Crank, no start, blowing fuse #9 every time key is turned?

Tiny
SONYALM
  • MEMBER
  • 2006 MITSUBISHI ENDEAVOR
  • 3.8L
  • 6 CYL
  • 2WD
  • AUTOMATIC
  • 160,000 MILES
One day I went to start it, it started up and ran for a few seconds and then shut off. Ever since then it will only crank, but not turn over. Battery light, oil light, check engine light, SRS light on dash is illuminated, 20 amp fuse 9 under-hood blows every time I turn the key in ignition. Tried hooking up OBD scanner but just get an error.

Checked fuses, relays, replaced fuel pump, cam shaft sensor.

Obviously, I have a short somewhere, but there are so many different things that this particular fuse controls so I don't even know where to start.

Hoping you will be able to help point me in the right direction.
Thursday, July 27th, 2023 AT 4:29 PM

3 Replies

Tiny
AL514
  • MECHANIC
  • 5,597 POSTS
Hello, Ill pull up the power distribution diagrams for you and if you have a 12v test light we can work through the circuits to find the short to ground, is the fuse labelled anything else besides Fuse 9 20amp?
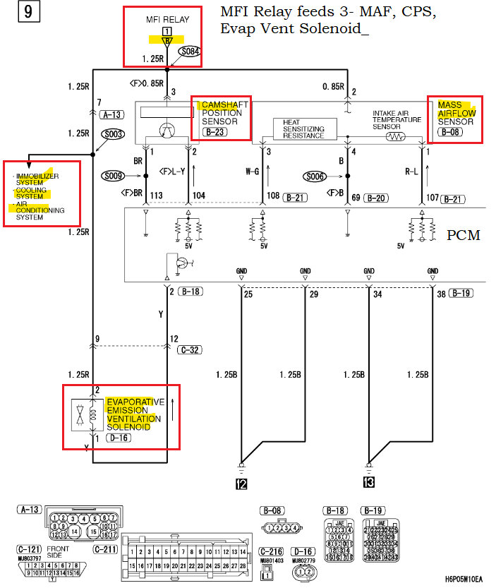
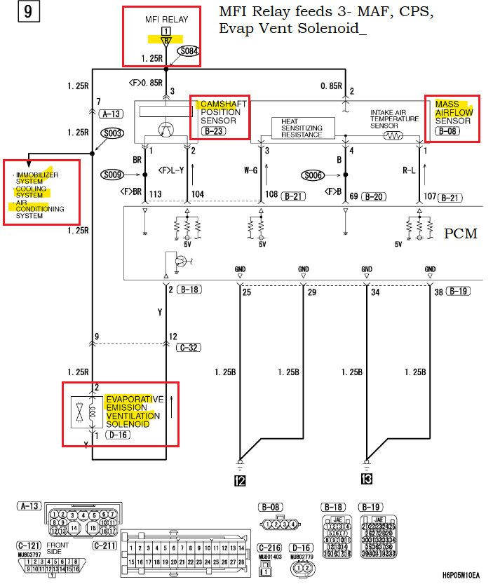
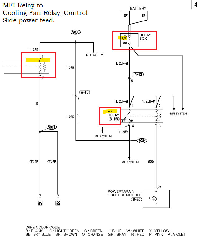
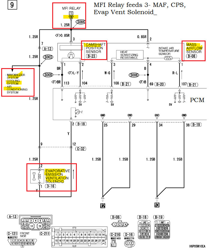
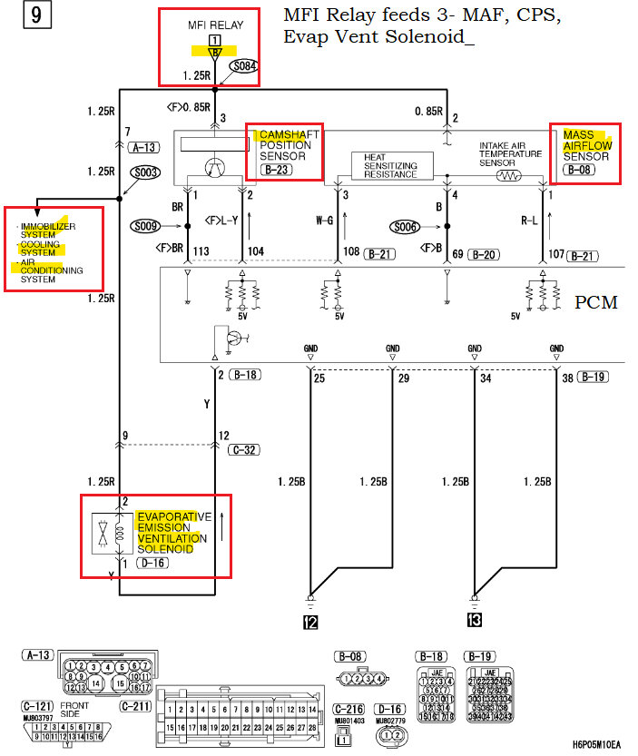
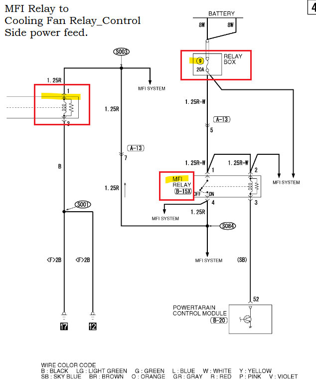
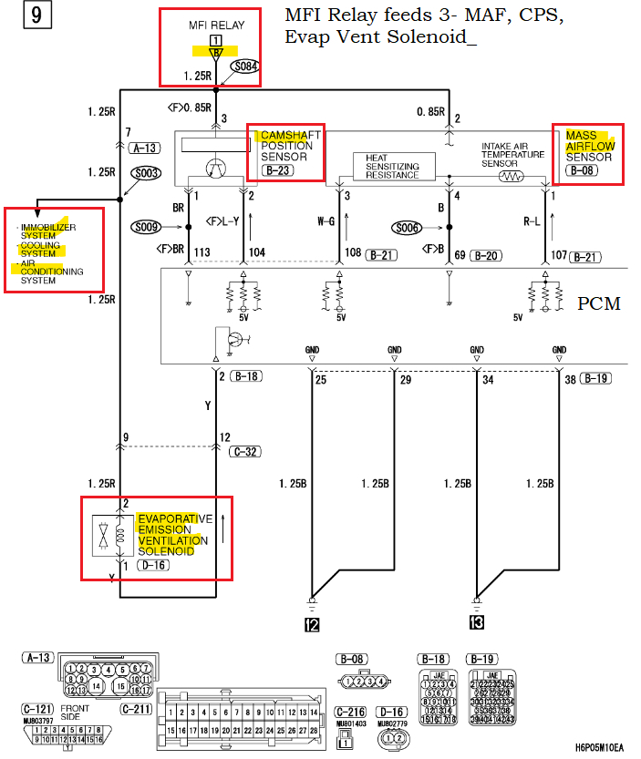
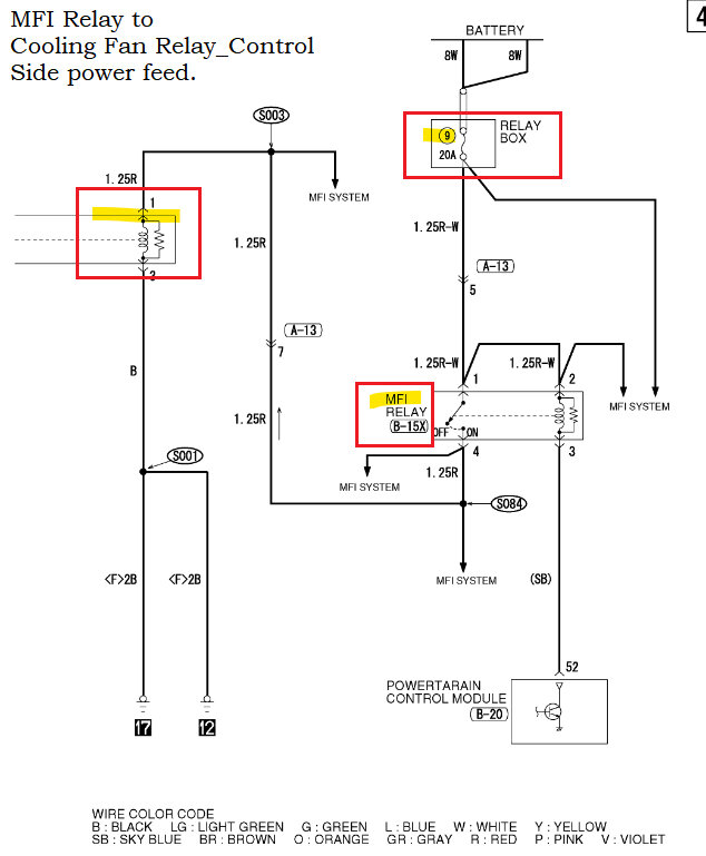
And it looks like this fuse is hot all the time so it's most likely running through a relay that is turning on at key on/run position. So technically if you hook a test light to battery positive, the blown fuse should light up the test light at key on due to the short to ground. This is going to be the easiest way to find a short, if you can somehow rig the test light so it's making contact with the side of the fuse location that is shorted to ground, then you can start to unplug some components/relays and see very quick if the test light goes out. You are correct there are a lot of components on this circuit, it feeds many components just on the PCM side of things, so we'll need to isolate it to its main circuit first, I see Cruise control, AC, CANBUS area controller, Cooling System, Immobilizer, Auto Trans, MFI (PCM),
Pull the MFI Relay first and recheck the short.
Was this
answer
helpful?
Yes
No
Friday, July 28th, 2023 AT 11:59 AM
Tiny
SONYALM
  • MEMBER
  • 2 POSTS
If the light goes out after unplugging, that would tell me the short is in that area, correct?
Was this
answer
helpful?
Yes
No
Friday, July 28th, 2023 AT 1:05 PM
Tiny
AL514
  • MECHANIC
  • 5,597 POSTS
It will tell us the short is on something fed by that relay, after going through most of the wiring diagrams there are a lot of components fed by that circuit, but we can check the things that are common areas to fault. I've broken down almost everything on that relay on their own diagrams, you'll notice many of them are fed by the MFI relay, so having a test light in place means you can move through the components faster. If the test light goes out when you unplug the MFI relay, you'll have to plug it back in so we can keep moving down the circuits to find the short. Checking the Oxygen sensors would be next, all of the 4 oxygen sensor heater circuits are fed directly from the relay, and they are in an area where they are exposed to a lot of heat and the elements. You can also unplug the EGR valve and recheck the test light. I'll post all the diagrams that are labelled for you.
If you refresh this page you should see the wiring diagrams
Was this
answer
helpful?
Yes
No
Friday, July 28th, 2023 AT 1:31 PM

Please login or register to post a reply.