Engine wiring thinking maybe an ECM "main relay"

Tiny
PEGRAMITE64
  • MEMBER
  • 1998 HONDA CRV
  • 2.8L
  • 4 CYL
  • AUTOMATIC
  • 190,000 MILES
Just acquired vehicle, replaced cap, rotor, plugs and wires. Battery fully charged. Turns over but doesn't start. Light tested plug wires while cranking no spark. Checked distributor plug had power. Removed cap, power at internal coil but still no spark at cranking. Thinking maybe an ECM "main relay" but didn't know if there is a non Honda "someplace" that can test? Or, if I can get a used one from a local salvage. Does it have to be"flashed"? Or is it simple plug and play? Or God forbid there is some sort of matching resistor in the key like GM? Hope not. Or can you think of anything else for more to try beside the ECM?
Anyway, lot to take in. Sorry
Saturday, March 9th, 2019 AT 6:48 PM

2 Replies

Tiny
SCGRANTURISMO
  • MECHANIC
  • 4,897 POSTS
Hello,

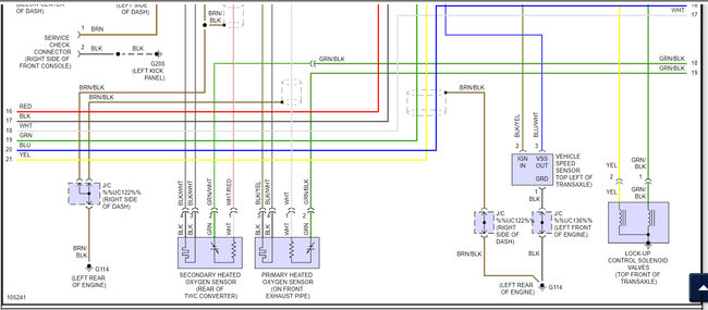
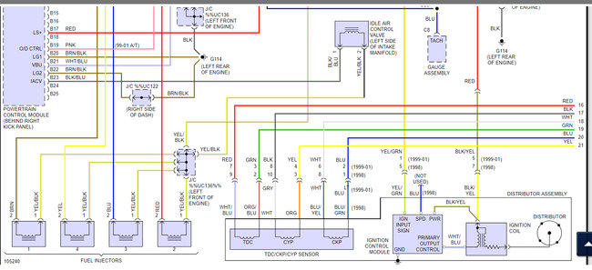
This could be a problem with the internal windings on the ignition coils. In the diagrams down below I have included manufacturer troubleshooting for your vehicle's ignition system. Please go through it and get back to us with what you find out.

Thanks,
Alex
2CarPros
Was this
answer
helpful?
Yes
No
Wednesday, March 17th, 2021 AT 11:50 AM
Tiny
JIS001
  • MECHANIC
  • 3,412 POSTS
If you have no spark then the coil inside the distributor or the ignition control module could be bad. Distributors nowadays are cheap to replace. Have you done a computer scan to check for codes?

Here is a link for no spark condition:

https://www.2carpros.com/articles/how-to-test-an-ignition-system

And here is a link to do a computer scan if you have a scanner:

https://www.2carpros.com/articles/checking-a-service-engine-soon-or-check-engine-light-on-or-flashing

Let us know if there are any codes to better guide you.
Was this
answer
helpful?
Yes
No
Wednesday, March 17th, 2021 AT 11:50 AM

Please login or register to post a reply.