Cooling fan not working

2014 NISSAN VERSA
86,000 MILES • 1.5L • 4 CYL • 2WD • AUTOMATIC
Avatar
HUGGINS071
  • MEMBER
  • 1 POST
The cooling fan doesn't come on. how do i check the relays and where are they?
May 14, 2019 at 12:12 AM
Repair Safety Notice: This information is for general instructional purposes only. Vehicle repair can be dangerous. Verify all information, follow manufacturer service procedures, use proper tools and safety equipment, and consult a qualified repair shop when needed.
Advertisement
Avatar
STRAILER
  • CAR REPAIR CONTRIBUTOR
  • 54,193 POSTS
Hello,

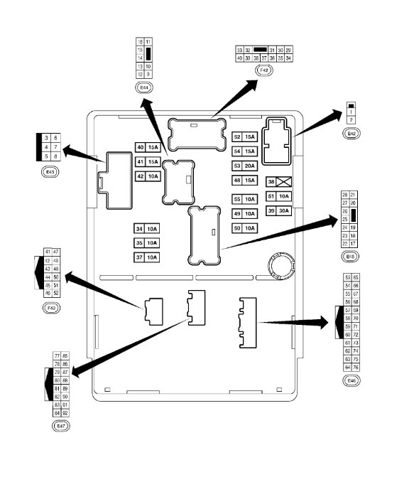
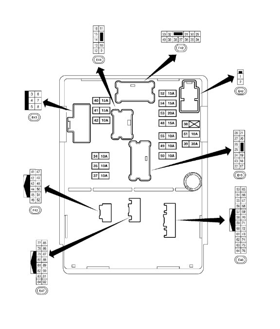
The cooling fan relay is under the hood. here is a guide to help you check the relay and the relay and fuse locations in the diagrams below which have the cooling fan wiring so you can see how the system works:

https://www.2carpros.com/articles/how-to-check-an-electrical-relay-and-wiring-control-circuit

Check out the diagrams (below). Please let us know what you find. We are interested to see what it is.
May 15, 2019 at 10:29 AM
Advertisement