Cooling fan

Tiny
TERESA BISHOP
  • MEMBER
  • 1997 FORD THUNDERBIRD
  • 4.6L
  • V8
  • RWD
  • AUTOMATIC
  • 275,000 MILES
Cooling fan not working. The only code we got was temperature coolant sensor. Replaced and now no codes. Checked connector for power. Checked wiring and fuses. Jumped fan and motor works. We do not know what else to check because we are getting no codes.
Monday, September 18th, 2017 AT 5:21 PM

9 Replies

Tiny
CJ MEDEVAC
  • MECHANIC
  • 11,005 POSTS
I may be of little help.

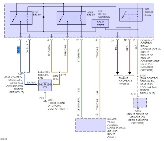
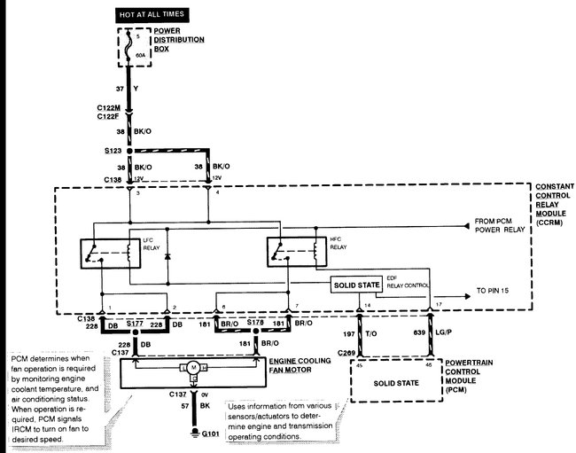
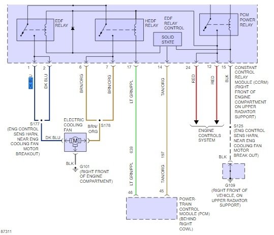
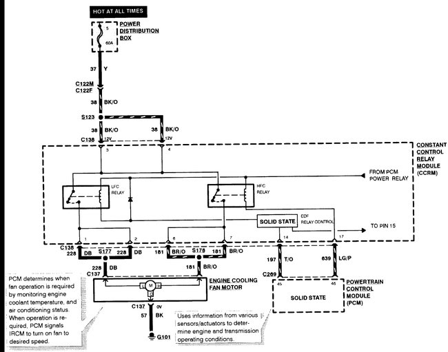
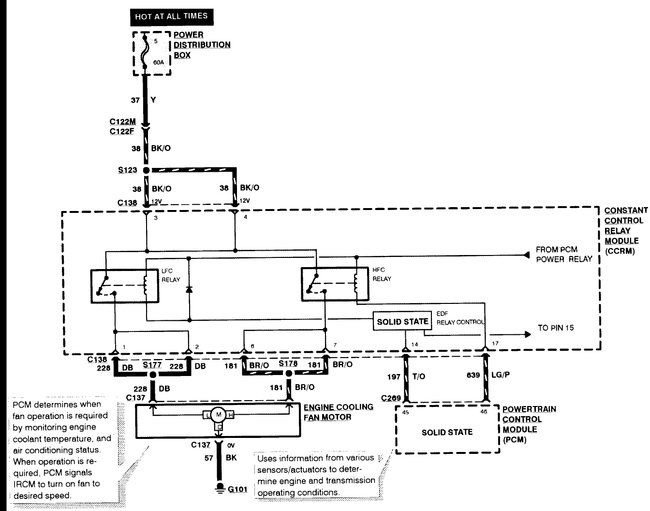
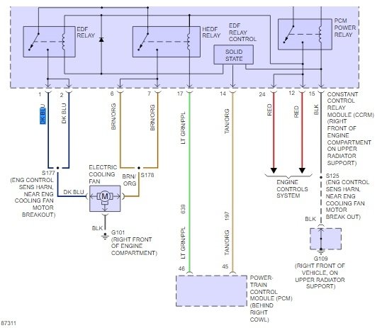
I was able to get you a diagram from "Prodemand" of the system.

You will see the grounds/ relays/ fuses/ etc. In the diagram. Locations of the components are usually listed beside them.

I had to make two screenshots to get the entire diagram. First one sits on top of the second one. I insured they overlapped so no information is lost.

I hope you just missed a fuse or something simple.

Good luck!

Return with good news!

Others may still jump in with addition helpful information.

The Medic
Was this
answer
helpful?
Yes
No
+1
Monday, September 18th, 2017 AT 7:31 PM
Tiny
STEVE W.
  • MECHANIC
  • 15,695 POSTS
Does either speed come on if you turn the AC on? The relays that control the fan have a high and low speed depending on what is turning them on.

If the fan is not working at either speed I would test for power coming into and out of the constant control relay module. It is the module the PCM tells to turn on the fan. It is under the cover on the passenger side of the car on the radiator support.

Test the 60 amp link number five in the power distribution box. Then test for battery voltage at
both of the Black with orange stripe wires that feed pins 3 and 4 on the CCRM. If you have no voltage at those pins check the wire back to the fuse for damage or corrosion.

To test the relays themselves you need to connect a wire to ground and use a probe on the other end to probe the back of pins 14 and 17. Those are the two ground pins the PCM uses to turn on the fans high (17) and low(14) speeds. If you apply ground to pin 17 you should get battery voltage at the brown with orange stripe wire at the fan.
Ground on pin 14, you should get battery power on the dark blue wire.

If you have battery power at pins 3 and 4 but get nothing on either of the outputs when testing, the CCRM is faulty.
Was this
answer
helpful?
Yes
No
+1
Monday, September 18th, 2017 AT 8:51 PM
Tiny
TERESA BISHOP
  • MEMBER
  • 24 POSTS
Wouldn't there be codes? We will use this information. Thanks and let you know what we find.
Was this
answer
helpful?
Yes
No
Tuesday, September 19th, 2017 AT 4:01 AM
Tiny
STEVE W.
  • MECHANIC
  • 15,695 POSTS
Nope, no codes. That part of the circuit is not monitored. The PCM grounds each relay and assumes the fan is working. On some other cars there is a feedback circuit from the fan.
Was this
answer
helpful?
Yes
No
Tuesday, September 19th, 2017 AT 11:55 AM
Tiny
TERESA BISHOP
  • MEMBER
  • 24 POSTS
Okay, thank you.
Was this
answer
helpful?
Yes
No
Tuesday, September 19th, 2017 AT 12:37 PM
Tiny
KEN L
  • MASTER CERTIFIED MECHANIC
  • 55,481 POSTS
Please use 2CarPros anytime, we are here to help. Tell a friend please.

Cheers, Ken
Was this
answer
helpful?
Yes
No
+1
Wednesday, September 20th, 2017 AT 12:41 PM
Tiny
STEVE W.
  • MECHANIC
  • 15,695 POSTS
You did the voltage tests correct? If so then you will want a good scan tool so you can trigger the fan controls on/off. There are tests that can only be done with the tool.
Was this
answer
helpful?
Yes
No
Friday, September 29th, 2017 AT 9:50 AM
Tiny
TERESA BISHOP
  • MEMBER
  • 24 POSTS
We have a scan tool. How do you do that?
Was this
answer
helpful?
Yes
No
Friday, September 29th, 2017 AT 10:15 AM
Tiny
STEVE W.
  • MECHANIC
  • 15,695 POSTS
If it has bi-directional control it will be in the special tests or actuator tests or possibly under cooling system tests. Depends on the tool and who wrote the software.
It will let you turn on low/high speeds and you can verify what the PCM is sending to the CCRM
Was this
answer
helpful?
Yes
No
Friday, September 29th, 2017 AT 5:47 PM

Please login or register to post a reply.