Wednesday, June 13th, 2018 AT 10:35 AM
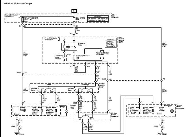
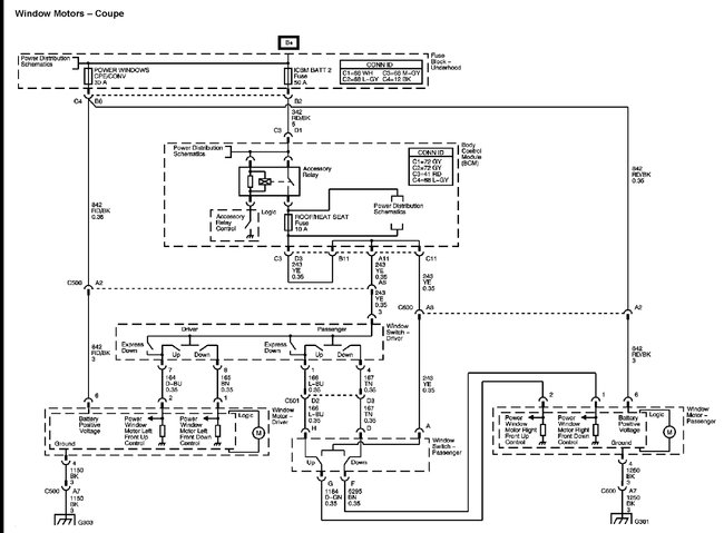
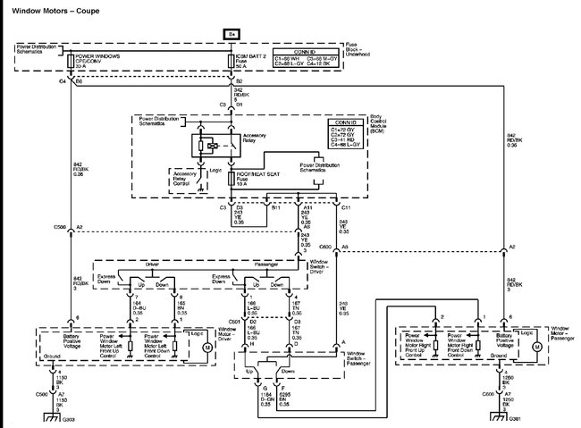
I have the car listed above GT convertible. Started out with windows stop going down with the door switch, but would go down automatically while putting the convertible top down. Was fishing around with it, checking fuses, both good, and during this, the auto up/down feature when you open the door stopped working. There is no way to reset it, since the switch is not working. Tried getting the windows to go back to position by putting the convertible top down and back up, and now the door windows are both stuck in the down position. Both rear windows will still go up and down with the convertible top. Replaced the main power window switch in the driver side door, with no results. None of the windows can be controlled by the switch, only the back will go up and down with the convertible top. Got out a multi-meter to verify that the switch in the drivers door is getting power, and it is. All buttons in the switch are functioning as they should per the multi meter. Any suggestions where to go next?

