Saturday, April 5th, 2025 AT 2:57 PM
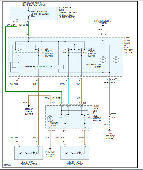
I have a question, so I have this 2000 s10 manual basic model. I have the power windows and power locks with switches and a harness, but the harness is not the right one and I want to see if there’s any diagram or videos on how to make my electric power windows and locks work with the switches.

