This car came to me for a radiator replacement and another complaint was that it goes into "Engine Failsafe Mode" while driving, lowering power and acceleration. I drove it and confirmed this, along with messages like Gearbox Fault, ASC Off, Trac off, Brake Fluid Low (which it isn't), and Restricted Performance. I can reset by disconnecting the battery and then can drive it, and once it enters Failsafe Mode the instrument cluster dials drop to 0.
Here are the codes present:
P0442 - Evap leak (small)
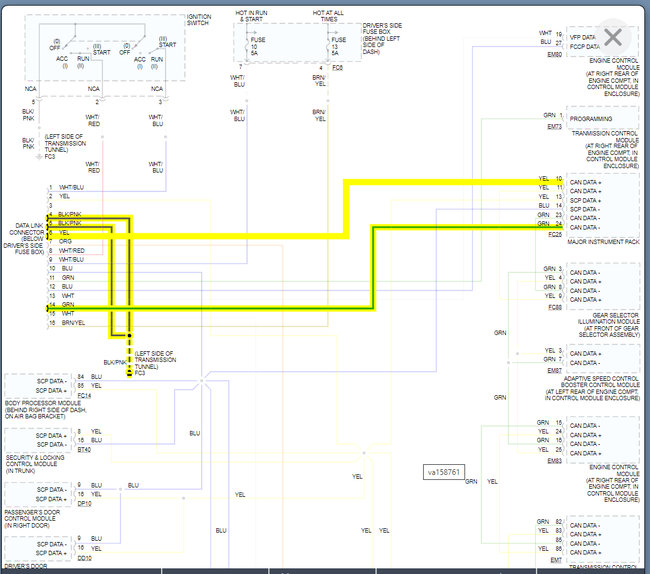
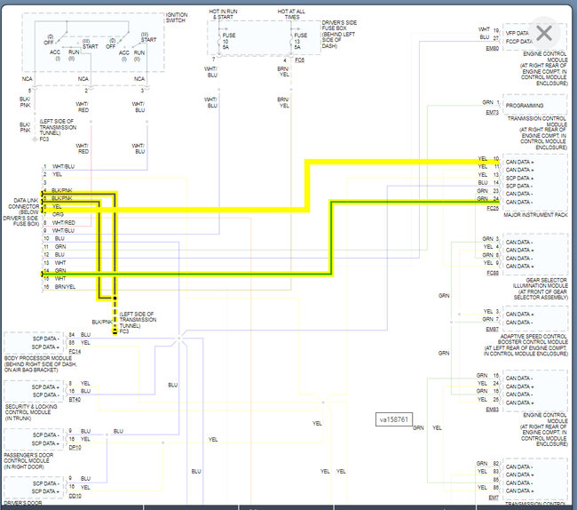
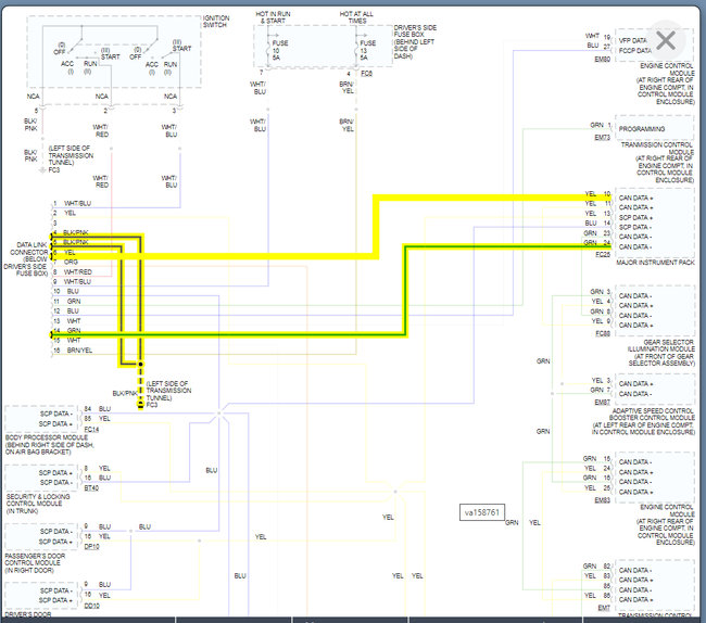
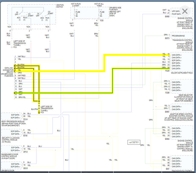
P1797 (x2) - CAN TCM/ECM Circuit Malfunction
P1111 - System Pass
P0706 - TR Sensor Range / Performance
P1642 - CAN Link Circuit Malfunction
P0332 - Knock Sensor 2 circuit low
P0327 - Knock sensor 1 circuit low
P0174 - Too Lean Bank 2
P0171 - Too Lean Bank 1
I corrected P0706 with a new range sensor. It previously had trouble recognizing where the D position was.
Monday, August 23rd, 2021 AT 5:30 PM












