A/C compressor not running?

Tiny
CHARLIEROAR
  • MEMBER
  • 2011 MINI COOPER
  • 1.6L
  • 4 CYL
  • 2WD
  • MANUAL
  • 175,000 MILES
Hi. I bought the car from a family who hadn't used it for a year and had given up on it. After replacing a door and the transmission, I was ready to sell it, but the A/C didn't work. It appeared to have no fluid, so I evacuated it and added a couple of ounces of oil. With one can of 134, I have 75lbs of pressure on both gauges, but the compressor won't kick in. I have spun it very slowly from the clutch with a screwdriver and it seems like it wants to go, but it doesn't. Bad clutch? Bad compressor? Something else that may prevent it from going.
I appreciate your help.
Charlie
Wednesday, June 7th, 2023 AT 9:53 PM

1 Reply

Tiny
BORIS K
  • MECHANIC
  • 836 POSTS
Hello,

If you can turn the compressor by hand, then the compressor is not seized.
There are many reasons why an A/C compressor clutch will not kick in.

A good article:
https://www.2carpros.com/articles/symptoms-of-a-failing-automotive-ac-compressor-a-comprehensive-guide

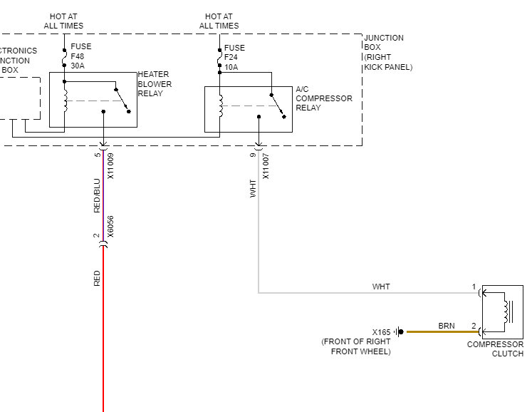
Please also check the compressor fuse and clutch engagement by giving the clutch 12V supply. the clutch should be heard clicking in/out.
It is grounded permanently, see image below.

Also check the A/C system for any fault codes by carrying out a CAN-scan using a suitable diagnostic tool.

How to:
https://www.2carpros.com/articles/can-scan-controller-area-network-easy

Cheers, Boris
Was this
answer
helpful?
Yes
No
Thursday, June 8th, 2023 AT 2:58 AM

Please login or register to post a reply.