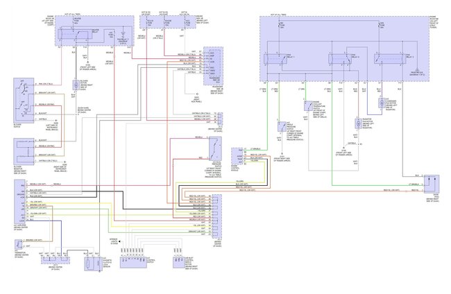
I replaced the compressor twice now (first with a junk yard one then with a new one to rule the compressor out). Wiring looks okay in the engine compartment for the harness although it is old. I have also replaced the entire heater control dash assembly which ruled out any of the switch controls including the AC button. I have ruled out the AC Amplifier as well.
I am at a loss for words. This is the worst electrical gremlin I have ever seen in a vehicle. I refuse to give though! FYI, the Toyota service manual and aftermarket manuals do not have a troubleshooting section for when the compressor never turns off.
I doubt this would be a pressure control switch issue? Could it be a pressure switch? I have never heard of a failing switch causing the compress to remain on. I have not check the pressure switch yet. The only other thing I can think of is a hypothetical relay issues but I do not think there is an actual relay for the compressor itself. I only see relays for the heater and fans unless the heater relay somehow controls the compressor as well. Even so the relays looked fine and I have swapped them with spars in the past to test without any change.
could it also be ECM? Or a grounding issues? Or a relay issue? What the heck am I missing?
Saturday, September 23rd, 2017 AT 3:53 PM



