Fluctuating idle with codes P2195 and P2197?

Tiny
BAMABABE09
  • MEMBER
  • 2004 FORD EXPLORER
  • 4.6L
  • V8
  • 4WD
  • AUTOMATIC
  • 250,000 MILES
When I crank my vehicle sometimes it has a rough idle and sometimes it has a smooth idle. Put the OBD sensor in it and these are codes I got.
Thursday, April 20th, 2023 AT 2:18 PM

1 Reply

Tiny
AL514
  • MECHANIC
  • 5,595 POSTS
Hello, both of these codes indicate a lean exhaust from both front oxygen sensors, Bank 1 and Bank 2. Does your scan tool have the ability to display live engine data? If you can check and see what the voltage reading is for both front oxygen sensors , so Bank 1 sensor 1 and Bank 2 sensor 1, and if it shows that both sensors are stuck a low voltage signal (the sensors have a voltage range of about 0.1v to 0.9v) if they are both just sitting at 0.2volts for example a couple possibilities are that the Oxygen sensor heaters are not working, the sensors have built in 12v heaters that they need to function correctly. low fuel pressure or volume will cause a lean condition, vacuum leaks, but these codes are really indicating that there is no switching happening with the sensors,
They should fluctuate between 0.2 to 0.8v at a fast frequency. And the lack of this switching is what is causing the code. So, checking live data on the scan tool can help give some direction. I will post a diagram of the fuses to check for the Oxygen heater circuits for you to check.
The picture below shows the oxygen sensor signal, in the first half you can see the switching is fast, but the 2nd half is an example of a slow, lazy switching sensor.
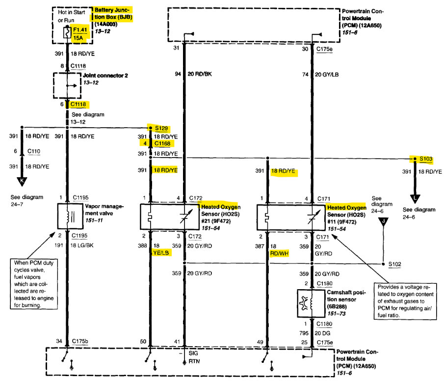
With both Banks of the engine setting the same code, it is either something affecting the entire engine, or some just affecting both front sensors, i.e. the heater circuits.

The diagrams 2 and 3 below are for the Oxygen sensor heater circuits that are setting the codes. The 3rd diagram is the same as the 2nd one it's just the manufacturer OEM diagram to verify the wiring colors were correct. The 3rd one also shows that there are a couple of connectors and splices in the wiring going to those sensors, so a corroded connector can cause issues like this as well.
There are also some verified fixes in service information where fuel pressure/volume was to blame for the codes setting. You can try changing the Fuel filter if it hasn't been changed recently. If it has been a long time since it has been changed though it may have caused the fuel pump to become over work and it might be weak now.
The first guide below is on checking fuel pressure. It should be 30-40 PSI at all times.

https://www.2carpros.com/articles/how-to-check-fuel-system-pressure-and-regulator

https://www.2carpros.com/articles/how-an-oxygen-sensor-works

https://www.2carpros.com/articles/how-to-test-an-oxygen-sensor-02-sensor

https://www.2carpros.com/articles/how-to-replace-an-oxygen-sensor
Was this
answer
helpful?
Yes
No
Thursday, April 20th, 2023 AT 5:13 PM

Please login or register to post a reply.