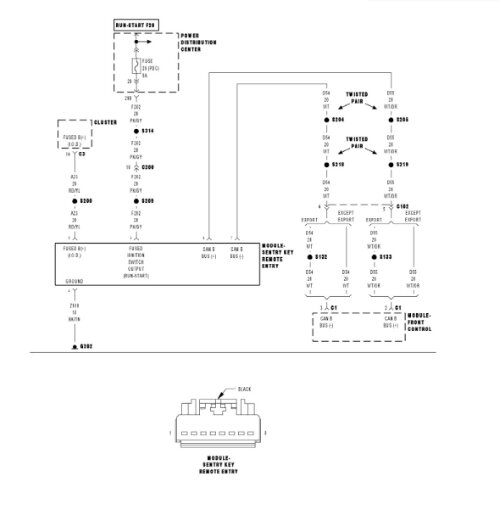
Thursday, August 3rd, 2023 AT 9:11 PM
Third owner of the car and it’s been a journey getting this car fixed of all engine codes beside a vacuum leak, but I’ve been dealing with my key having to be basically turned on and off multiple times and having to rip it out like I’m starting a chainsaw. Could I get any advice on where to start at?











