Tuesday, February 24th, 2009 AT 11:38 PM
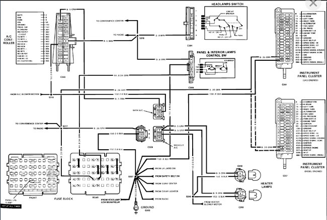
Ever since I just bought this truck, the gauge cluster acts strange. First of all, it is a mechanical gauge. Next, I have no oil pressure at all. My odometer does not work. My temperature gauge randomely bounces from normal to hot. When I turn the engine off, and dont drive it for a day or so, I start it and my temp gauge still is reading hot(in the red). Ive changed my thermostat and make sure there are fluids. Just trying to pinpoint the problem without spending to much money. Oh yeah and my "check gauge" light has always been on.







