Service 4WD light on

Tiny
STEVEARMY84
  • MEMBER
  • 2005 CHEVROLET TAHOE
  • V8
  • 4WD
  • AUTOMATIC
  • 71,000 MILES
Can you show me how to fix the 4wd light?
Monday, August 10th, 2009 AT 9:52 PM

1 Reply

Tiny
SQM
  • MECHANIC
  • 6,383 POSTS
Hello,

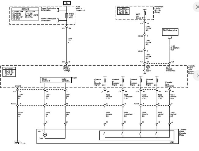
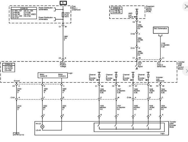
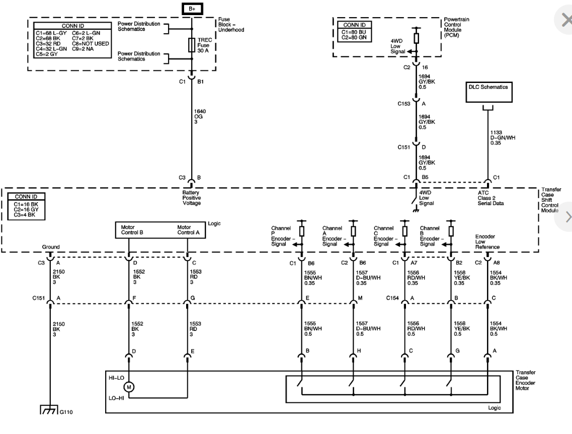
The 4WD error light can be illuminated when the system detects a fault within the four-wheel drive system.
It can be due to few different reasons.
It can be a faulty transfer case shift module, bad switch, inoperative transfer case, it can also be due to a wiring issue.
I have included the wiring schematics for your reference.

https://www.2carpros.com/articles/how-to-check-wiring

I have attached the diagnostics steps for the 4WD error light (look below).

Please let me know of any questions.
Thank you.
Was this
answer
helpful?
Yes
No
Monday, October 4th, 2021 AT 7:38 AM

Please login or register to post a reply.