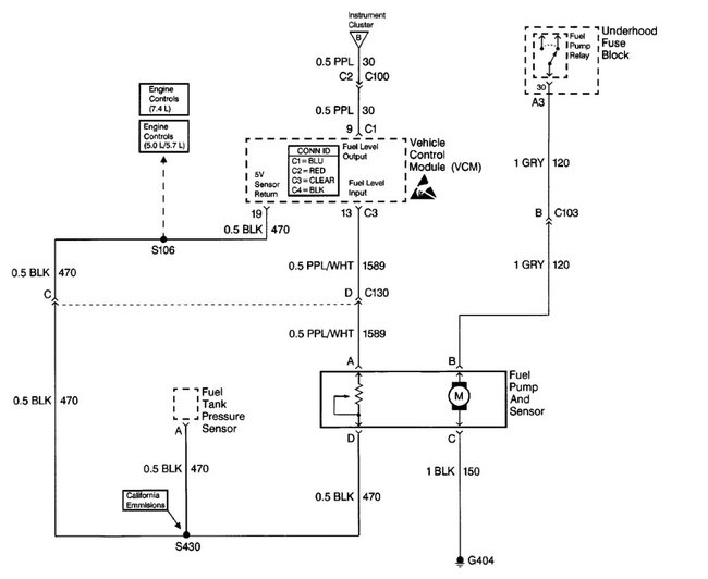
1999 Chevy Tahoe V8 Automatic
Need wiring diagram for fuel pump, relay and ECU wiring to relay. Looking for pin voltage for relay plug, feed wire from computer to relay pin, volt and color. Have a no start with a dead Fuel Pump, put 12V to FP no turn on. I know the FP is bad but want to make sure computer did not also go bad and check wiring.
Thanks,
Frank
Tuesday, October 19th, 2010 AT 4:10 PM





