Saturday, October 2nd, 2010 AT 12:46 PM
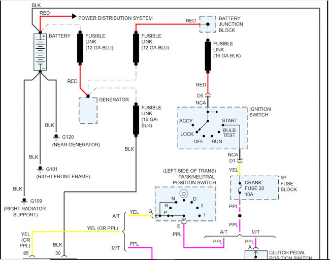
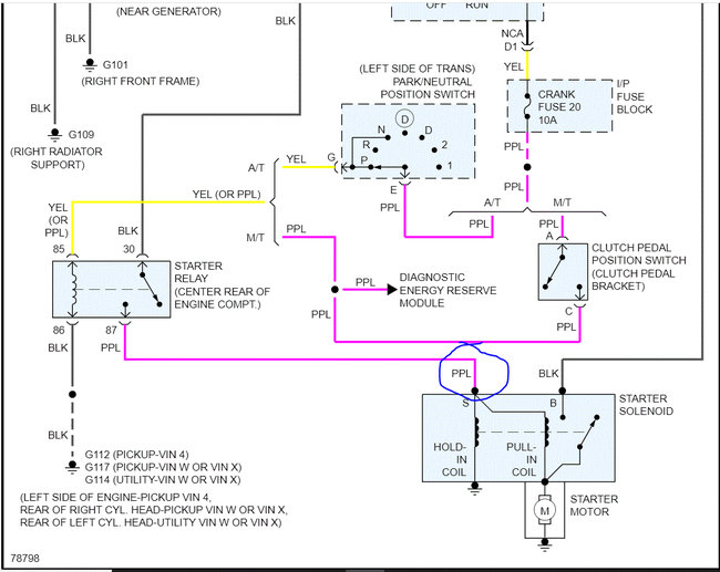
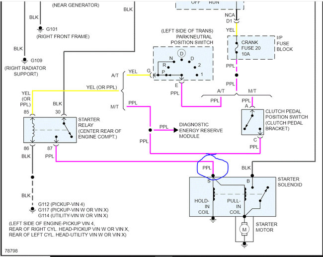
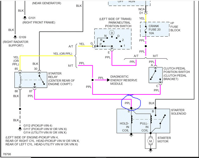
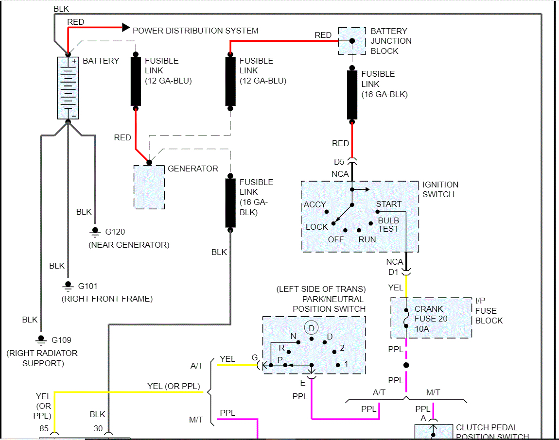
I went to the drive up shut off the truck and when I went to restart it it was dead towed it home took out the battery fully charged. Cleaned the wires + &- and the terminals. Then I had full lights buzzers turn the key nothing but I heard a clicking sound in the glove box where the relays are. When we push start it it runs like always no problems and the alternator is at a full 14 no higher no lower all blinkers work lights everything works oh yea the starter is good?CONFUSED! Is there a bad pos cable is there a fusible link in the pos wire?M please help thanks tim newman




