Right front pads are wearing twice as fast as left front and brakes?

Tiny
CHRIS SCHULTER
  • MEMBER
  • 2003 CHEVROLET CAVALIER
  • 4 CYL
  • FWD
  • AUTOMATIC
  • 118,000 MILES
Right front pads are wearing twice as fast as left front and brakes pulse. When braking and rear end drops after going in reverse and back to drive like when parallel parking.
Sunday, March 14th, 2010 AT 10:40 PM

1 Reply

Tiny
JACOBANDNICKOLAS
  • MECHANIC
  • 110,194 POSTS
Hi:
Front brake pads and rotors really aren't too hard to do. The nice thing about doing it yourself is you can get lifetime parts. That way, you won't have to pay for brakes again (if you do them). Also, you can expect to get approx 25,000 miles from front brake pads. However, that is based on driving habits and terrain.

Regardless, here is a link that shows in general how it's done. You can use this as a guide.

https://www.2carpros.com/articles/how-to-replace-front-brake-pads-and-rotors-fwd

Here are directions specific to your vehicle The attached pics at the bottom correlate with the directions.

______________________________________

2003 Chevrolet Cavalier L4-2.2L VIN F
Brake Pads Replacement
Vehicle Brakes and Traction Control Disc Brake System Brake Pad Service and Repair Procedures Brake Pads Replacement
BRAKE PADS REPLACEMENT
BRAKE PADS REPLACEMENT

Removal Procedure

1. Inspect the fluid level in the brake master cylinder reservoir.
2. If the brake fluid level is midway between the maximum-full point and the minimum allowable level, no brake fluid needs to be removed from the reservoir before proceeding.
3. If the brake fluid level is higher than midway between the maximum-full point and the minimum allowable level, remove brake fluid to the midway point before proceeding.
4. Raise and support the vehicle.
5. Remove the tire and wheel assembly.
6. Install and firmly hand tighten 2 wheel nuts to opposite wheel studs in order to retain the rotor to the hub.

pic 1

7. Install a large C-clamp over the body of the brake caliper with the C-clamp ends against the rear of the caliper body and against the outboard brake pad.
8. Tighten the C-clamp evenly until the caliper piston is compressed into the caliper bore enough to allow the caliper to slide past the brake rotor.
9. Remove the C-clamp from the caliper.

pic 2

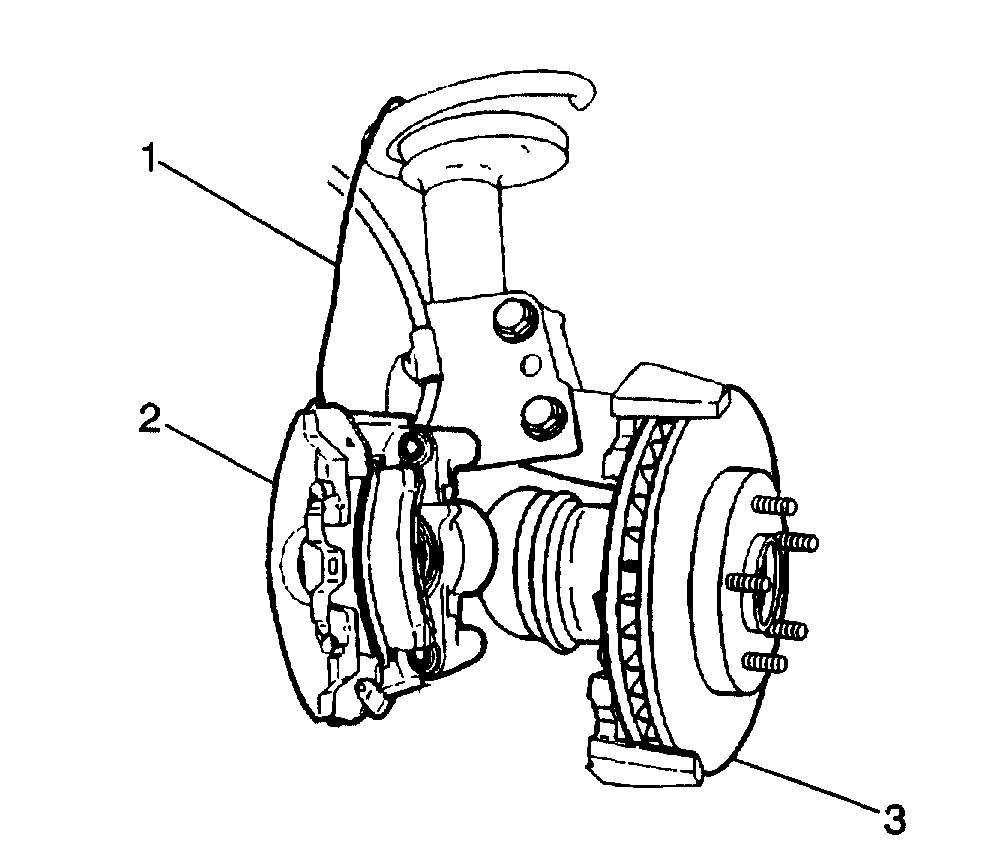
10.Fully loosen the caliper bolts (1, 4) from the steering knuckle (3).

pic 3

Notice: Support the brake caliper with heavy mechanic's wire, or equivalent, whenever it is separated from it's mount and the hydraulic flexible brake hose is still connected. Failure to support the caliper in this manner will cause the flexible brake hose to bear the weight of the caliper, which may cause damage to the brake hose and in turn may cause a brake fluid leak.

11.Without disconnecting the hydraulic brake flexible hose, remove the caliper assembly (2) from the steering knuckle. Support the caliper with heavy mechanic's wire (1), or equivalent.

pic 4

12.Remove the brake pads from the caliper.

pic 5

13.Remove the disc brake caliper bots (1) fcm the caliper assembly (3).
14.Inspect the caliper bolts (1) for rust, corroson and/or damage.
15.If the bolts are rusty, corroded. and/or danaged, replace the bolts (1) and replace the bushings (2).

Installation Procedure

pic 6

1. Install a large C-clamp (2) over the body of the brake caliper (1), with the C-clamp ends against the rear of the caliper body and against an old inboard brake pad or a wood block installed against the caliper piston.
2. Tighten the C-clamp (2) evenly until the caliper piston is compressed completely into the caliper bore.
3. Remove the C-clamp and the old brake pad or wood block from the caliper.

pic 7

4. Lubricate the caliper bushings and install the caliper bolts to the caliper. Refer to Disc Brake Hardware Replacement on page 5-77
5. Install the brake pads to the caliper.
6. Thoroughly clean the brake pad mating surface on the steering knuckle of any surface debris and/or corrosion.
7. Apply a thin layer of high temperature silicone brake lubricant to the brake pad mating surface on the steering knuckle.

pic 8

8. Install the caliper assembly (2) to the steering knuckle (3).
9. Tighten the caliper bolts (1, 4) to the steering knuckle (3).
Tighten the bolts to 51 N.m (38 lb ft).
10.Remove the wheel nuts securing the rotor to the hub.
11.Install the tire and wheel assembly.
12.Lower the vehicle.
13.With the engine OFF, gradually apply the brake pedal to approximately 2/3 of its travel distance.
14.Slowly release the brake pedal.
15.Wait 15 seconds, then gradually apply the brake pedal approximately 213 of its travel distance again until a firm brake pedal apply is obtained. This will properly seat the brake caliper pistons and brake pads.
16.Fill the brake master cylinder reservoir to the proper level. Refer to Master Cylinder Reservoir Filling.
17.Burnish the pads and rotors. Refer to Burnishhg Pads and Rotors.

______________________________

Rotor Replacement

2003 Chevrolet Cavalier L4-2.2L VIN F
Brake Rotor Replacement
Vehicle Brakes and Traction Control Disc Brake System Brake Rotor/Disc Service and Repair Procedures Brake Rotor Replacement
BRAKE ROTOR REPLACEMENT
BRAKE ROTOR REPLACEMENT

Tools Required
J 41013 Rotor Resurfacing kit
J 42450-A Wheel Hub Resurfacing Kit

Removal Procedure

pic 9

1. Raise and support the vehicle.
2. Remove the tire and wheel assembly. Tire and Wheel Removal and Installation on page 3-67 in Tires and Wheels.
3. Install a C-clamp over the body of the brake caliper, with the C-clamp ends against the rear of the caliper body and the outboard disc brake pad.
4. Using the C-clamp, compress the piston into the caliper bore just enough to allow the caliper to slide away from the rotor.
5. Remove the C-clamp

Notice: Support the brake caliper with heavy mechanic's wire, or equivalent, whenever it is separated from it's mount and the hydraulic flexible brake hose is still connected. Failure to support the caliper in this manner will cause the flexible brake hose to bear the weight of the caliper, which may cause damage to the brake hose and in turn may cause a brake fluid leak.

Important: Do NOT disconnect the hydraulic brake flexible hose from the caliper.

6. Remove the brake caliper with brake pads as an assembly (2) from the steering knuckle and support the assembly with heavy mechanic's wire (1), or equivalent. Ensure that there is no tension on the hydraulic brake flexible hose.
7. Matchmark the position of the brake rotor (3) to the wheel studs.
8. Remove the brake rotor (3)

pic 10

Installation Procedure

Important: Whenever the brake rotor has been separated from the hub/axle flange, any rust or contaminants should be cleaned from the hub/axle flange and the brake rotor mating surfaces. Failure to do this may result in excessive assembled lateral runout (LRO) of the brake rotor, which could lead to brake pulsation.

1. Using the J 42450-A, thoroughly clean any rust or corrosion from the mating surface of the hub/axle flange.
2. Using the J41013, thoroughly clean any rust or corrosion from the mating surface and mounting surface of the brake rotor.
3. Inspect the mating surfaces of the hub/axle flange and the rotor to ensure that there are no foreign particles or debris remaining.
4. Install the brake rotor (3) to the hub/axle flange. Use the matchmark made prior to removal for proper orientation to the flange.
5. If the brake rotor was removed and installed as part of a brake system repair, measure the assembled lateral runout (LRO) of the brake rotor to ensure optimum performance of the disc brakes. Refer to Brake Rotor Assembled Lateral Runout (LRO) Measurement.
6. If the brake rotor assembled LRO measurement exceeds the specification, bring the LRO to within specifications. Refer to Brake Rotor Assembled Lateral Runout (LRO) Correction.
7. Install the caliper assembly (2) to the steering knuckle.
8. Install the tire and wheel assembly.
9. Lower the vehicle.
10 If the brake rotor was refinished or replaced, or if new brake pads were installed, burnish the pads and rotor.

______________________________________________

I hope this helps. Let me know if you have other questions.

Take care and God Bless,

Joe
Was this
answer
helpful?
Yes
No
Thursday, February 25th, 2021 AT 9:38 AM

Please login or register to post a reply.