Sunday, December 9th, 2007 AT 1:03 PM
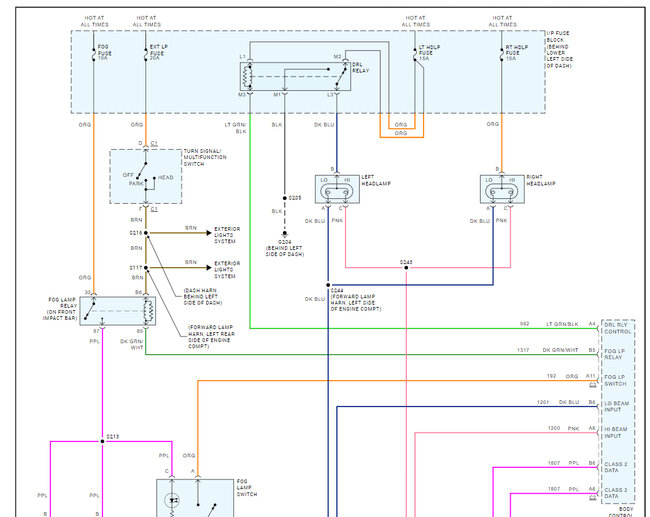
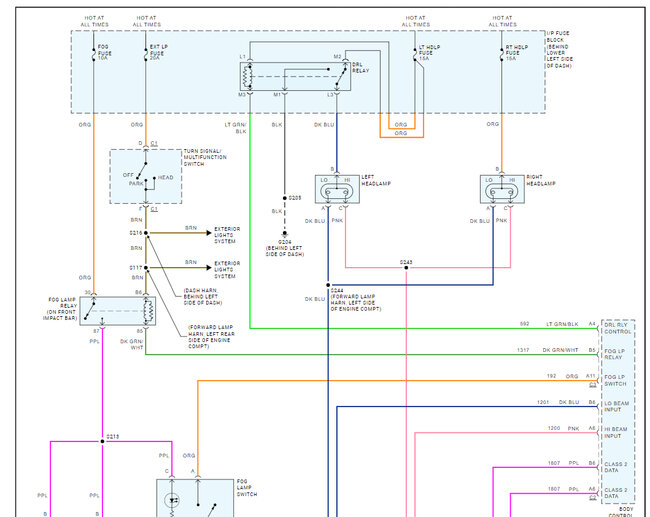
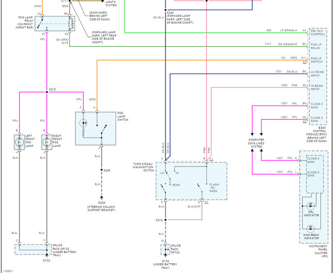
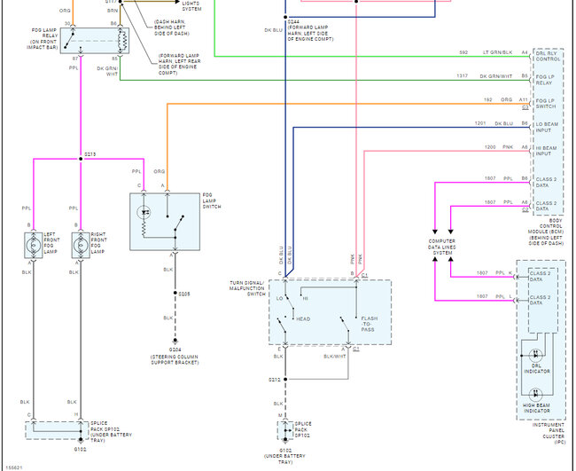
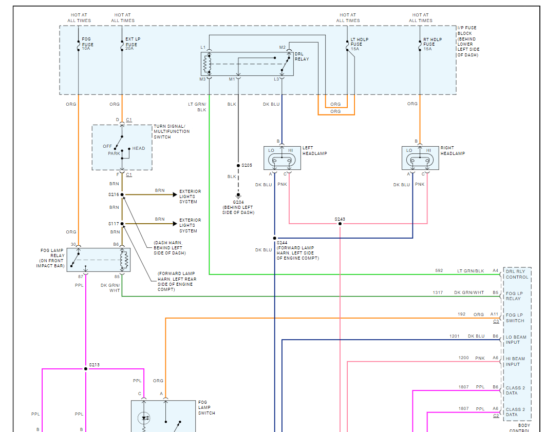
The right headlight blew and was replaced. It worked fine for several weeks but now it lights up very dimmley and I have a bell that rings when you first put the vehicle in gear. It did this when the light blew the first time too. But the difference now is that my parking lights stay on then go off and come back on after a bit becouse of the malfunction with the light. I went and pulled the fuse for the right headlight which stops the bell and doesn't alllow the lights to stay on. All the lights still work with the fuse pulled when you turn them on only the daytime running lights stay off. Have any ideas on what it could be?



