Sunday, November 10th, 2019 AT 2:01 PM
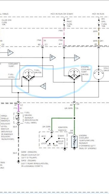
Hello. Need a wiring diagram of the instrument panel with a digital speedometer on the the car listed above. The scheme needs to be complete! Thanks








