1999 Chevy Blazer fuel pump was replaced

Tiny
KEVINTRIPPANTI77
  • MEMBER
  • 1999 CHEVROLET BLAZER
  • 6 CYL
  • 4WD
  • AUTOMATIC
  • 123,000 MILES
I replaced a fuel pump in my 99 blazer and now I have no power to fuel pump
Tuesday, October 19th, 2010 AT 10:12 AM

1 Reply

Tiny
JDL
  • MECHANIC
  • 16,098 POSTS
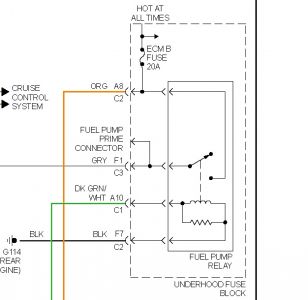
Engine cranking, do you have an injector pulse, use a noid lite. Did you check for voltage at the fuel pump relay? I always look for an rpm signal? You can check ecm B fuse for voltage.


https://www.2carpros.com/forum/automotive_pictures/170934_blazer_fuel_pump_3.jpg

Was this
answer
helpful?
Yes
No
Tuesday, October 19th, 2010 AT 11:04 AM

Please login or register to post a reply.