A/C not working

Tiny
MOEFUN
  • MEMBER
  • 2004 CHEVROLET AVALANCHE
  • V8
  • 4WD
  • AUTOMATIC
  • 132,000 MILES
When I start the truck in the morning the a/c works fine for a while or till I turn off the vehicle. Sometimes it will come back, sometimes it won't. Is it a climate control problem that most avalanches have or a pressure switch?
Thursday, August 12th, 2010 AT 11:21 AM

12 Replies

Tiny
MERLIN2021
  • MECHANIC
  • 17,250 POSTS
Hello,

This is common when the system is low on charge or the compressor clutch needs to be replaced. This guide will help us see whats going on.

https://www.2carpros.com/articles/car-air-conditioner-not-working-or-is-weak

Please run down this guide and report back.
Was this
answer
helpful?
Yes
No
+1
Thursday, August 12th, 2010 AT 3:38 PM
Tiny
MOEFUN
  • MEMBER
  • 2 POSTS
No leaks, charge is good (44psi when comp is running), no codes showing when scaned. I tried changing out the compressor relay. This is what has me baffeled and thinking it's something in the climate control.
Was this
answer
helpful?
Yes
No
-1
Thursday, August 12th, 2010 AT 6:14 PM
Tiny
KEN L
  • MASTER CERTIFIED MECHANIC
  • 55,404 POSTS
Hey Moefun

I have seen where the AC compressor clutch coil shorts out and not allowing the compressor to engage. Some of these you can just replace the coil but others you must replace the compressor.

When the ac is not working take a test light and see if the compressor is getting power if so the unit is bad and needs replacement.

https://www.2carpros.com/articles/replace-air-conditioner-compressor

Please run some tests and get back to us so we can continue helping you.

Best, Ken

Was this
answer
helpful?
Yes
No
-1
Tuesday, December 6th, 2016 AT 5:29 PM
Tiny
NJMCKAY
  • MEMBER
  • 1 POST
  • 2004 CHEVROLET AVALANCHE
  • V8
  • 4WD
  • AUTOMATIC
  • 125,000 MILES
I have been trying to diagnose my a/c system problems for a few days now with no luck. When I start the car in the morning the a/c clutch engages and the system cools fine for 20 minutes or so. When the car warms up however the clutch will disengage, sometimes it will come back, sometimes it wont. It has gradually gotten worse where it stays off longer to now it wont come back at all most times. I don't know if it is a digressive problem or if it is just because it getting warmer now that we are in summer. I have replaced the low side and high side pressure switches. I have also drained the system down and vacuumed the system, no leaks, and recharged. When the clutch is engaged and the compressor is running the truck cools great. The problem seems temperature related. Is there a temperature probe that could be faulty? I know the a/c usually cuts out at wide open throttle so I thought the tps could be bad but this truck has electronic throttle control. I figured if the tps were bad there would be no throttle at all. The car has dual climate control.
Was this
answer
helpful?
Yes
No
+1
Tuesday, August 27th, 2019 AT 2:11 PM (Merged)
Tiny
DOCFIXIT
  • MECHANIC
  • 18,828 POSTS
Hi
When it disengages check for voltage on dark Green wire to clutch. If none check at relay underhood box.
Let me know
Thanks for donate
Was this
answer
helpful?
Yes
No
-1
Tuesday, August 27th, 2019 AT 2:11 PM (Merged)
Tiny
BIRDMAN1989
  • MEMBER
  • 1 POST
Did you fix your ac problem my truck does the same thing.
Was this
answer
helpful?
Yes
No
Tuesday, August 27th, 2019 AT 2:11 PM (Merged)
Tiny
J.CISNEROS1
  • MEMBER
  • 2 POSTS
I switched the relay and the compressor still shuts down when the truck on the road. What should be my next move? Any suggestions will help.
Was this
answer
helpful?
Yes
No
Tuesday, August 27th, 2019 AT 2:11 PM (Merged)
Tiny
KEN L
  • MASTER CERTIFIED MECHANIC
  • 55,404 POSTS
So when you turn the AC on it shuts the engine down? Can you disconnect the compressor and drive it then turn the AC on to see if it still does it? Please let me know
Was this
answer
helpful?
Yes
No
Tuesday, August 27th, 2019 AT 2:11 PM (Merged)
Tiny
J.CISNEROS1
  • MEMBER
  • 2 POSTS
When the truck is idle the compressor is running. When I get the truck on the road, it runs a few minutes and the compressor shuts down not the truck.
Was this
answer
helpful?
Yes
No
Tuesday, August 27th, 2019 AT 2:11 PM (Merged)
Tiny
JOSHHHHERNANDEZ
  • MEMBER
  • 1 POST
  • 2003 CHEVROLET AVALANCHE
  • 5.3L
  • V8
  • 4WD
  • AUTOMATIC
  • 166,687 MILES
I replaced the battery and when I started the truck I noticed a clicking noise, kind of sounds like a blinker. When the clicking noise stopped the air went from the main vents pointed at the driver it went to defrost and will not switch.
Was this
answer
helpful?
Yes
No
Tuesday, August 27th, 2019 AT 2:11 PM (Merged)
Tiny
WRENCHTECH
  • MECHANIC
  • 20,761 POSTS
The the battery is disconnected and reconnected the air door actuator go through a stop to stop calibration and it's not uncommon for them to stick at one end or the other. The clicking noise usually indicates the plastic gears inside the actuator is stripped.
Was this
answer
helpful?
Yes
No
Tuesday, August 27th, 2019 AT 2:11 PM (Merged)
Tiny
KEN L
  • MASTER CERTIFIED MECHANIC
  • 55,404 POSTS
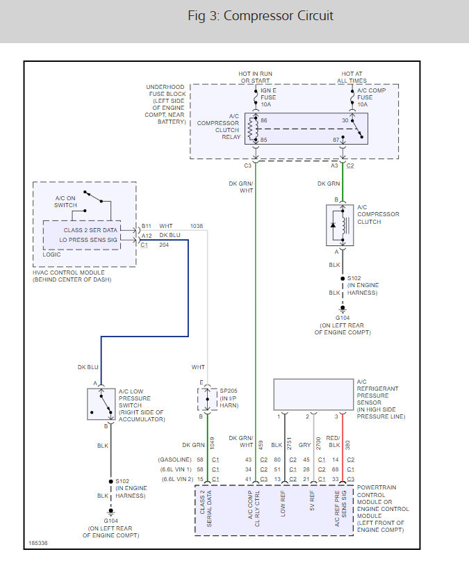
Okay got it :) It sounds like the system can be overcharged causing the high pressure switch to kick in shutting the system down. Is the system cold before the compressor shuts off? If so lets check the high side pressure here is a guide to help show you what to do. Also here is the compressor wiring diagrams so you can see how the system works.

https://www.2carpros.com/articles/re-charge-an-air-conditioner-system

Check out the diagrams (Below). Please let us know what happens.
Was this
answer
helpful?
Yes
No
Tuesday, August 27th, 2019 AT 2:11 PM (Merged)

Please login or register to post a reply.