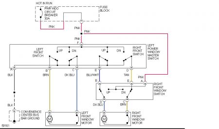
Did you try the master switch on driver door, as well as the switch on the passenger door? As you can see from the diagram, the voltage to the passenger window motor does not go through the master switch, when using the passenger side switch, but the ground does. You might be able to access control wires, hinge side of passenger door, Sometimes there is a rubber protective boot, covering the wires, you might be able to pull boot back enough to expose and check the proper wires for voltage and ground.

Monday, April 19th, 2010 AT 12:45 PM