Charging issue after removing the battery cable while the car was running?

Tiny
SMITH304HVILLEDUB
  • MEMBER
  • 2006 KIA OPTIMA
  • 2.4L
  • 4 CYL
  • 2WD
  • AUTOMATIC
  • 135,000 MILES
A few weeks ago, the alternator went bad, so I bought a new one. It's been a couple weeks and today my battery light came on, so I pulled the cable off while the car was running. If it shuts off it's not charging if it stays running, then it is charging. It shut off when I removed the battery cable. I am wondering if there is anything else that would make it not charge or is there anything that could be messing up my alternator since this is the second one, I have replaced.
Friday, January 13th, 2023 AT 10:51 PM

3 Replies

Tiny
CARADIODOC
  • MECHANIC
  • 34,448 POSTS
Common mistake removing the battery cable while the engine is running. You should never disconnect a battery cable while the engine is running. That is a very fast way to destroy multiple computers on the vehicle. To add to the confusion, due to how newer voltage regulators work, disconnecting a battery cable can cause the engine to stall with a properly-working generator, and one with a defective generator can keep on running, so that "test" proves nothing. That was done many years ago when mechanics didn't understand how these simple circuits work or how to diagnose them, and even then, it wasn't conclusive. The only thing that might have saved your computers is if you didn't raise engine speed. Today disconnecting a battery cable will get a mechanic fired on the spot. No shop owner wants to pay for the repairs that could result.

All AC generators put out three-phase output which is very efficient, but it is not a perfectly smooth DC voltage. The first drawing shows what the generator's output voltage might look like. We can't measure it directly, but here "ripple voltage" is 0.5 volts. The battery is the key item that smooths out that voltage to a nice steady DC that runs the entire electrical system.

When you disconnect a battery cable, that removes the battery from the charging system, then, depending on the design of the voltage regulator, some look at the low points in the generator's output voltage. In this drawing, that would be the 14.0 volts. In other designs for other brands and models, it might look at the highest voltage seen coming out of the generator, in this case, 14.50 volts. Remember, this drawing is for a typical, normally-working charging system.

With the battery disconnected, a number of things could happen. One is the voltage regulator sees the 14.5 volts and decides that's too high. In response, it reduces the small current flow through the field winding to reduce the strength of the electromagnetic field. That reduces the "induced" output voltage, and therefore, the output current, often to the point there isn't enough current to run the entire electrical system, or system voltage goes too low which confuses computers. Most computers are very intolerant of low or high system voltage and will start to do weird things or they will just shut down. This is a case of where the engine stalls even though there's nothing wrong with the charging system.

A more serious problem can occur when the voltage regulator responds to the low points in the generator's output voltage. In my sad drawing that is 14.0 volts. In reality, it will usually be a lot lower. The regulator increases current flow through the field winding to make it stronger. That induces a higher voltage in the "stator", or output circuit. What used to be 14.5 volts might go up to 17.0 volts or more, but the voltage regulator isn't watching that.
It's still seeing the lower points, which are still much too low, maybe 14.1 volts. Since that voltage goes back into the field coil, the 17.0 volts makes the electromagnet still stronger, causing output voltage to go higher, and the cycle keeps building and building until something bad happens. Every year I did a demonstration for my students with an AC generator on a test bench. With the battery disconnected, it was real easy to get output voltage to exceed 35 volts. The internal voltage regulators just didn't have enough control with no battery in the system to hold voltage to the desired level. Thirty-five volts in a car will definitely take out most of the computers.

Now, to be fair, the test bench doesn't allow us to increase speed much above normal engine idle speed, so the generator's output voltage will be limited somewhat, but here we also aren't being asked to run any light bulbs, motors, or computers. Still, it shows how a customer's vehicle can sustain a real lot of expensive damage by removing a battery cable.

All generators need three things to work. They need a coil of wire, a magnetic field, an electromagnet in this case, and most importantly, movement between them. That's why we spin the rotor, or field coil, with a belt and pulley. Since movement is one requirement, faster movement is needed to get higher generator output. More on that speed in a minute.

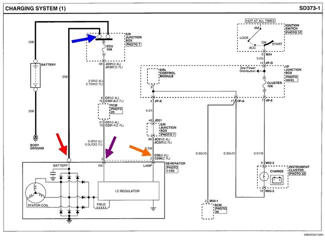
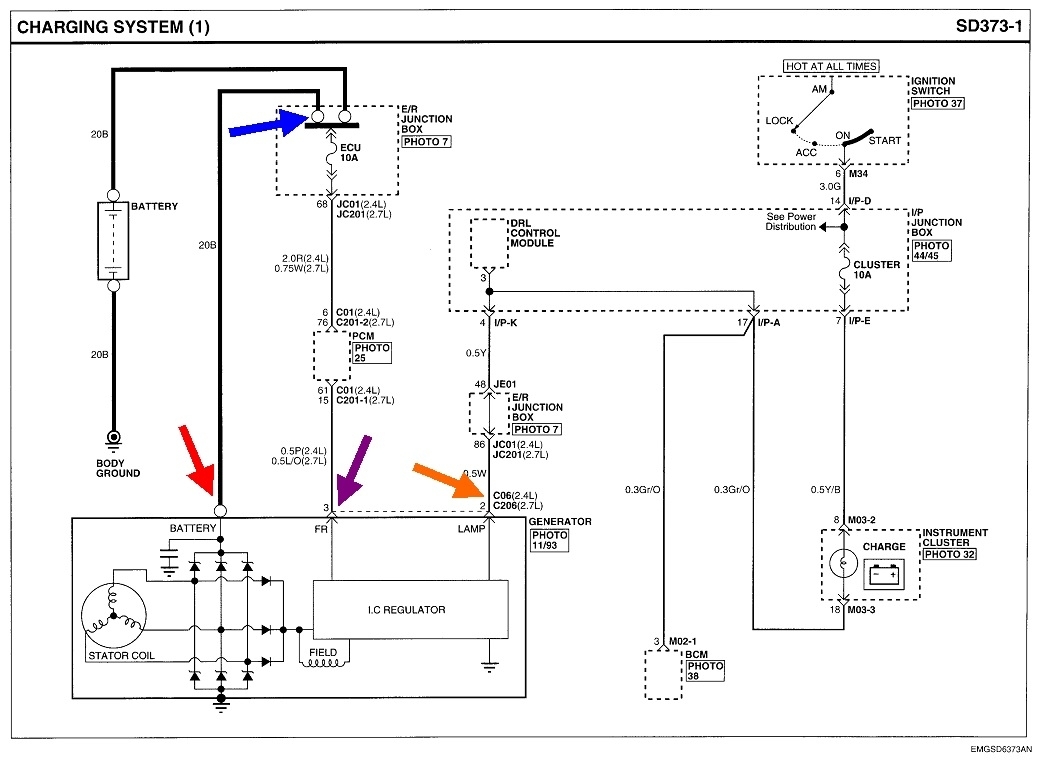
I have to add a comment here about the "diodes" in all AC generators. All generators have six, two for each of the three output phases. Those are the little black triangles pointing upward in the third diagram. In many designs such as yours, there's another three smaller diodes that develop the voltage that's fed to the field coil, as shown in this diagram. They're pointing to the right. Today it's somewhat common to see an additional three or six diodes in the high-current output circuit to squeeze out a little extra current capacity, but the rest of the story is the same. If one of those diodes fails, you will lose exactly two-thirds of the generator's output current capacity. The most common generator for your model is a 110-amp unit. The smallest one available was a 100-amp. If you have a 100-amp generator and lose one diode, it will only be able to develop a maximum of around 33 amps. That's not enough to run the fuel pump, heater fan, engine electronics, lights and all the other parts of the system under all conditions, and have anything left to keep the battery charged. The battery will have to make up the difference as it slowly runs down over days or weeks. The other problem here is while the generator has a defect, it is possible the engine will continue running when a battery cable is disconnected.

The lower waveform in the second drawing shows what the output voltage looks like when one diode is defective. One entire phase is missing. On much older models that often showed up as an irritating whine on AM radio. The point of interest here is ripple voltage now is 5.2 volts. The battery might still be able to smooth that out. In fact, a common clue years ago was the system voltage would actually go up just a little, perhaps just over 15.0 volts, because the regulator was responding to the average voltage coming off the stator coils. This pertained in particular to GM's AC generators from the 1970s through 1986 models. They used the same three internal diodes as your model uses to feed the field coil. While system voltage went up a little, the most output current you could get under the "full-load output current" test was real low, as in around 20 amps. That was enough back then since there weren't any computers on the cars.

This brings me to testing the charging system. You can get more information from this article first:

https://www.2carpros.com/articles/how-to-check-a-car-alternator

If you need it, here's an article about using a digital voltmeter:

https://www.2carpros.com/articles/how-to-use-a-voltmeter

They're using an "auto-ranging" meter here which is an expensive option you don't need. You can find a perfectly fine meter at Harbor Freight Tools for around $7.00. Also look at Walmart, any hardware store, or any auto parts store. If you need help with setting up a standard meter, I can help with that.

The voltage regulator is built into your generator so there isn't much to testing this system. The third diagram below is for your model. Start by measuring the battery's voltage with the engine not running. If it is good and fully-charged, it will be very close to 12.6 volts. If it's good but fully-discharged, it will be around 12.2 volts. It should be charged at a slow rate for at least a couple of hours with a small portable charger.

You already did the first step by observing the "Battery" light turns on when you turn on the ignition switch. That circuit ends at the voltage regulator and is its turn-on signal so it starts working. When the system is working properly, the regulator will break that circuit to turn the warning light off.

Next, measure the battery's voltage again with the engine running. Now it must be between 13.75 and 14.75 volts. If it stays at 12.6 volts or slightly less, you are correct that the charging system is not working. You might also find the voltage is too high. In the past voltage regulators turned the warning light on for a no-charge condition, but today on a lot of models, they turn the warning light on for an under-charge, (low voltage), and an over-charge condition. Those conditions can also be detected from the extreme highs and lows of excessive ripple voltage, even when battery voltage looks okay.

Let me know what you find with this voltage test, but if battery voltage is within the acceptable limits, that only means it is okay to perform the rest of the tests, and those require a professional load tester, so you'll need to visit a mechanic. Specifically, that will test for the same charging voltage that you just did, and for full-load output current, and for ripple voltage. This is the only time in the vehicle's life the generator will deliver its full 100 or 110 amps. This test takes just a few seconds. It will also measure ripple voltage but unlike where I put voltages on my drawings, most testers only display ripple voltage as "low" or "high" on a relative bar chart. There are some testers that can make a paper printout. Those will show ripple voltage as an actual voltage. If your generator has a bad diode, ripple voltage will be high, and full-load output current will be close to 33 amps. If it can develop 100 amps, ripple voltage is going to be low.

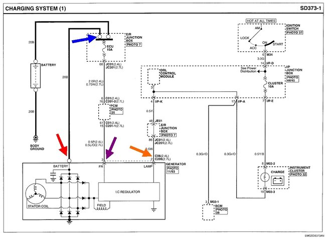
If your initial voltage test shows the charging system is not working, the voltage regulator and worn brushes inside the assembly are the best suspects, but you replaced that already. Before concluding the replacement is defective, there's two more voltage tests we need to do. First, with the engine off, measure the voltage on the large output stud on the back of the generator. That's the red arrow in the diagram. You must find full battery voltage there. There's no fuse in that circuit, so if you find 0.0 volts, suspect a loose or corroded connection at the junction box, (blue arrow). That's the under-hood fuse box. It's a good idea to tighten that connection anyway. It just takes one tiny molecule of a connection for the voltmeter to find the correct 12.6 volts, but that poor connection would prevent the output current from getting back to the battery and the rest of the electrical system. Those large connections cause a lot of trouble on every brand of vehicle. In addition, if that connection at the fuse box is not clean and tight, you may find the voltage at the output terminal is significantly higher than battery voltage when the engine is running. The generator is working extra hard but the current is blocked by that bad connection. You must always find the same voltage at the battery and at the output stud, whether the engine is running or off.

The last wire is shown as a purple wire, (purple arrow). That should have full system voltage when the engine is running. That supplies the current to run the voltage regulator, and it is typically where system voltage is monitored so the regulator knows what to do. Here the Engine Computer has a circuit stuck in there too. That could be simply to turn the circuit off when the engine is off, or, as is the case on a lot of newer models, it is used to modify charging voltage a little. Chrysler did that as far back as 1970 to increase charging voltage in cold weather to help the battery recharge. That's a chemical reaction, and those slowdown in colder temperatures. Regardless of how it's done here, you can expect to find close to full system voltage on that purple wire. If you find 0.0 volts, suspect the 10-amp "ECM" fuse, but you likely would have other symptoms too, like the engine won't run. If you can't find it, I'll find a drawing of the fuse box and post it for you.

Let me know what you find with these tests, then well figure out where to go next.
Was this
answer
helpful?
Yes
No
Saturday, January 14th, 2023 AT 11:31 AM
Tiny
ALEX STATHAS
  • MEMBER
  • 71 POSTS
Wow, the above reply was very informative, very educational, and very enlightening. I am not a do-it-yourselfer because I can't untighten or loosen part bolts the part bolts are too tight for me to loosen, but I like verbally learning about auto mechanics. Thank you Mister Master Technician for the plenty of information you supplied me that is concerning auto mechanics.
Was this
answer
helpful?
Yes
No
Saturday, January 14th, 2023 AT 12:45 PM
Tiny
CARADIODOC
  • MECHANIC
  • 34,448 POSTS
Dandy. Another thought is to visit a nearby community college with an Automotive program. The students are usually limited to doing things related to the topics they're currently studying, but most instructors will be happy to have a student quickly check the charging voltage for you. It takes just a few seconds.

I forgot to mention too that since movement is one of the requirements for any generator, the professional testers always require we raise engine speed to 2,000 RPMs for the full-load output test. If the battery is considerably discharged, the charging voltage will rise faster when engine speed is increased. That's where the measured values are most accurate. A lot of testers do everything automatically, but not until the mechanic raises engine speed manually.

Please let me know how this turns out.
Was this
answer
helpful?
Yes
No
Saturday, January 14th, 2023 AT 12:57 PM

Please login or register to post a reply.