Will not start unless I jumper the coil

Tiny
SEAN CARLIN
  • MEMBER
  • 1989 CHRYSLER LE BARON
  • 2.5L
  • 4 CYL
  • 2WD
  • AUTOMATIC
  • 116,000 MILES
Hi, I have the car listed above premium coupe with the 2.5l non turbo. My car won't start unless I jumper the positive side of the coil to the positive side of the battery. But the fuel pump also is running all the time if I do that. Had the car running but starts chugging then shuts off and if I give it gas it shuts off. Battery also drains if I get the car running unless I have a jump pack on it all the time. Any information would help greatly. It has newer timing belt, new ignition coil, plugs, wires, electronic distributor, cap, rotor, the hall effect.
Tuesday, February 5th, 2019 AT 2:57 PM

7 Replies

Tiny
CARADIODOC
  • MECHANIC
  • 34,463 POSTS
I suspect you have multiple problems. If they all started at the same time, look for things they have in common, such as a wiring harness that fell down onto hot exhaust parts, corrosion between adjacent terminals in a connector, and things like that.

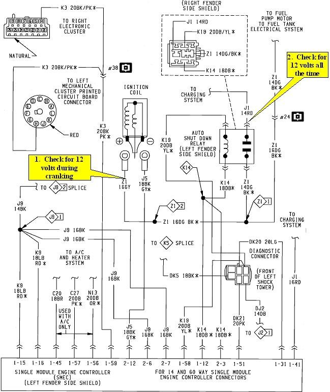
To start with, the Hall Effect pickup assembly has to be working if you have spark and injector pulses. When signal pulses show up at the Engine Computer from that sensor, that tells it the engine is rotating, and that means it is time to turn on the automatic shutdown, (ASD) relay. That relay sends current to the ignition coil, injector(s), fuel pump or pump relay, and the alternator field circuit. It's that circuit you're applying the 12 volts to with your jumper wire. This suggests the 12 volts isn't coming from the ASD relay, so we have to determine if that relay is defective or if the computer is failing to turn it on.

The place to start is by monitoring the voltage in the circuit you're applying 12 volts to. Leave that jumper wire off, then connect a test light there. You might be able to use a digital voltmeter too, but they usually don't respond fast enough. You should see the test light turn on for one second when you turn on the ignition switch, then it will turn off again. You might hear the hum of the fuel pump for that one second too. If you see that, the ASD relay is okay and the computer has control over it. If you do not see that, check for 12 volts on the red wire in that relay's socket. It's not common for that to be missing so we'll address that later if necessary.

Due to the location of the ASD relay, it is susceptible to moisture and corrosion. Check the terminals in the connector for corrosion. If you see any sign of that, a good suspect is a buildup of corrosion between the contacts inside the relay. You might want to pop the cover off the relay and look inside for that damage.

The running problem you described sounds like a failing MAP sensor, but also check for a cracked vacuum hose going to it. Check to see if the recall has been performed that added the bleed valve shown in the fourth drawing.

Check this page for instructions on reading the diagnostic fault codes yourself:

https://www.2carpros.com/articles/retrieve-trouble-codes-for-chrysler-dodge-plymouth-odb1-1995-and-earlier-car-mini-van-and-light-trucks

I can interpret the definitions for you if necessary. Be aware there is likely to not be any codes at this time. If the battery was disconnected or run dead, any fault codes were erased.

The charging system is pretty easy to diagnose. We'll cover that later once the other problems are solved. In the meantime, look for a really fat ground wire or a braided ground strap connected between the engine block and the frame of the alternator. The wire often gets overlooked after it was disconnected. The braided strap commonly corrodes off. The alternator is mounted on rubber mounts to reduce vibration, so that wire or strap is needed for the system to work. To double-check for a good ground, just ground the negative lead of your voltmeter to the battery negative post or the engine block, then check for voltage on the frame of the alternator. If you find voltage there, you'll need to add a ground wire.
Was this
answer
helpful?
Yes
No
Tuesday, February 5th, 2019 AT 7:16 PM
Tiny
SEAN CARLIN
  • MEMBER
  • 4 POSTS
There is no power going to the relay at all and no fuel pump sound either. Found two fusible links that were bad, but fixed them and still nothing.
Was this
answer
helpful?
Yes
No
Wednesday, February 6th, 2019 AT 2:17 PM
Tiny
CARADIODOC
  • MECHANIC
  • 34,463 POSTS
When you were using your jumper wire, did it get hot?

It is very uncommon to find two burned fuse link wires because they protect totally different circuits. The only thing they can have in common is a wire harness that is damaged. Did either of these links burn open again?

If one of those links did burn open again, connect a 12-volt light bulb in its place. For this type of circuit, a 9004 or similar head light bulb would be a good choice. That will limit current flow to five amps which will protect the wiring, and it will allow enough current to flow so most things will try to work. Mainly it's the fuel pump that will run very slow for that first one second when you turn on the ignition switch. If there is no short in that circuit, you'll see the bulb get bright while the fuel pump tries to run for one second, then it should dim considerably.

If the bulb remains bright, that shows something is shorted in that circuit. Now you can carefully unplug things and move stuff around to see what makes the short go away. When it does, the bulb will dim more or go out.
Was this
answer
helpful?
Yes
No
Wednesday, February 6th, 2019 AT 4:32 PM
Tiny
SEAN CARLIN
  • MEMBER
  • 4 POSTS
No, the test light did not get hot and after I replaced the fusible links they were fine.
Was this
answer
helpful?
Yes
No
Wednesday, February 6th, 2019 AT 4:53 PM
Tiny
CARADIODOC
  • MECHANIC
  • 34,463 POSTS
Not the test light. The jumper wire. Why did the fuse links burn open?
Was this
answer
helpful?
Yes
No
Thursday, February 7th, 2019 AT 7:23 PM
Tiny
SEAN CARLIN
  • MEMBER
  • 4 POSTS
Update: replaced fuel lines, engine computer, distributor pick up, car started with new computer then old fuel line started leaking so they got replaced. But now have same problem. Only starts with jumper wire. And backfires sometimes.
Was this
answer
helpful?
Yes
No
Friday, July 12th, 2019 AT 7:55 PM
Tiny
KEN L
  • MASTER CERTIFIED MECHANIC
  • 55,291 POSTS
The power to the coil is through the ADS relay can you close the relay manually to see if the car starts? Does the relay click?
Was this
answer
helpful?
Yes
No
Monday, July 15th, 2019 AT 2:38 PM

Please login or register to post a reply.