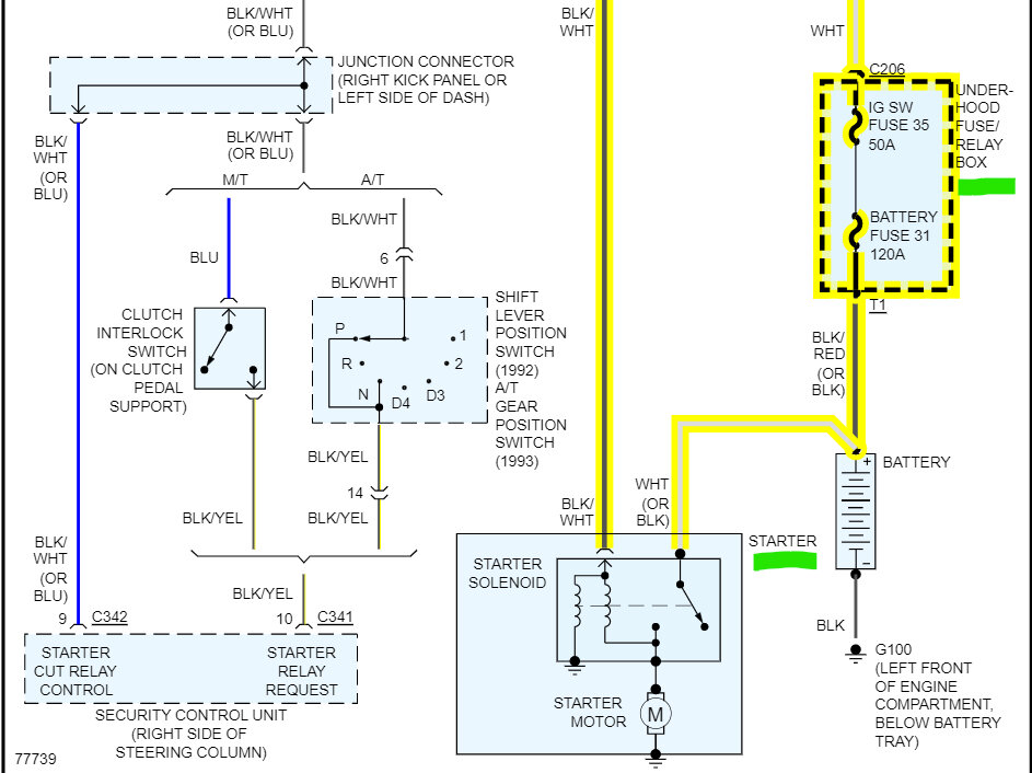
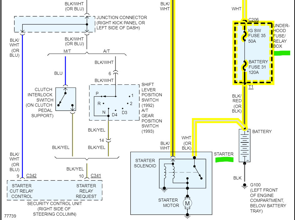
I checked the fuel pump fuse and a fuse labeled starter fuse. Both of those were good, I also confirmed that the main relay switch board was in good condition. When I turn the key, I have all of my electronics/lights, but I get no cranking at all. Not even an attempt to crank, I do hear a click which I believe is the relay.
From my research everything points to the starter. But the starter is in a difficult position. So, I was wondering if spark plugs, or coils would cause this issue? Before I go through the hassle of replacing the starter.
I also confirmed that fuel is getting to the fuel filter which is under the hood. Any suggestions are greatly appreciated.
Sunday, October 16th, 2022 AT 9:29 AM






