Friday, July 7th, 2023 AT 2:00 PM
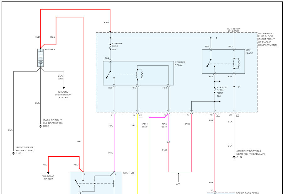
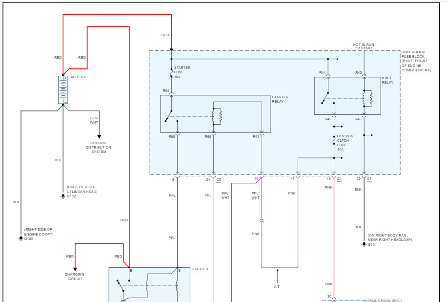
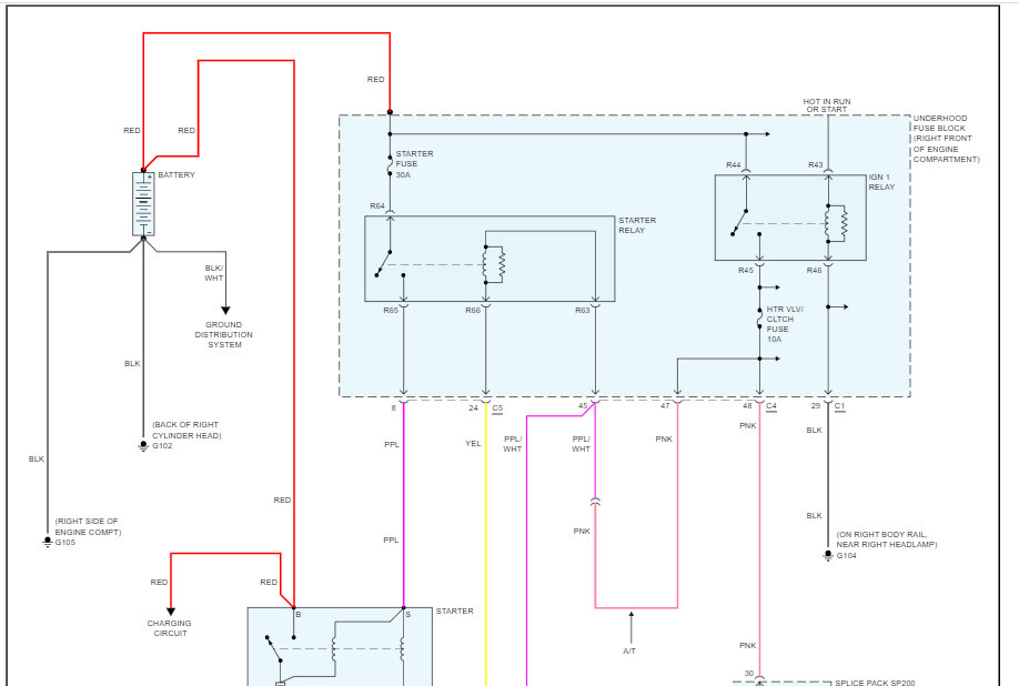
It's been 8 weeks since I have been working on this car. I have lost my job because I can't get to work. The car ran fine. One day nothing with the key. It clicked so I got a battery. Still click so I got another battery now nothing, so I checked fuses. Nothing. So, I disconnected the battery then it cranked but it did not start. No sound from fuel pump so I checked fuse, it's good I wired pump direct to battery car cranked no start plugged back in fuel pump but unplugged fuel sensor on the top of engine. The car started but gas when higher and higher by itself, so I plugged back in sensor. Now nothing charged battery cranks no start, so I got another battery now just clicks. Air comes on when I put the key in the on position. The gas gauge does not move but when the car is going to crank the gauge will work. I got another ECM unit put it on same thing car just does nothing now. But charged battery car cranks sometimes when I fully charge battery but for only a couple of times I can try before it shut off. I think I have short I can't locate it. I wired the starter directly to battery with push button. Same thing now I removed button and now the car will crank sometimes with charged battery but won't start and only for a couple of time before it shuts off. I am at the end of my rope I can't start it. Now it will be nine weeks I can't afford a mechanic. I can't go back to work. Please help me.









