HOME
ASK A QUESTION
REPAIR GUIDES
BECOME A MEMBER
LOG IN
Login with Facebook
OR
Remember me
NOT A MEMBER?
FORGOT PASSWORD?
CONTACT US
PRIVACY POLICY
TERMS AND CONDITIONS
☰
Home
Pontiac
Grand Prix
Engine
Symptoms
Not Cranking Over
Does not crank or start
TLALONDE
MEMBER
2008 PONTIAC GRAND PRIX
3.8L
6 CYL
2WD
AUTOMATIC
130,000 MILES
Car does not crank at all, fuel pump is not activating. Changed the battery and the starter.
Saturday, July 21st, 2018 AT 1:22 PM
1 Reply
KEN L
MASTER CERTIFIED MECHANIC
55,047 POSTS
Can I ask a couple of quarions? First do you have any lights at all, headlights? If so is the security light flashing when you crank the engine over?
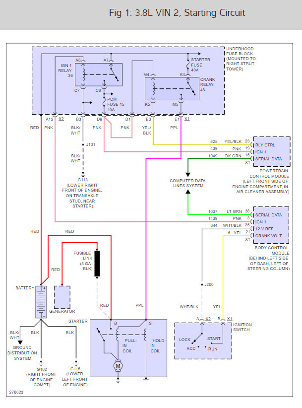
Here is the starter wiring so we can see how the system works there is a crank relay #48 that needs to be checked:
https://www.2carpros.com/articles/how-to-check-an-electrical-relay-and-wiring-control-circuit
Check out the diagrams (below). Please let us know what happens.
Cheers, Ken
Images (Click to make bigger)
Was this
answer
helpful?
Yes
No
Monday, July 23rd, 2018 AT 10:51 AM
Please
login
or
register
to post a reply.
Related Engine Not Cranking Over Content
My Engine Will Not Crank Over Why?
Won't Crank. When I Turn The Key, All Lights Go Out And I Hear A Single Loud "click" From Engine Compartment. Lights Come Back...
Asked by
Mistydog
·
28 ANSWERS
3 IMAGES
2006
PONTIAC GRAND PRIX
VIDEO
Car Not Cranking? Try This | EASY
Instructional repair video
GUIDE
Starter Not Working
This guide is designed to help you identify whether the issue with your non-working starter motor is due to an electrical problem or a fault within the starter motor itself...
1997 Pontiac Grand Prix Won't Crank
Electrical Problem 1997 Pontiac Grand Prix 6 Cyl Front Wheel Drive Automatic Having A Problem With My Car, Acts Like A Low Battery...
Asked by
archemedes
·
15 ANSWERS
1997
PONTIAC GRAND PRIX
1990 Pontiac Grand Prix Engine Cranks Over Easily But...
Help. My Car Won`t Start. It Cranks Over Easily But Won`t Start. When I Spray Some Instant Start In The Intake Manifold It Will Sometimes...
Asked by
1grd57
·
3 ANSWERS
1990
PONTIAC GRAND PRIX
1986 Pontiac Grand Prix Wont Turn Over
My Car Wont Turn Over. I Can Start It By Jumping The Starter But It Stalls Out In About 3 Seconds.I Have A Security Light That Just Blinks...
Asked by
one_coolone
·
7 ANSWERS
1986
PONTIAC GRAND PRIX
Engine It Will Not Turn Over
I Can Drive Car And When I Turn Car Off And Try To Crank Back Up It Will Not Turn Over And Volt Meter Shows No Volts. I Have New Alternator...
Asked by
deanieboy22
·
5 ANSWERS
1989
PONTIAC GRAND PRIX
VIEW MORE
Ask a Car Question. It's Free!
Car Not Cranking? Try This | EASY
Starter Motor Replacement
Battery Replacement Dodge