Tuesday, October 14th, 2014 AT 12:06 PM
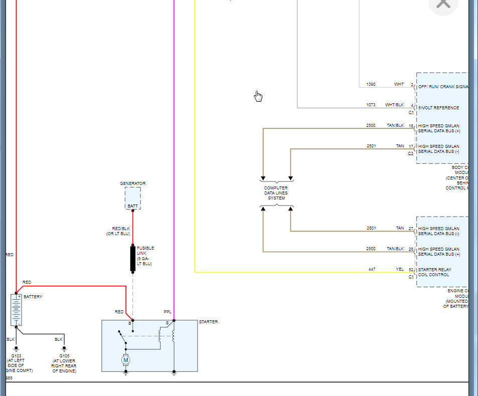
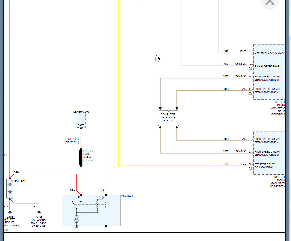
I turn the key on and the fuel pump doesn't come on and the engine wont crank over. Everything in the car comes on like the radio, windows work, dash gauges work. Battery has 12.7 volts. When I hook my scanner up I can communicate with everything like transmission, lights, horn etc, but when I try to look at engine data I cant like the pcm is bad or something.




