Not starting issue

Tiny
DP3T
  • MEMBER
  • 1987 NISSAN SENTRA
  • 4 CYL
  • 2WD
  • AUTOMATIC
  • 100,000 MILES
Key is turned to start and nothing happens. Battery is charged full. Spark to distributed, but no spark to plugs. Alternator is fine, starter is fine, but car will not start. Lights work and dash lights work.
Tuesday, June 4th, 2019 AT 2:38 PM

7 Replies

Tiny
KASEKENNY
  • MECHANIC
  • 18,907 POSTS
Hi DP3T,

You said nothing happens but does that mean the engine doesn't crank? I am just trying to clarify because you also said you have spark to the distributor but not to the plugs. Normally you are only checking for spark when you have crank no start, not a no crank no start.

Let me know and we can go from there. Thanks
Was this
answer
helpful?
Yes
No
+2
Tuesday, June 4th, 2019 AT 4:18 PM
Tiny
DP3T
  • MEMBER
  • 4 POSTS
I turned the key to the on position and used a wire to contact the the terminals on the starter motor to check it. It is working, and then attempted to check why the car won’t start. Checked plug wire no spark. Checked coil to distributor and was getting spark to the distributor, but not to the plugs. Came to the conclusion that either distributor needs work or ignition switch not working properly. Now stuck. Is there a connection between ignition and distributor?
Was this
answer
helpful?
Yes
No
Tuesday, June 4th, 2019 AT 7:47 PM
Tiny
KASEKENNY
  • MECHANIC
  • 18,907 POSTS
Okay. I need to back up a little bit. So when you turn the key the starter does not turn the engine over? You have to jump it in order to get it to turn?

You are correct that the issue seems to be one of those mentioned.

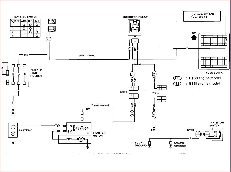
As you will see in the description attached, we need to know if the engine "begins to turn" or not. The fact that you are getting power to the coil is good, as you should get this at key on. But if the starter does not turn the engine then that is either the ignition switch or one of the inhibitor switch or relay. At this point we will need to figure out what is preventing the starter from turning.

If you are getting all the power to the coil and the starter is turning the engine over then you are correct that the issue may be the distributor because it has the pick up/crank sensor in it.

The fork in the road is to determine if the starter is turning the engine when you turn the key.
Was this
answer
helpful?
Yes
No
+2
Tuesday, June 4th, 2019 AT 8:36 PM
Tiny
DP3T
  • MEMBER
  • 4 POSTS
Third stage. I’ve replace the ignition switch, checked on the wiring as per your diagram, and still no response.

I can turn the key and nothing happens. If I leave the key in the on position and I go into the engine I can Arch over the two posts on the starter and the starter will turn engage. I get good spark from the coil to the distributor, but no spark to the spark plugs.
Was this
answer
helpful?
Yes
No
Wednesday, June 12th, 2019 AT 6:45 PM
Tiny
KASEKENNY
  • MECHANIC
  • 18,907 POSTS
Have you ensured your inhibitor relay is okay? This is the neutral safety switch. Basically this does not allow power to the starter if it does not see you are in park or neutral.
Was this
answer
helpful?
Yes
No
+1
Thursday, June 13th, 2019 AT 12:50 PM
Tiny
DP3T
  • MEMBER
  • 4 POSTS
Thanks for responding. Yes I checked inhibitor and exchanged it just in case it might be faulty since I had no way of testing it. The result was still the same. My bank of relays is a little bit different than the diagram you have, but I did find the relay as it was described on the top of the housing cover. I also replaced the related fuse on the other side of the engine compartment. Thank you for your guidance in this challenge.
Was this
answer
helpful?
Yes
No
Thursday, June 13th, 2019 AT 2:54 PM
Tiny
KASEKENNY
  • MECHANIC
  • 18,907 POSTS
Okay. So when you jump the starter, it will crank but only if you jump it? Also, if you are not getting spark to the distributor but not to the plugs, then the cap/rotor or distributor are not delivering it. The distributor has the crank sensor in it. Basically, this is a sensor with windows that allows the distributor to send the spark to each plug at the correct time.

So if you are getting spark to the coil and from the coil to the distributor then the ECM has already delivered the proper signal to the coil for it to generate the high voltage spark, so the distributor is all that is left. Because the voltage is delivered to the coil as low current and then the coil changes it to high voltage and delivers it to the distributor.

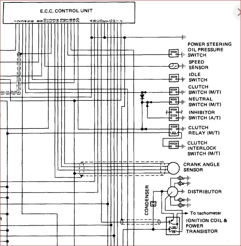
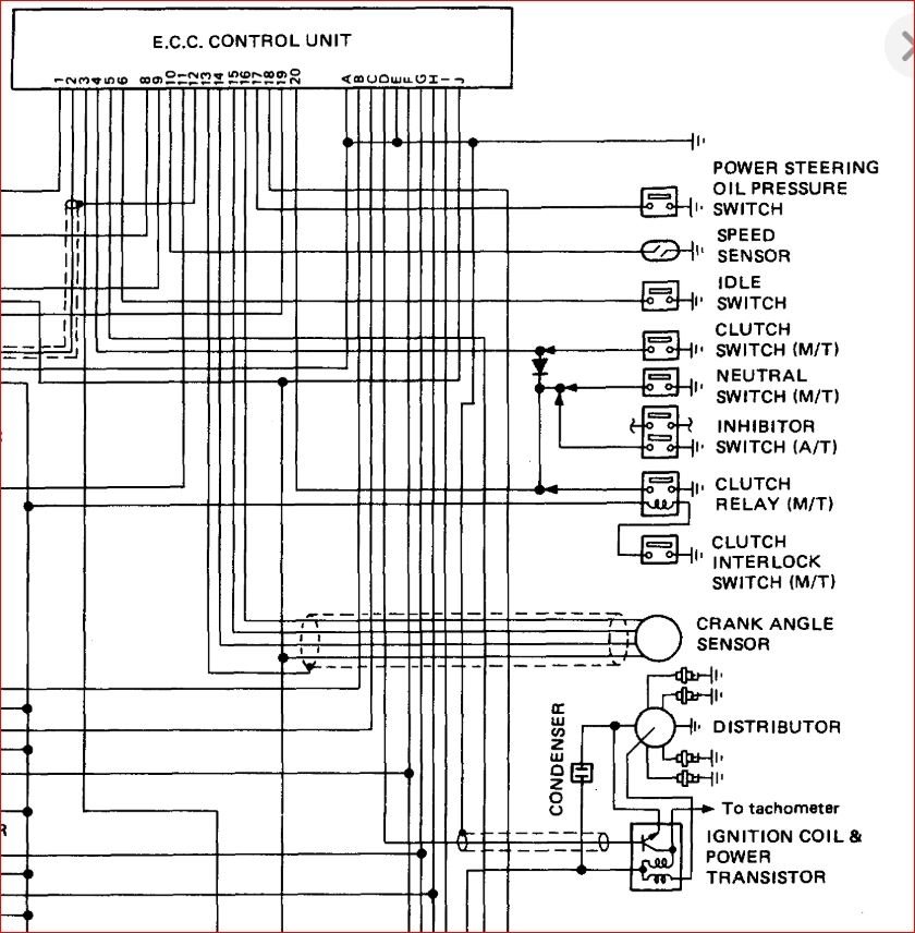
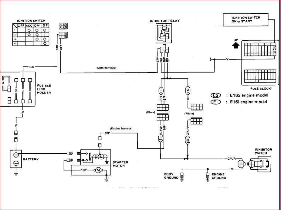
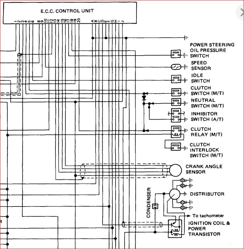
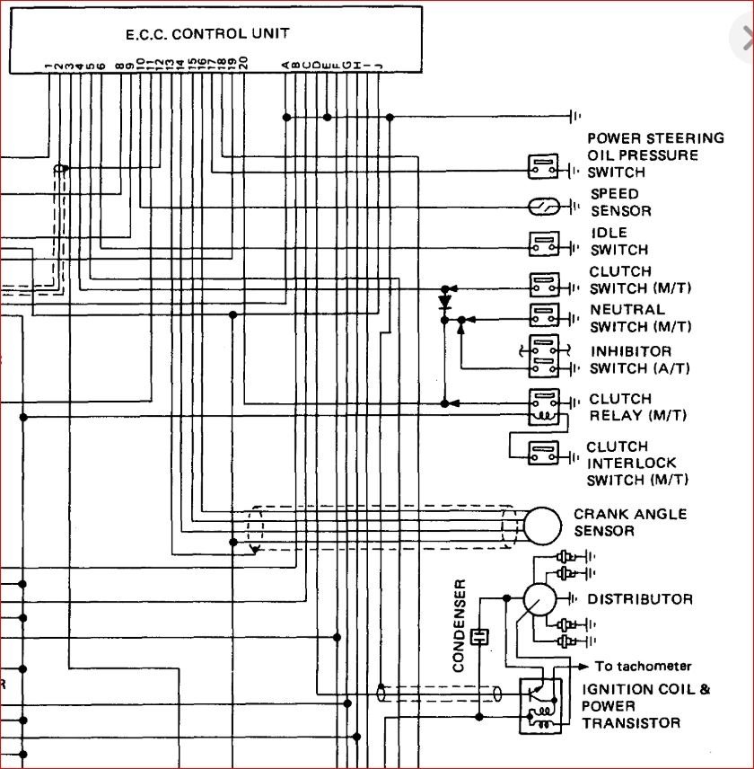
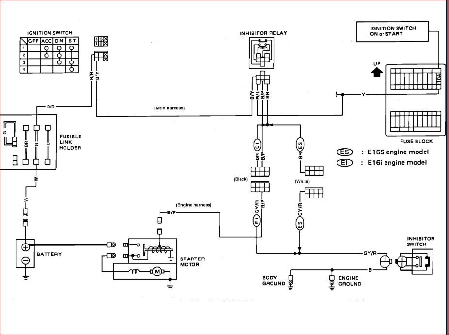
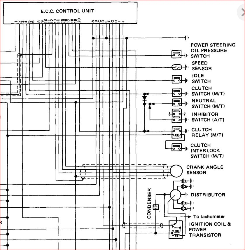
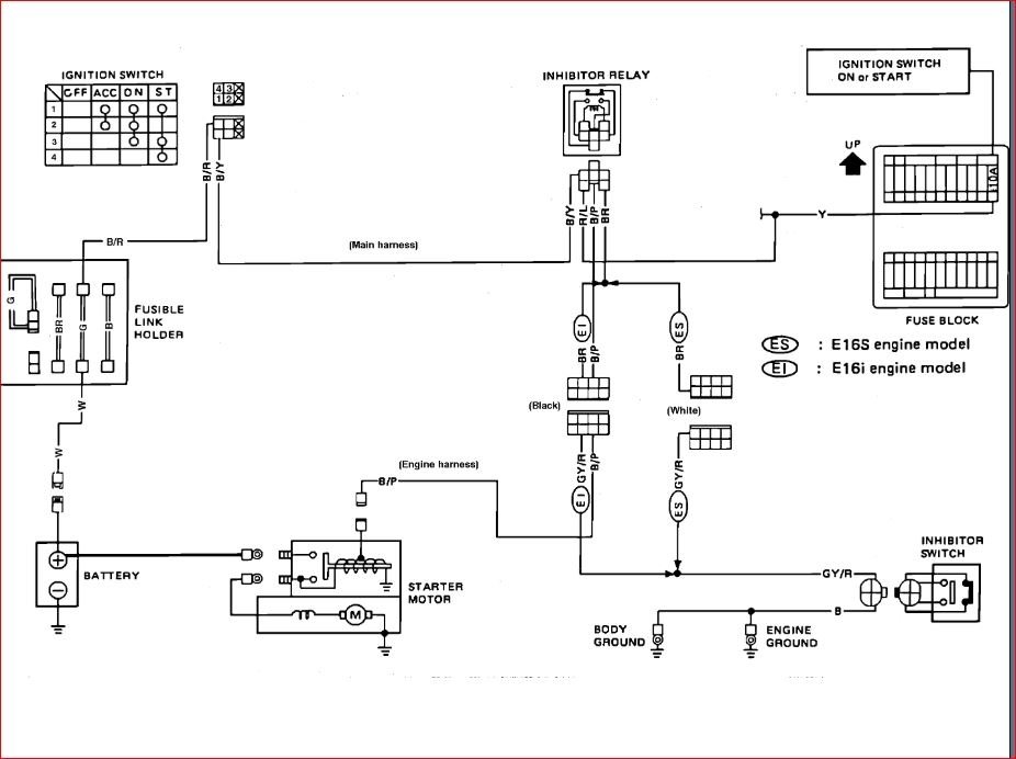
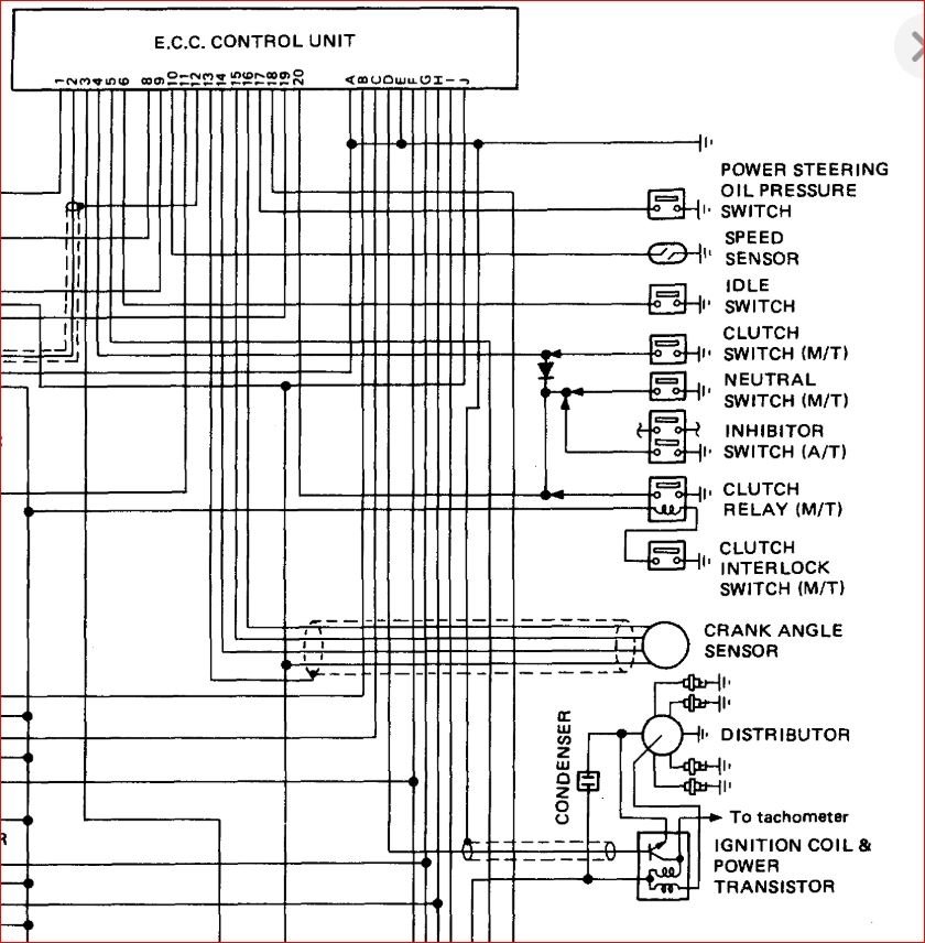
I am thinking you have two issues. That is good that the relay and fuse are good with the inhibitor but the switch itself could be an issue which is on the transmission. Have you tried putting it in Neutral and trying to start? I included a little more modern wiring diagram that shows the power flow a little better. The inhibitor switch can prevent the starter from engaging but I don't think it will prevent the distributor from delivering the spark.

If you look at the last diagram, you will see the crank angle sensor has four wires coming from it. All four lead back to the ECM. They are not labeled but I am sure they are power, ground, reference, and signal. However, I again don't know how this would prevent the engine to crank which is why I think you may have two issues.

However, let's try to figure out why the distributor is not delivering the spark when you jump the starter and then we can circle back and figure out the starter issue.

The last possible issue is the ECM itself. However, based on what I am seeing I don't think this is the issue.
Was this
answer
helpful?
Yes
No
Thursday, June 13th, 2019 AT 4:35 PM

Please login or register to post a reply.