Blowing out range mode sensor

Tiny
LAYTON BRIDWELL
  • MEMBER
  • 2000 ISUZU TROOPER
  • 3.5L
  • V6
  • 2WD
  • AUTOMATIC
  • 200,000 MILES
Mine's easy. My vehicle keeps blowing the range mode sensor. I have replaced it three times now in the past month. What would be causing the range mode sensor to keep blowing? There are eleven volts coming into it for some reason.
Friday, August 18th, 2017 AT 2:30 PM

5 Replies

Tiny
STEVE W.
  • MECHANIC
  • 15,698 POSTS
It should have battery voltage running through it from the 15 amp turn/back-up light fuse (C-3) in the dash fuse box. That voltage is used through the switch to tell the PCM and cluster which gear you are in.

From the description it sounds like you have a short on one of the control lines.
What are the symptoms and What is happening to the sensors themselves? Actual melting or burnt traces?
Has the dash been apart recently?
Do all of the gear indicators light up? Any brighter than the rest?

Have you taken one of the switches apart to see where the failure is, that would be an easier way to find the issue than tracing all of the wires.
Was this
answer
helpful?
Yes
No
Friday, August 18th, 2017 AT 8:12 PM
Tiny
STEVE W.
  • MECHANIC
  • 15,698 POSTS
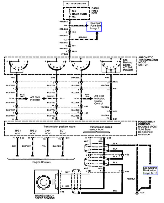
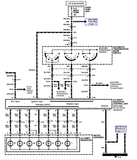
This is the schematic for the switch.
Was this
answer
helpful?
Yes
No
Friday, August 18th, 2017 AT 8:15 PM
Tiny
LAYTON BRIDWELL
  • MEMBER
  • 3 POSTS
Yeah it is number 7 The gray line that blows. I have not been able to find that diagram that you have it has been a bit of a pain. I am super happy that somebody responded, thank you. What other information can I provide you? I am super thankful for the help.
Was this
answer
helpful?
Yes
No
Friday, August 18th, 2017 AT 9:02 PM
Tiny
LAYTON BRIDWELL
  • MEMBER
  • 3 POSTS
Inside the switch on the circuit board that whole little line of circuits blows out.
Was this
answer
helpful?
Yes
No
Friday, August 18th, 2017 AT 9:04 PM
Tiny
STEVE W.
  • MECHANIC
  • 15,698 POSTS
Okay, that line runs to the TCM and to the shift display control unit. It comes out of that control and goes to the lights on the dash. My hunch is that there is either a short in the blue/yellow stripe wire that connects to the gray or the display control unit has an issue. It could be the PCM, but I cannot find any good information on what that circuit feed inside it, I am betting a transistor but?) It looks like it is a plug in module behind the dash to the left of the column.
I' would dig it out and check the wiring. Easy way to do that would be to take a test light, connect it between the pin for that wire in the harness and battery positive. I am betting the light will come on with the key off. The bulb will "replace" the mode switch and not burn up as you test.
Then it is a chase the wire for a short. I would try unplugging the PCM first, then the display unit. The trick will be watching the bulb to see if it gets brighter with both plugged in and which one dims or shuts it off.

It is not the dash part of the system as that is just bulbs the display control turns on.

Attached you will find the colored diagram, the OEM ones and the location of the display control. Happy hunting.
Was this
answer
helpful?
Yes
No
Saturday, August 19th, 2017 AT 1:46 AM

Please login or register to post a reply.