Wednesday, August 14th, 2024 AT 7:49 AM
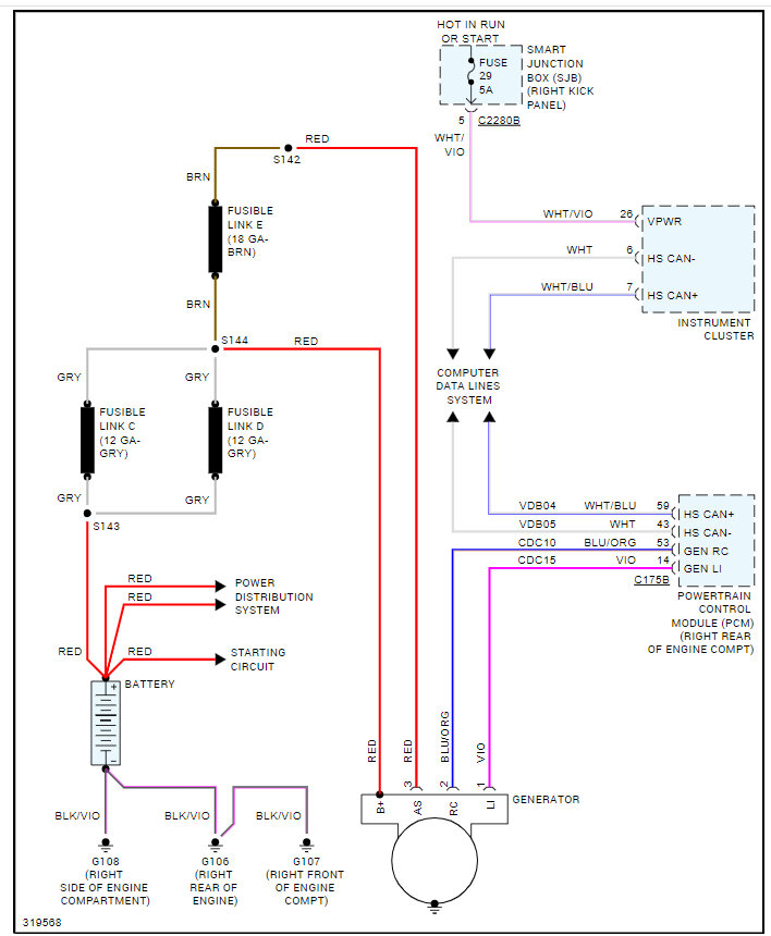
It needs a jump to start and then runs a bit rough, not sure if related to the alternator. Once I check the battery voltage and charging voltage, ig I remove the alternator is there a way to check the connector behind it to see if am getting what I need to get? If so, what wires should have power and what need ground?


