Saturday, February 27th, 2021 AT 5:58 AM
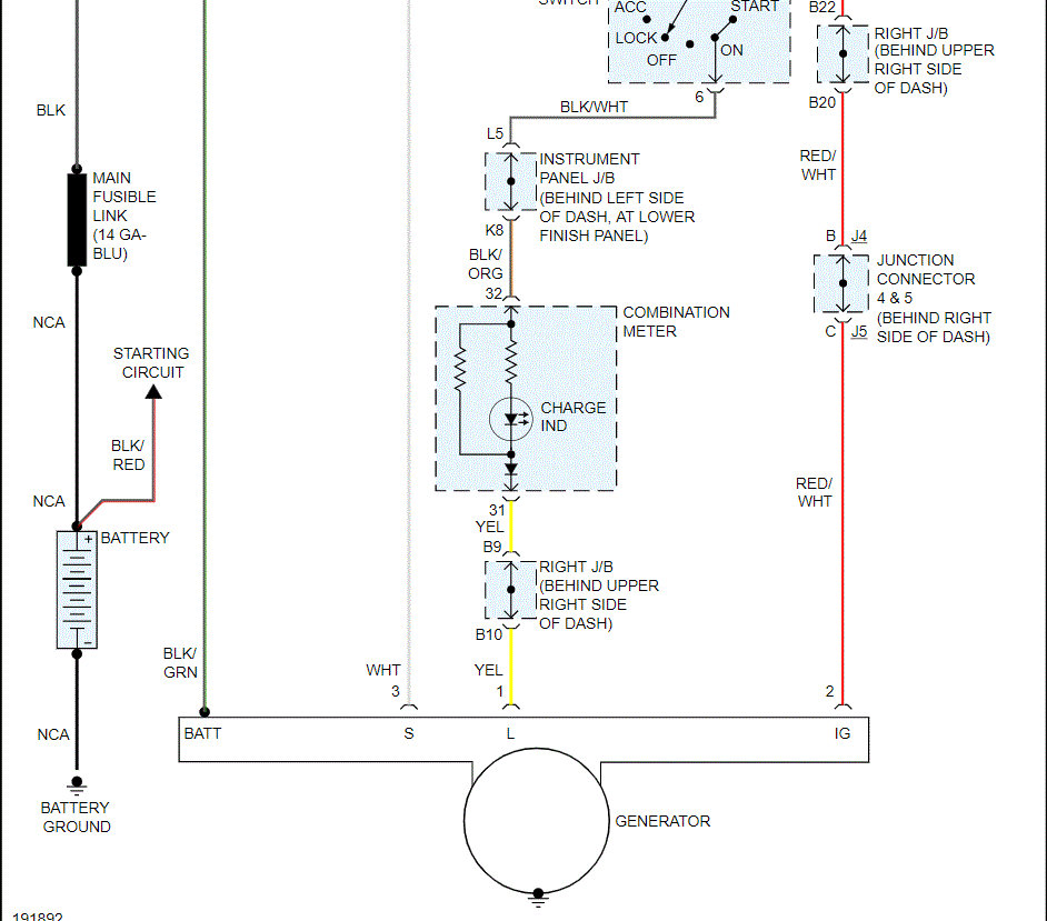
Hello, the battery light on the combination meter illuminate while the engine is running. I thought the battery is bad because it was less than 12 volts, I replaced it but the symptoms persist. I removed the alternator, I took to an expert after some test he told me that the alternator is in good condition. I checked the tension of the belt if there is slippage, the tension is okay. Please could you help me with the circuit diagram, that I may check the wires?



