The reverse lights are not working, where is the reverse switch located?

Tiny
ANTIHONOR
  • MEMBER
  • 2004 DODGE RAM
  • AUTOMATIC
  • 2,500 MILES
The backup lights aren't turning on. I already checked the fuses, and they seem to be good. I think the problem is with the backup switch. Do you know where it's located?
Sunday, January 15th, 2023 AT 9:05 AM

1 Reply

Tiny
JACOBANDNICKOLAS
  • MECHANIC
  • 110,192 POSTS
Hi,

I'm not sure which engine this has or if it is 4wd. These things can change the transmission used. I went with a 4.7L 2WD truck. If that is wrong, let me know.

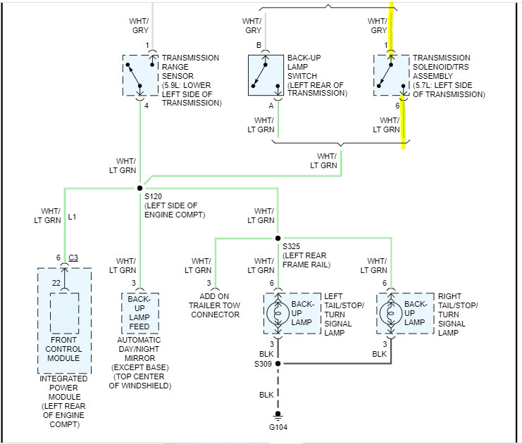
This could be the result of a few things. To get started, I attached the wiring schematic for the backup lamp circuit below so that you have a reference.

In the under-hood fuse box, check fuse 38. You indicated it was good, but I also need you to check and confirm there is power to and from it.

Here is a link you may find helpful:

https://www.2carpros.com/articles/how-to-check-a-car-fuse

If the fuse is good and there is power to and from it, I need you to go to the transmission range sensor which is on the side of the transmission where the linkage is located. Disconnect the electrical connector and locate the white wire with a gray tracer. With the key in the run position (engine off), see if there is power to that wire.

Let me know what you find. This vehicle has what is called a totally integrated power module (TIPM). They are known to have connector issues that result is power loss to the component. We will cross that bridge if we need to.

Take care and let me know what you find or if you have questions.

Joe

See pics below.
Was this
answer
helpful?
Yes
No
-1
Sunday, January 15th, 2023 AT 7:40 PM

Please login or register to post a reply.