Reverse lights are not working, where is the reverse lights switch located?

2004 DODGE RAM
258 MILES • 5.9L • 6 CYL • TURBO • 4WD • AUTOMATIC
Avatar
MRDJ
  • MEMBER
  • 1 POST
Our back up lights aren't working. Where is the backup switch located, is it on top? Can I get photos or diagrams?
Jan 15, 2023 at 9:24 AM
Advertisement
Avatar
JACOBANDNICKOLAS
  • CAR REPAIR CONTRIBUTOR
  • 110,190 POSTS
Hi,

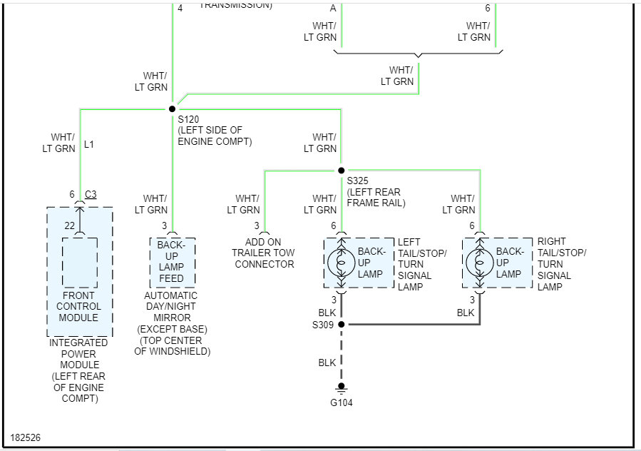
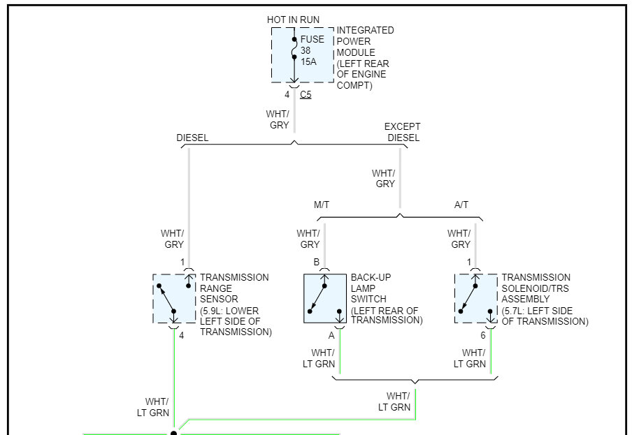
This could be the result of a few things. To get started, I attached the wiring schematic for the backup lamp circuit below so that you have a reference.

In the under-hood fuse box, check fuse 38. You indicated it was good, but I also need you to check and confirm there is power to and from it.

Here is a link you may find helpful:

https://www.2carpros.com/articles/how-to-check-a-car-fuse

If the fuse is good and there is power to and from it, I need you to go to the transmission range sensor which is on the side of the transmission where the linkage is located. Disconnect the electrical connector and locate the white wire with a gray tracer. With the key in the run position (engine off), see if there is power to that wire.

Let me know what you find. This vehicle has what is called a totally integrated power module (TIPM). They are known to have connector issues that result in power loss to the component. We will cross that bridge if we need to.

Take care and let me know what you find or if you have questions.

Joe

See pics below.
Jan 15, 2023 at 7:47 PM
Advertisement
Advertisement
Repair Safety Notice: This information is for general instructional purposes only. Vehicle repair can be dangerous. Verify all information, follow manufacturer service procedures, use proper tools and safety equipment, and consult a qualified repair shop when needed.