Automatic transmission shifting

Tiny
MARK DE LA GARDIE
  • MEMBER
  • 2004 NISSAN XTERRA
  • 3.3L
  • 6 CYL
  • TURBO
  • 4WD
  • AUTOMATIC
  • 210,000 MILES
Transmission will not shift out of second gear to third gear.
Tuesday, May 1st, 2018 AT 11:27 PM

1 Reply

Tiny
JACOBANDNICKOLAS
  • MECHANIC
  • 110,192 POSTS
Hello and thank you for using 2carpros.com. I want to start with some basics. First, make sure the transmission fluid is full and clean. Here is a link to show how to service an automatic transmission as well as refill procedures:

https://www.2carpros.com/articles/how-to-service-an-automatic-transmission

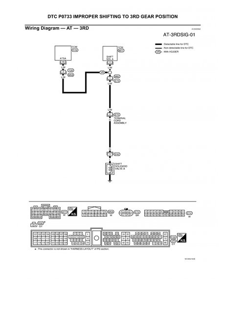
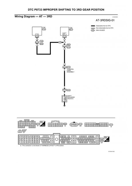
Additionally, if the check engine light is on, I recommend having the computer scanned to determine what trouble codes are stored. A transmission code could point you in the right direction. My belief is you will find a P0734 which indicates a third gear shift problem. Here is how to scan the vehicle's computer:

https://youtu.be/YV3TRZwer8k

To be honest, it sounds like it could be a shift solenoid that could be bad. I have attached a picture to show where they are located. To access them, you will need to remove the transmission pan and access the transmission valve body. I have also attached a wiring schematic of shift solenoid A for your review. If in fact you get the aforementioned trouble code, there is a good chance the solenoid is the problem.
I hope this helps. Let me know what you find.

Thanks,
Joe
Was this
answer
helpful?
Yes
No
Wednesday, May 2nd, 2018 AT 7:12 PM

Please login or register to post a reply.