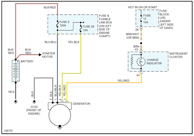
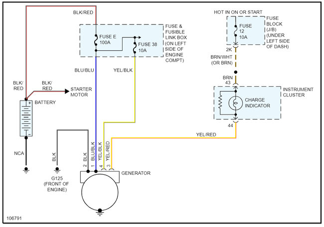
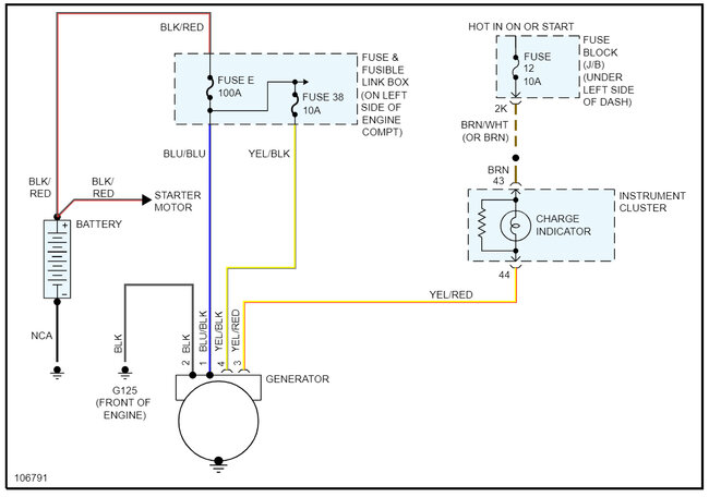
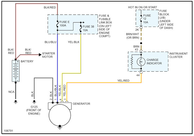
Monday, August 21st, 2023 AT 1:42 PM
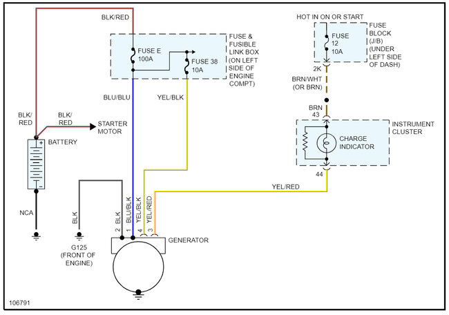
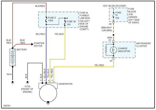
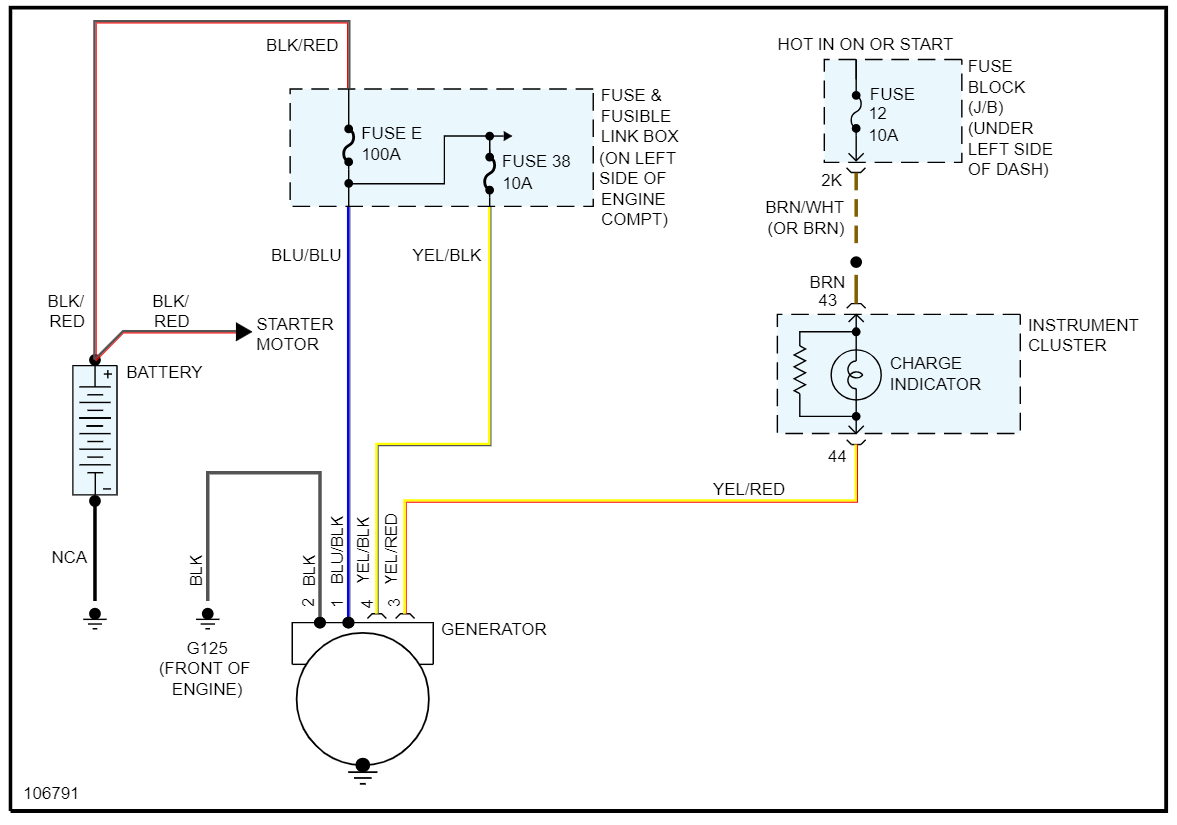
I've put 3 rebuilt alternators from AutoZone and 1 new one, and they all fail. I took it to my mechanic, and he said the new alternator was putting out 8.4 volts. Also, my dash lights and rpm and speedometer don't work. My fuses seem to be okay. Can you help?



