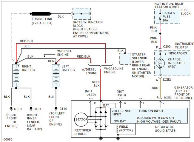
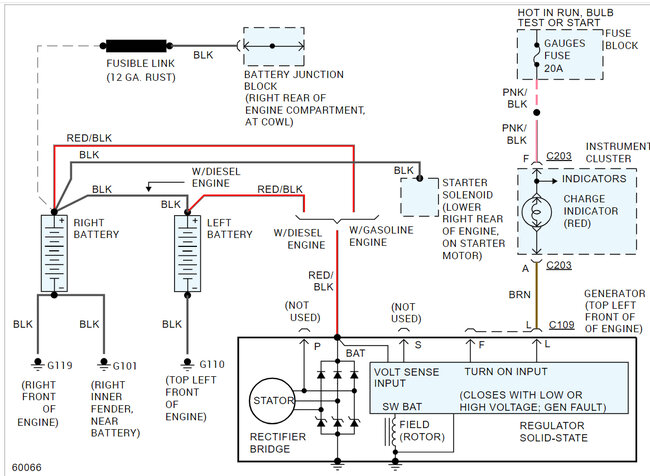
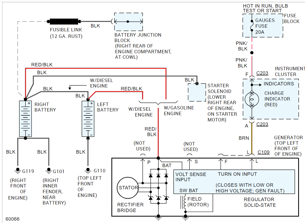
Tuesday, September 10th, 2024 AT 6:44 AM
Yesterday I installed a new alternator and today now I drove it and the alternator stopped working I'm thinking it's a wiring issue now.



