Alternator not charging?

Tiny
MATTHEW AUTREY
  • MEMBER
  • 1996 NISSAN TRUCK
  • 2.4L
  • 4 CYL
  • 2WD
  • MANUAL
  • 163,000 MILES
I've looked over the comments and replies to this subject. I've checked both fuses and fusible link as well as batt indicator bulb, all check good. I just put a new battery and remanufactured alternator on less than a week ago. The previous alt lasted almost 6 months, also a remanufactured. Still not getting correct charging voltage.
Friday, June 2nd, 2023 AT 3:35 PM

3 Replies

Tiny
CARADIODOC
  • MECHANIC
  • 34,468 POSTS
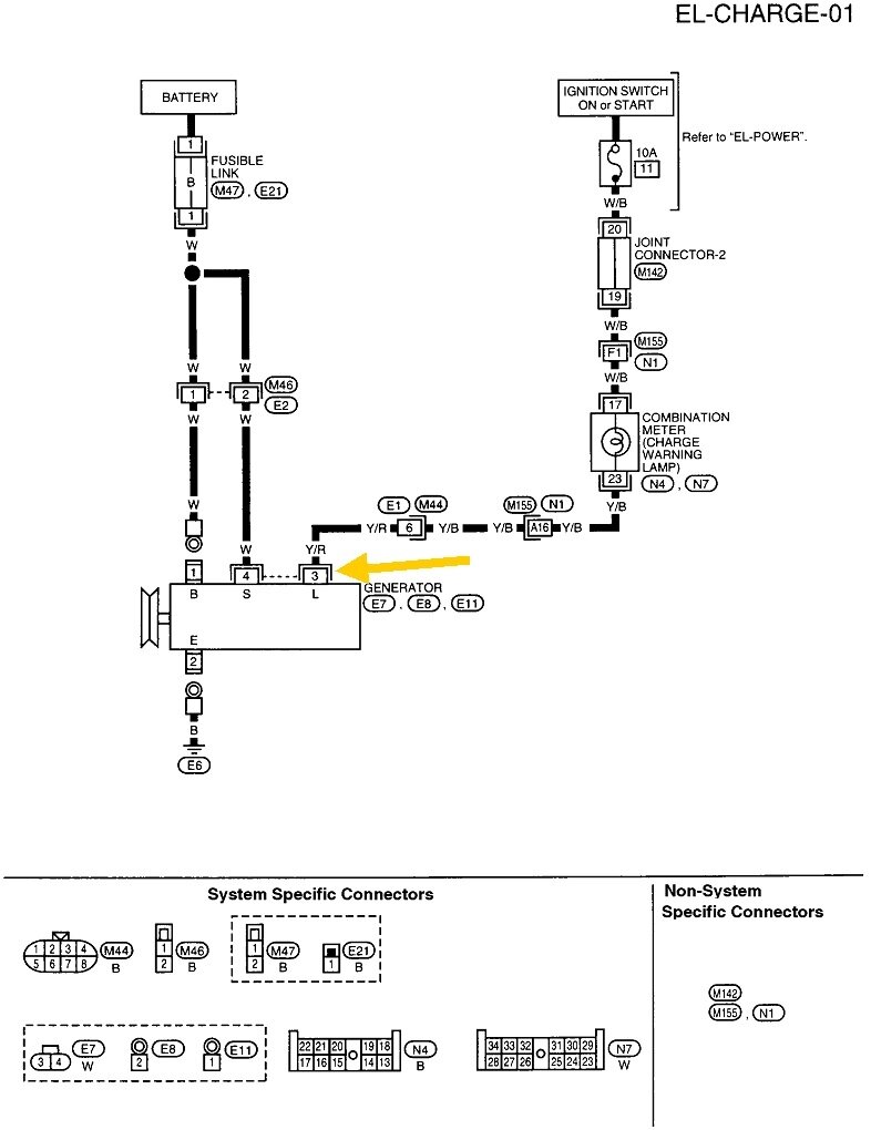
This circuit is very basic and straight-forward, so we should be able to figure this out in short order. The first step is to observe the warning light on the dash. It must turn on when you turn on the ignition switch, but before the engine is running. If it does not, we have to look at the yellow / red wire at the generator. That is the turn-on circuit for the internal voltage regulator.

If the light doesn't turn on, back-probe that yellow / red wire at the generator by poking the test probe through the rubber weather seal alongside the wire. These readings are only valid when taken with the plug still connected. I prefer to do this with the engine running so I can monitor charging voltage. Do that with a voltmeter connected right across the battery terminals, or by watching the brightness of the headlights. If you see the voltage suddenly jump up to around 14.0 volts, and the head lights get a little brighter, suspect a poor connection between the two mating terminals for that yellow / red wire on that plug.

Normal operation is to find the warning light on before the engine is running, and there will be roughly 2.0 volts on the yellow / red wire at the generator. Once the engine is running and the voltage regulator has turned on, there should be full system voltage, typically close to 14.0 volts on that wire, and the warning light will turn off.

If the warning light is on with the ignition switch on, but it stays on with the engine running, either the system has not started up, or that yellow / red wire is shorted to ground. Unplug the connector, then recheck the light. If it is still on, that wire is shorted to ground. If the warning amp is only on all the time with the connector plugged in, the voltage on the yellow / red wire will be near 2.0 volts if the system isn't starting up, or 0.0 volts if the voltage regulator is shorted.

If the warning light is working properly, check the voltage on the white wire next, at that connector on the generator. You should find full system voltage there all the time. That's close to 12.6 volts with the engine not running, and around 14.0 volts with it running and the charging system is working. You should see the same full system voltage on the large white output wire bolted to the generator, 12.6 volts engine not running, and 14.0 volts with it running.

Let me know what you find for those voltages.
Was this
answer
helpful?
Yes
No
Friday, June 2nd, 2023 AT 7:33 PM
Tiny
MATTHEW AUTREY
  • MEMBER
  • 2 POSTS
Changed alt again (with warranty replacement), KOEO 12.5V, KOER 14V, KOER with lights 14V, KOER with lights and AC 13.5V. Thanks for the advice.
Was this
answer
helpful?
Yes
No
Saturday, June 3rd, 2023 AT 9:06 AM
Tiny
CARADIODOC
  • MECHANIC
  • 34,468 POSTS
I'm not completely happy yet. We want to see 13.75 to 14.75 volts across the battery with the engine running and multiple loads turned on. There's two things to consider before I get too excited. The first is your battery may be run down due to the recent problem. If it is, it's voltage is going to increase over time as it charges up. Check the voltage again in a couple of days.

The second issue is all generators require three things to work. One of them is movement, which is why we spin them with a belt and pulley. All generators are very inefficient at lower speeds. For this reason, all charging system testers require us to raise engine speed to 2,000 rpm during the few seconds the "full-load output" test takes. Without that tester, you are likely to see the same voltage increase at night by watching the brightness of the head lights. If they get noticeably brighter when you speed up the engine, that is the time to measure the battery voltage.

Let me know in a couple of days if you find system voltage creeps up a little more, then I'll be happy.
Was this
answer
helpful?
Yes
No
Saturday, June 3rd, 2023 AT 6:51 PM

Please login or register to post a reply.