Alternator not charging?

Tiny
BISHOP 1967
  • MEMBER
  • 1992 CHEVROLET TRUCK
  • 0.8L
  • V8
  • 2WD
  • AUTOMATIC
  • 1,000 MILES
So, my alternator was not charging, I changed it and still not charging. The battery light comes on, somebody said there's a voltage regulator external on top of the manifold next to the distributor. I can't figure out why it won't charge. Can anybody help me please?
Monday, January 2nd, 2023 AT 11:30 AM

1 Reply

Tiny
CARADIODOC
  • MECHANIC
  • 34,463 POSTS
Does the "Battery" light turn off once the engine is running? What are the symptoms?

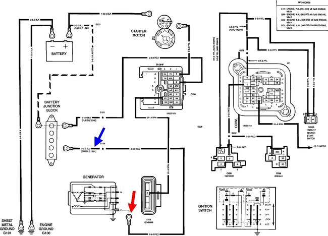
There is no external voltage regulator. It's built into the generator.

First we need to know if the fuse link wire is okay. Measure the voltage on the generator's output terminal with the engine not running. You can do this with a digital voltmeter or a test light. If you aren't familiar with either, check out these articles:

https://www.2carpros.com/articles/how-to-use-a-test-light-circuit-tester

https://www.2carpros.com/articles/how-to-use-a-voltmeter

These tools are very inexpensive at Harbor Freight Tools, Walmart, or any hardware store. I can help with setting up the voltmeter if you need it. Measure the battery's voltage, also with the engine not running. You must find the same voltage there and at the generator's output terminal. If you find 0 volts at the output terminal, the fuse link wire is burned open, either from the old generator was shorted or a metal tool touched that terminal and a metal part of the engine at the same time while the battery was connected. I'll describe how to replace that fuse link if necessary.

If you find 12.6 volts at both places, the battery is good and fully charged. If you find closer to 12.2 volts, it is good, but fully discharged. It should be charged at a slow rate for a few hours. Next, measure the battery's voltage again with the engine running. Now it must be between 13.75 and 14.75 volts. If it is, that is only the first part of the test that shows it is okay to perform the rest of the tests, but those require a professional load tester. You'll need to visit a repair shop for that.

The next test with the load tester will be for full-load output current. There were a number of different generators available for your truck depending on engine size and optional equipment. A common one was a 100-amp generator. During the full-load output current test, the generator will be able to develop very close to 100 amps, or close to 33 amps. All AC generators use at least six diodes. Those are one-way valves for electrical current flow. When one of them fails, it reduces the output capacity to exactly one third of the rated capacity. 33 amps is not enough to run the entire electrical system under all conditions, and keep the battery charged. The battery will have to make up the difference as it slowly runs down over days or weeks.

Related to this is the test for "ripple voltage". That is performed automatically by most professional testers, but only a few models that can make paper printouts of the results will actually show it as a voltage. Most testers just show it as "low" or "high" on a relative bar chart. If a diode has failed, ripple voltage will be very high.

If you find a diode has failed, it is not practical to try to repair this generator. It is nearly impossible to get it apart without damaging other parts, and if you do, there's no way for us to test the voltage regulator. If you go through all this work and frustration, you'll want to replace all the parts that come in the repair kit, but those cost almost as much as a professionally rebuilt generator. You're better off replacing the generator again.

Be aware when GM redesigned their generators for the '87 model year, they went from, in my opinion, the world's second-best design to by far the worst design ever, and they haven't shown any desire to fix it. Due to the design, they develop huge harmful voltage spikes that can destroy those diodes or the internal voltage regulator, and interfere with computer sensor signals. The battery is the key component in damping and absorbing those spikes, but as they age and the lead flakes off the plates, they lose their ability to do that. This results in a very high repeat failure rate for the generators. It is not uncommon to go through four to six generators in the life of the vehicle. To reduce that high number of failures, always replace the battery at the same time as you replace the generator, unless it is less than about two years old. The old battery can work fine in an '86 or older GM vehicle.

You should be aware too to always check the prices on all the warranty options when buying a replacement generator. A friend recently replaced the generator on his '99 Suburban for the fourth time, and previously found one with a one year warranty for $200.00, and one from a different rebuilder with a lifetime warranty for $150.00. This last replacement didn't cost him anything except for his time.

Let me know what you find up to this point.
Was this
answer
helpful?
Yes
No
Monday, January 2nd, 2023 AT 3:01 PM

Please login or register to post a reply.