Blower motor does not work, I can confirm power 12v

Tiny
KELLON BRISPORT
  • MEMBER
  • 2007 TOYOTA CAMRY
  • 2.4L
  • 4 CYL
  • 2WD
  • AUTOMATIC
  • 100,000 MILES
My blower motor does not work, I can confirm power 12v and ground, but no power or signal on red wire.
Saturday, September 19th, 2020 AT 12:28 PM

11 Replies

Tiny
JACOBANDNICKOLAS
  • MECHANIC
  • 110,192 POSTS
Hi,

On the right side of the dash is the AC amplifier. Check for power at that point to the red wire. This guide can help

https://www.2carpros.com/articles/blower-fan-motor-works-on-high-speed-only

I attached two pics. Pic 1 shows where the red wire is coming from and pic 2 simply shows the blower motor and the fuse. I suspect you are referring to the white wire when you say there is 12v.

Let me know.
Joe
Was this
answer
helpful?
Yes
No
Saturday, September 19th, 2020 AT 5:57 PM
Tiny
KELLON BRISPORT
  • MEMBER
  • 23 POSTS
Correct the white wire has 12v. There is no power from the red wire at the A/C amplifier.
Was this
answer
helpful?
Yes
No
Sunday, September 20th, 2020 AT 5:37 AM
Tiny
JACOBANDNICKOLAS
  • MECHANIC
  • 110,192 POSTS
On the amplifier, check for ignition voltage at the violet wire (Pin 1). See pic 1.

Joe
Was this
answer
helpful?
Yes
No
Sunday, September 20th, 2020 AT 5:28 PM
Tiny
KELLON BRISPORT
  • MEMBER
  • 23 POSTS
Yes, violet wire has 12 volts when I turn ignition on.
Was this
answer
helpful?
Yes
No
Monday, September 21st, 2020 AT 2:43 PM
Tiny
JACOBANDNICKOLAS
  • MECHANIC
  • 110,192 POSTS
It sounds like the amplifier may be bad. One last test. Check for continuity to ground at the red wire.

If there is continuity, check if the ohms/resistance changes when you change fan motor speed.

Sorry for all the tests. I don't want to misguide you.

Joe
Was this
answer
helpful?
Yes
No
Monday, September 21st, 2020 AT 6:23 PM
Tiny
KELLON BRISPORT
  • MEMBER
  • 23 POSTS
Hey, thank you for every response and all the test that I’m doing. I’m enjoying this far as I gain more knowledge about my car. I will check tomorrow and keep you updated.
Was this
answer
helpful?
Yes
No
Monday, September 21st, 2020 AT 6:28 PM
Tiny
JACOBANDNICKOLAS
  • MECHANIC
  • 110,192 POSTS
Not a problem. Let me know what you find.

Take care,
Joe
Was this
answer
helpful?
Yes
No
Monday, September 21st, 2020 AT 6:37 PM
Tiny
KELLON BRISPORT
  • MEMBER
  • 23 POSTS
Hey, there was a change in ohms when I change the speed. So I’m guessing it may be my motor is bad.
Was this
answer
helpful?
Yes
No
Friday, September 25th, 2020 AT 3:37 PM
Tiny
JACOBANDNICKOLAS
  • MECHANIC
  • 110,192 POSTS
If you have power to it and it won't run, it does sound like it's bad. The only way to confirm it would be to remove the blower motor and run power directly to it to see if it operates.

Here is a link that explains in general how to replace one. Let me know if it helps or if you have other questions.

https://www.2carpros.com/articles/blower-fan-motor-works-on-high-speed-only

Let me know.
Joe
Was this
answer
helpful?
Yes
No
Friday, September 25th, 2020 AT 9:42 PM
Tiny
KELLON BRISPORT
  • MEMBER
  • 23 POSTS
Okay, I Will do that.
Was this
answer
helpful?
Yes
No
Sunday, September 27th, 2020 AT 3:47 PM
Tiny
JACOBANDNICKOLAS
  • MECHANIC
  • 110,192 POSTS
Sounds like a plan. If you have a chance, let me know what you find.

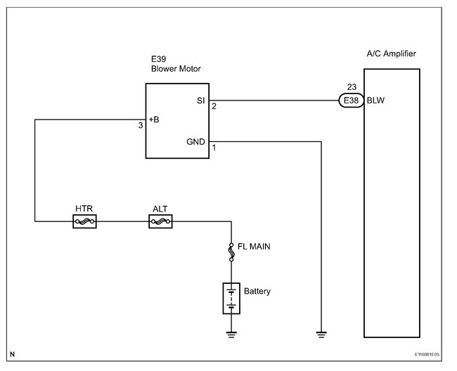
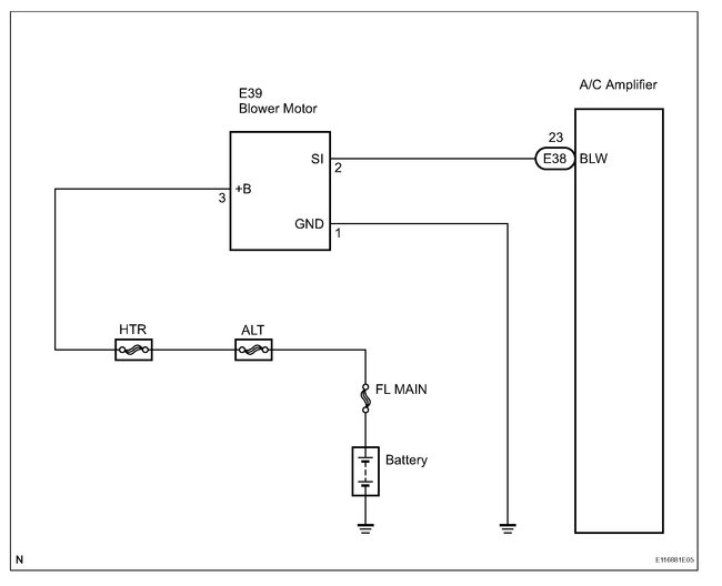
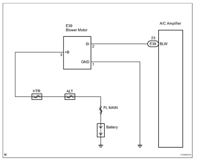
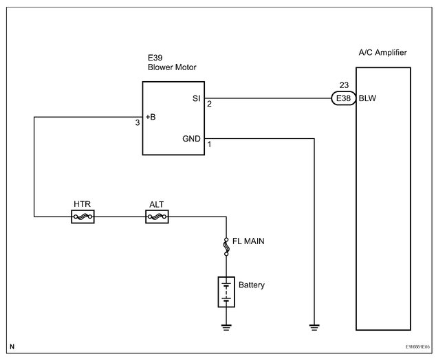
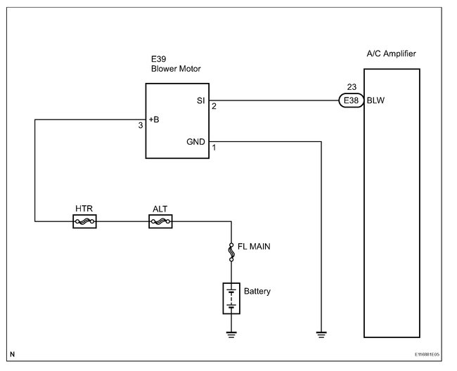
Also, I wanted to add the diagnostics for the entire blower motor system. The attached pics correlate with the directions.

The blower motor is operated by signals from the A/C amplifier. The blower motor speed is controlled using various duty ratios.

Duty Ratio: The duty ratio is the ratio of the blower motor ON time (A) to the total of the blower motor ON and OF time (A + B).

The blower motor controller controls the blower motor speed

INSPECTION PROCEDURE

HINT:
- AUTO A/C: Start inspection from step 1.
- MANUAL A/C: Start inspection from step 2.

Check out the diagrams (Below). Please let us know what happens.
Was this
answer
helpful?
Yes
No
Sunday, September 27th, 2020 AT 6:32 PM

Please login or register to post a reply.