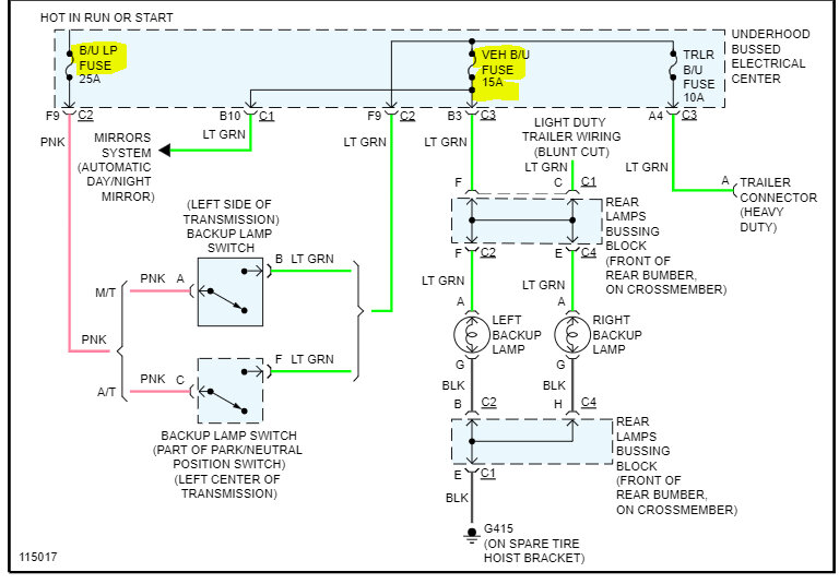
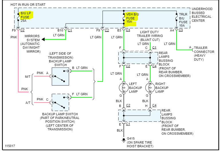
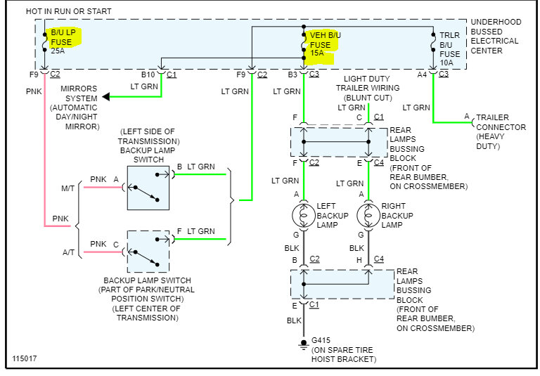
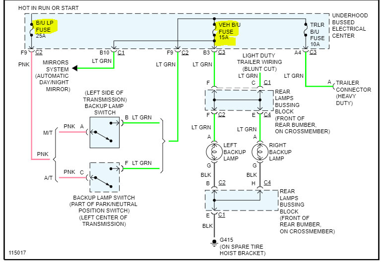
I’ve dialed this into likely being something funky with how I’ve reinstalled the wiring that connects the neutral safety to the steering column and have since located this lone rogue connection.
Any help greatly appreciated, but does anybody know where I’m supposed to plug this thing into? Hah!
Tuesday, June 27th, 2023 AT 8:51 AM









