Fuel pump relay?

Tiny
MCCARTER00
  • MEMBER
  • 1998 ACURA TL
Where can I find the fuel injection relay and do u have a pics of it
Friday, August 1st, 2008 AT 6:29 PM

3 Replies

Tiny
KHLOW2008
  • MECHANIC
  • 41,814 POSTS
Hi mccarter00,

There are 2 types of main relay and it is located under left side of instrument panel.


https://www.2carpros.com/forum/automotive_pictures/192750_MainRelayCoverOff_1.jpg



https://www.2carpros.com/forum/automotive_pictures/192750_MainRelayHonda02_1.jpg

Was this
answer
helpful?
Yes
No
-1
Thursday, August 7th, 2008 AT 3:38 AM
Tiny
MIKE ZENDEJAS
  • MEMBER
  • 1 POST
  • 1997 ACURA TL
  • 3.2L
  • 6 CYL
  • 2WD
  • AUTOMATIC
  • 30,000,000 MILES
Hi, can you tell me where I can find the fuel pump relay?
Was this
answer
helpful?
Yes
No
Thursday, December 10th, 2020 AT 8:57 AM (Merged)
Tiny
KASEKENNY
  • MECHANIC
  • 18,907 POSTS
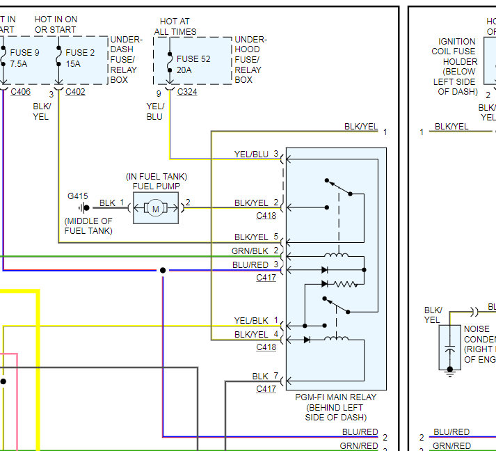
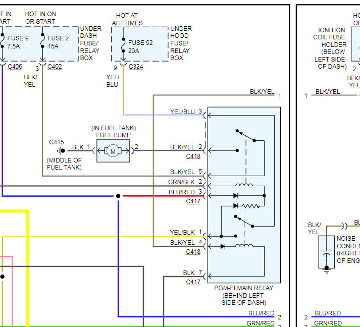
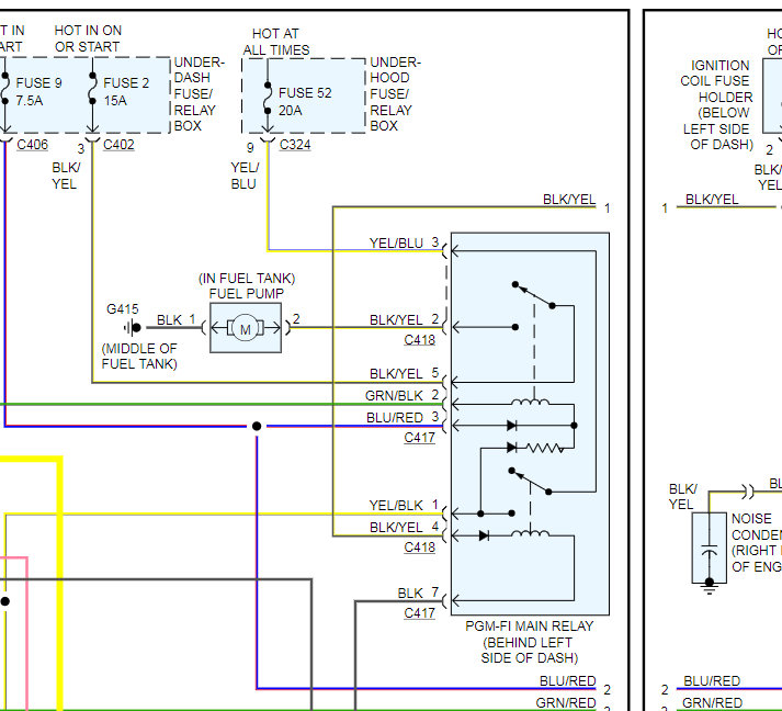
This is not a fuel pump relay by itself. It is the main relay. I attached the info for this. Let us know if you need more info. Check out the diagrams (Below). Please let us know what happens. Thanks
Was this
answer
helpful?
Yes
No
Thursday, December 10th, 2020 AT 8:57 AM (Merged)

Please login or register to post a reply.