A/C system relay

Tiny
TF43
  • MEMBER
  • 99 POSTS
Okay, but both ECM's have been working fine without programming. The original (the car came with) is back in the car now, and the replacement I installed last year was working okay as well. I don't have any method of programming a ECM, and on this little island. There isn't a Mitsubishi Dealer that would be able to handle programming. So guess I stuck. Should it ever need programing. The VIN is: JA3AY26AlYU008779 believe it is a Federal emissions unit, and not California for what all that might be worth. The ECM is MR420741, and even per RockAuto. No programming required. Guess the car has no special bells and whistles requiring it.
Was this
answer
helpful?
Yes
No
Tuesday, April 13th, 2021 AT 1:37 PM
Tiny
ASEMASTER6371
  • MECHANIC
  • 52,796 POSTS
I attached another diagram for you.

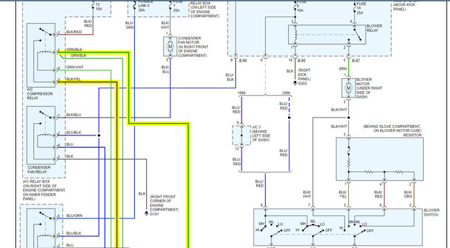
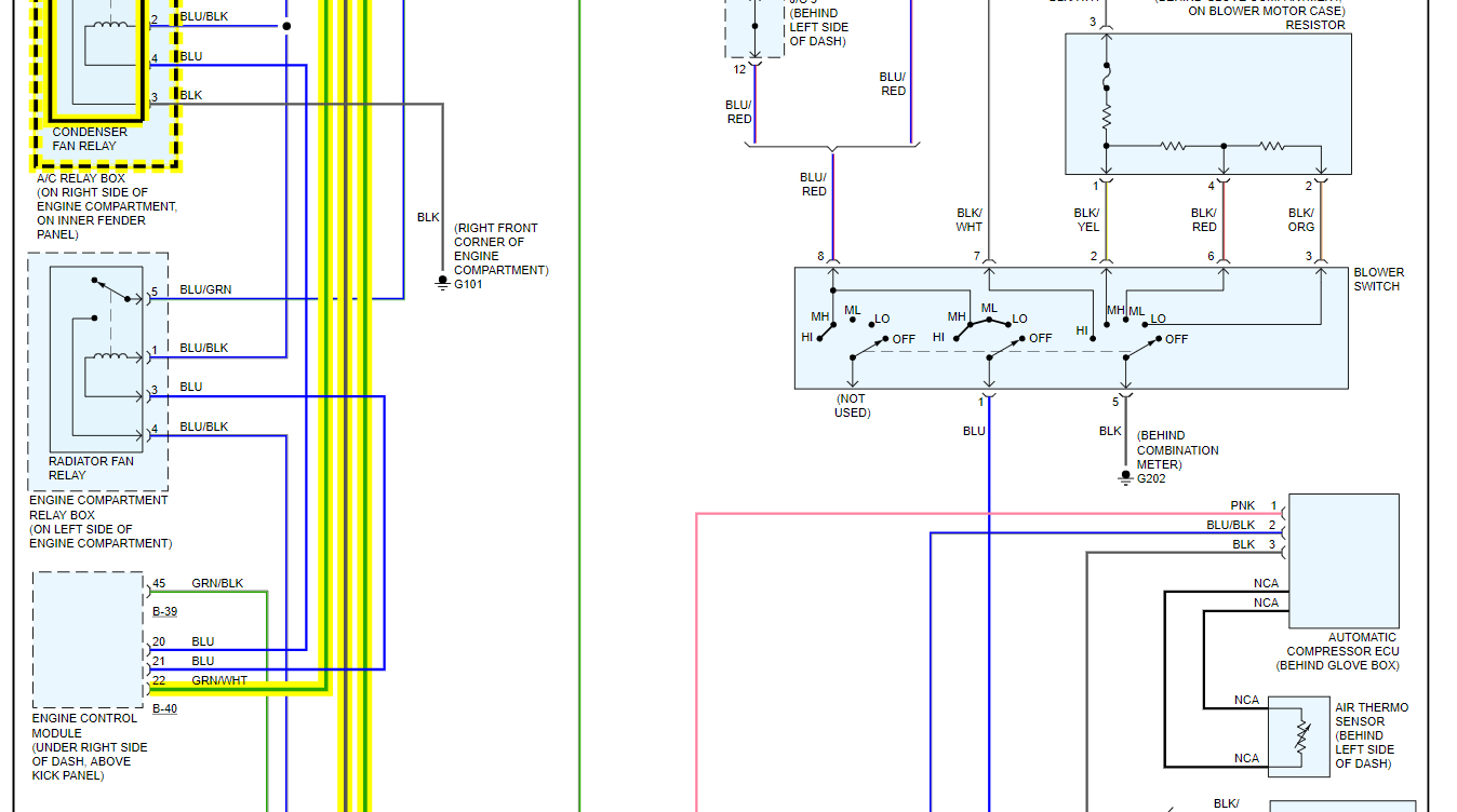
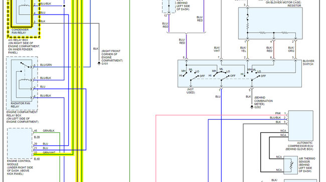
Check for power to the pressure switches and verify power on both sides.

Roy
Was this
answer
helpful?
Yes
No
Tuesday, April 13th, 2021 AT 1:57 PM
Tiny
TF43
  • MEMBER
  • 99 POSTS
Hi Roy, I'll be checking it this weekend. Busy at work and not getting home earlier enough.
Apologies for not letting you know sooner. - Terry
Was this
answer
helpful?
Yes
No
Friday, April 16th, 2021 AT 9:05 PM
Tiny
ASEMASTER6371
  • MECHANIC
  • 52,796 POSTS
No worries.

We will be here for you.

Roy
Was this
answer
helpful?
Yes
No
Saturday, April 17th, 2021 AT 1:42 AM
Tiny
TF43
  • MEMBER
  • 99 POSTS
Voltage at the pressure switch on the dryer reading across the pins...key on...no 12 volts.
There is voltage, but not 12. How should I test it? It's two wires.
I cannot locate the other pressure switch either.
I'd like to know where this compressor ECU is suppose to be that shows behind the glove box. I don't seem to have one on this 2000.
this link: https://www.2carpros.com/questions/mitsubishi-mirage-1999-mitsubishi-mirage-no-code#last
shows it to be item 4 on a 1999 model.
About to give up on it honestly. I'm spinning my wheels here. The diagrams you sent again...you already sent before. It is getting frustrating to say the least...LOL...
Out of 2 ECM's both have up and failed in the AC circuit.. I find it hard to accept possible sure but realistically I'd find easier to accept the fact that perhaps a rat got up inside it while parked and gnawed a wire into. Happen to my HD Sportster. stupid rat shorted the wires out on the bottom of the engine case where the ignition module wires run. imagine that. of all things,LOL.
Thanks Roy.
Was this
answer
helpful?
Yes
No
Sunday, April 18th, 2021 AT 5:51 PM
Tiny
ASEMASTER6371
  • MECHANIC
  • 52,796 POSTS
I attached the procedure for testing the dual pressure switch on the receiver/dryer below.

What voltage was at the switch?

Roy
Was this
answer
helpful?
Yes
No
Monday, April 19th, 2021 AT 1:11 AM
Tiny
TF43
  • MEMBER
  • 99 POSTS
The pink wire has voltage: positive to pink wire. Negative to negative battery. The voltage starts at 2.35, and will climb up to 2.42 volts and I stopped letting the meter rise from there.
Was this
answer
helpful?
Yes
No
Monday, April 19th, 2021 AT 5:59 PM
Tiny
ASEMASTER6371
  • MECHANIC
  • 52,796 POSTS
Terry,

You need 12 volts at that wire. It comes from the A/C relay as in the diagram I sent.

Did you replace those relays?

Roy
Was this
answer
helpful?
Yes
No
Monday, April 19th, 2021 AT 6:35 PM
Tiny
TF43
  • MEMBER
  • 99 POSTS
I have not replaced any relays just yet. Waiting for them to arrive as no one on island had any. I did swap them though. Swapped the compressor relay and condenser motor relay, but didn't make any difference. On the pictures attached, not sure I understand the 2nd one attached (probing high/low side) and my service gauge. I need to purchase a new high side connector. It leaks all over the place when I hook it up. I've got some parts coming and should have them next weekend. If they make the cargo flight next week to us. Thanks Roy.
Was this
answer
helpful?
Yes
No
Monday, April 19th, 2021 AT 6:47 PM
Tiny
ASEMASTER6371
  • MECHANIC
  • 52,796 POSTS
Okay, keep me updated.

Roy
Was this
answer
helpful?
Yes
No
Tuesday, April 20th, 2021 AT 2:45 AM
Tiny
TF43
  • MEMBER
  • 99 POSTS
Okay, today I got some other relays, tested them last night, along with the original relays.
They all tested out just fine, so it isn't a relay problem
So what I did was pull 12 volts from the 10am fuse and made a jumper wire with toggle switch and ran it to the pink wire of the pressure switch. Shown in my picture. Once you toggle it on, the compressor will engage, and both fans start running as they would normally. So the problem appears to be the ECU, or related. Is not sending 12 volts to the pressure switch. The pink wire on the pressure switch feeds pin 2 of the compressor relay and will energize the coil.

Now the A/C switch on the dash the little light does come on when you depress the A/C switch on. In the lower right of the picture below the ECU. It says AC switch. Is that the AC switch or Accessory Switch it is talking about?

The blower motor works fine at all speeds as well. ECU problem?
2021-05-01 17:35:50
Was this
answer
helpful?
Yes
No
Saturday, May 1st, 2021 AT 5:37 PM
Tiny
ASEMASTER6371
  • MECHANIC
  • 52,796 POSTS
The pink wire is supplied power from the compressor module. I attached the location for you below. It provides the power to the switch or the pink wire and then the power goes to the relay when the switch is closed.

Roy
Was this
answer
helpful?
Yes
No
Sunday, May 2nd, 2021 AT 2:22 AM
Tiny
TF43
  • MEMBER
  • 99 POSTS
I located the ECU switch the other day, but it is buried and appears the only way to get it out is to drop the evaporator box. Disconnecting the lines. It is behind the glove box, but also on top of the evap box and that is behind a bunch of body supports that one cannot remove. Perhaps I can get to it enough to unplug it and see if the plug will come out far enough to probe it to see if power is getting to it.
Was this
answer
helpful?
Yes
No
Monday, May 3rd, 2021 AT 12:24 PM
Tiny
ASEMASTER6371
  • MECHANIC
  • 52,796 POSTS
Yes, you can try. The wire for power is in the diagram I sent.

Roy
Was this
answer
helpful?
Yes
No
Monday, May 3rd, 2021 AT 2:47 PM
Tiny
TF43
  • MEMBER
  • 99 POSTS
So today I finally fiddle with it some more and was able to unplug the AC Switch harness from the ECU that is behind the passenger air bag in the dash. Which you have to remove to get to. Along with the glove box as well. Attached, left to right P1, P2, P3, P4
P1 - using jumper on plug. Engine running AC switch on, all systems work
P2 - testing for power at the plug (blue wire) from the AC switch on the dash - all is good
P3 - AC switch harness and visible is the ECU above the evaporator
P4 - Schematic you provided,
So I tested for power at the harness. It has power.I plugged in back in and tested for power the AC pressure switch (pink wire) no power, engine on and running.
Conclusion. ECU is bad
Resolution. Cut large paper clip and jump blue and pink wire on harness - seems to work just fine with the engine running, both fans running, compressor engaged.
I have no idea about the Thermo Sensor wires that come off the ECU to the left side of the dash somewhere. System seems to work.
I suppose the only way to find the actual part is from a salvage yard. I have no idea what the part number is. Rock Auto shows it, but they show a fuel injector/fuel pump relay that is the same located under the driver side console. Not the same part at all.
Any idea what the actual part number is?
Was this
answer
helpful?
Yes
No
Saturday, May 22nd, 2021 AT 8:46 PM
Tiny
ASEMASTER6371
  • MECHANIC
  • 52,796 POSTS
You have a wiring issue with the pink wire. It is open somewhere between the module and the switch. I would do an overlay of the wire so it gets power with the key on.

Roy
Was this
answer
helpful?
Yes
No
Monday, May 24th, 2021 AT 2:01 PM
Tiny
TF43
  • MEMBER
  • 99 POSTS
How's that possible to have a problem with the pink wire? If I jump the blue and pink wire at the harness plug under the dash (that connects to the ECU) and it works fine then.
The pink wire runs from that plug to the pressure switch. The ECU isn't allowing the blue wire and pink wire to complete the connection. So jumping it was my solution, and it only powers up with the key on. Not sure I follow how the pink wire is at fault. Thanks Roy for the help. : )
Was this
answer
helpful?
Yes
No
Monday, May 24th, 2021 AT 2:12 PM
Tiny
ASEMASTER6371
  • MECHANIC
  • 52,796 POSTS
Was that just a connector or did you remove the connector from something?

Roy
Was this
answer
helpful?
Yes
No
Monday, May 24th, 2021 AT 2:35 PM
Tiny
TF43
  • MEMBER
  • 99 POSTS
Yes, the connector was plugged into the ECU just above the evaporator. You can see the little white box/plug just above the P1 and P3 I sent. The harness plugs into it. : )
Was this
answer
helpful?
Yes
No
Monday, May 24th, 2021 AT 2:53 PM
Tiny
ASEMASTER6371
  • MECHANIC
  • 52,796 POSTS
Okay, I see. Based on that, I agree it needs an ECM.

Roy
Was this
answer
helpful?
Yes
No
Monday, May 24th, 2021 AT 3:19 PM

Please login or register to post a reply.