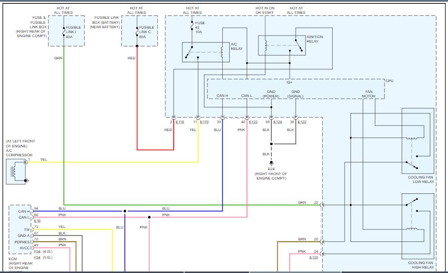
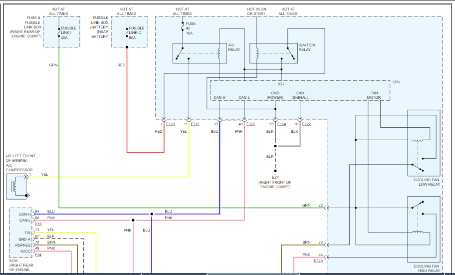
Wednesday, May 19th, 2021 AT 5:43 AM
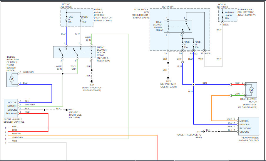
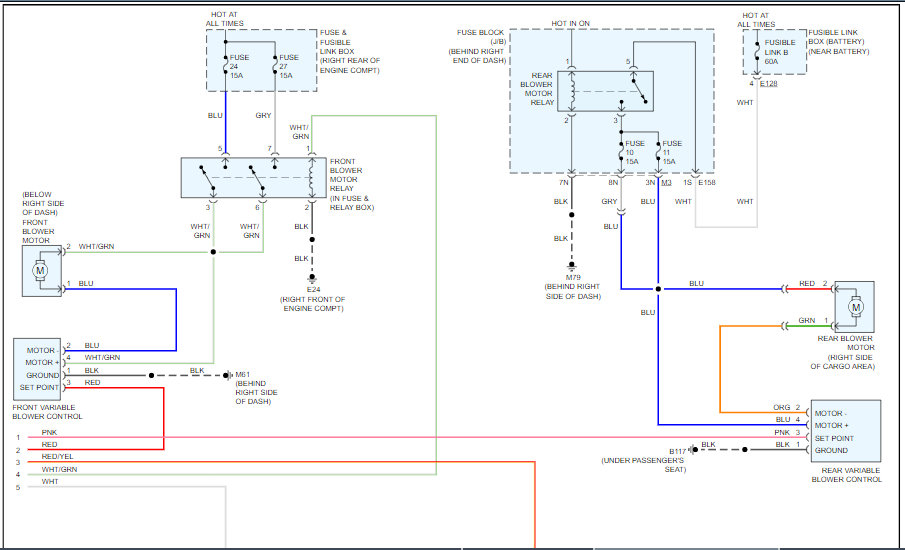
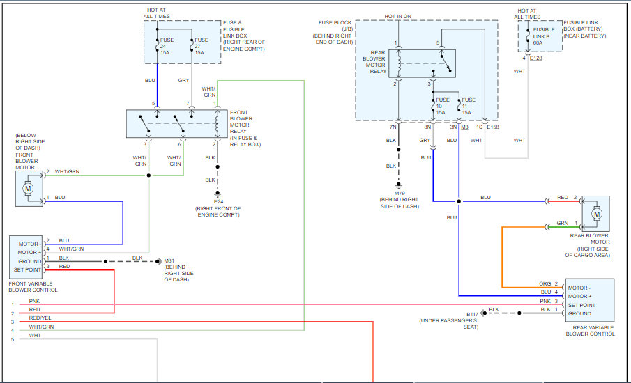
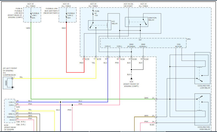
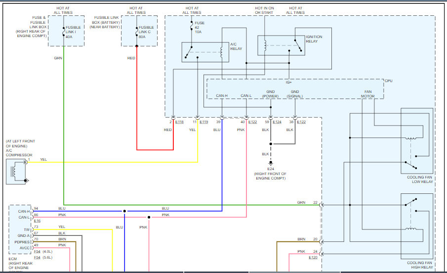
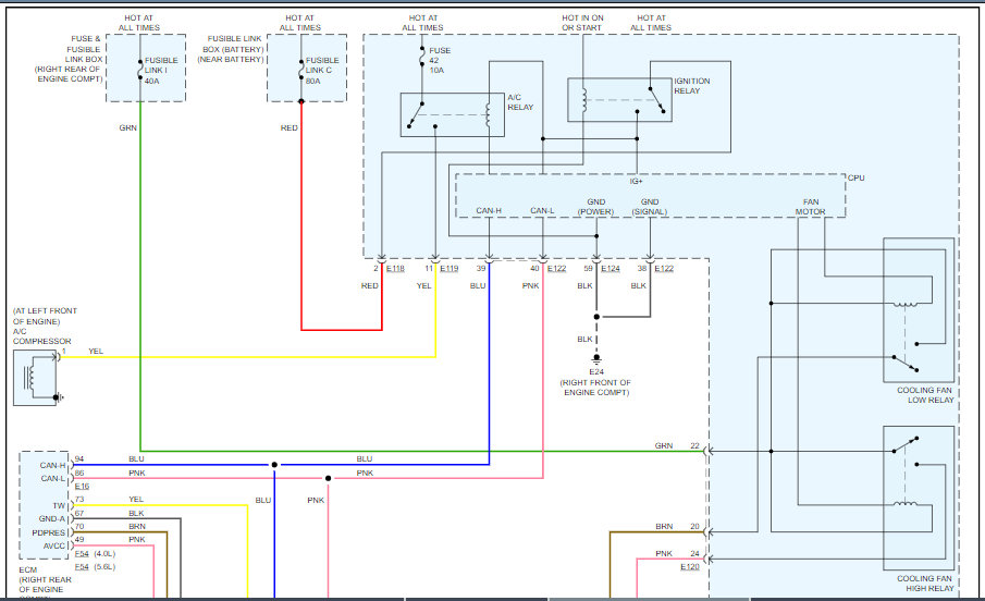
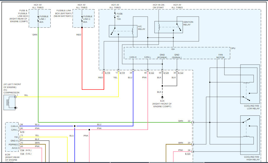
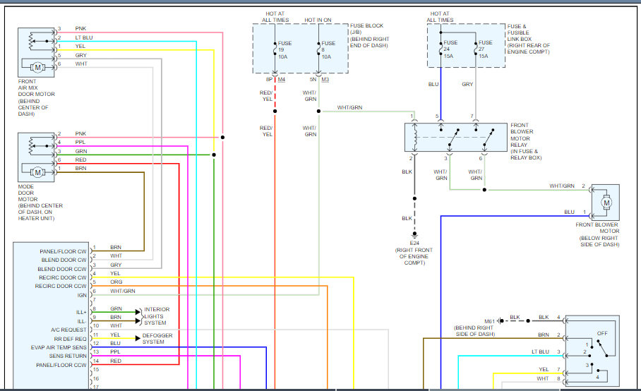
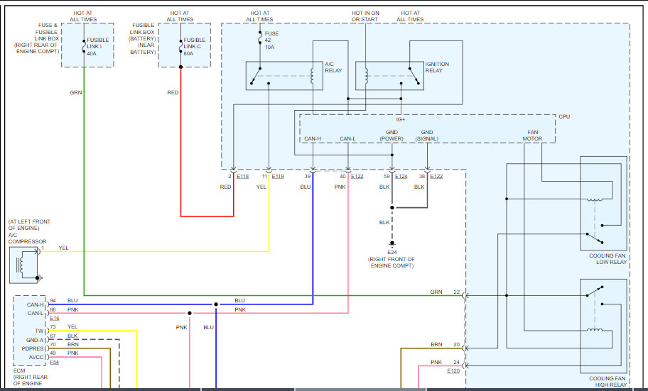
A/C clutch is not engaging. Coolant pressure is high. Did not add any to system. Just replaced fan motor resistor. A/C was working before. Could you please give the wiring diagram for this system? Thanks for your help.

















