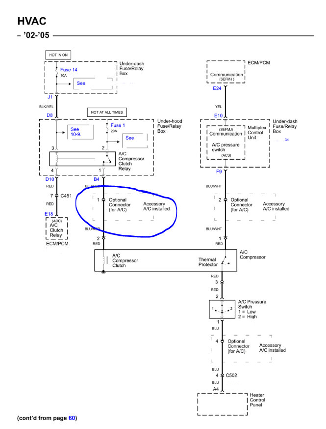
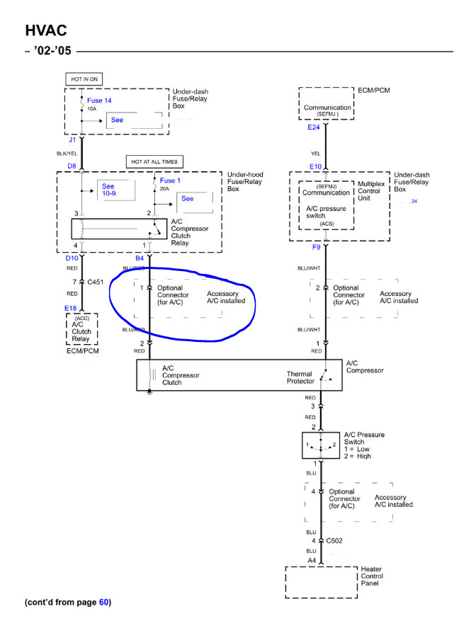
I saw a post with you advising a guy with a similar problem like mine.
My AC stooped working and I have performed all the initial test and I can not figured out how to fix it.
I do not have problems with the electric fuses but the power doesn't not reach the AC Compressor.
Based on the below electric schema posted by you. Could you please let me know where is located that "optional connector", and if in your opinion this could cause the problem?
Thank you anticipated for your help.
Saturday, June 15th, 2019 AT 2:23 AM




