A/C stops working above 90°

Tiny
KSAYBALL
  • MEMBER
  • 2013 INFINITI JX35
  • 3.7L
  • V6
  • 2WD
  • AUTOMATIC
  • 79,000 MILES
I changed the compressor approximately a month ago A/C worked fine. Now we have temperatures above 90° and the A/C works for about fifteen minutes and starts blowing warm air. Any suggestions? Two days ago I evacuated the system and did a leak test and recharged the system again. Still having the same issues.
Saturday, June 29th, 2019 AT 12:17 PM

8 Replies

Tiny
KASEKENNY
  • MECHANIC
  • 18,907 POSTS
Hi,

You need to check the evaporator and see if it is freezing. I suspect you have an expansion valve issue. Basically, this controls the amount of expansion/evaporation the refrigerant does in the evaporator and when this fails, it allows the core to freeze and then it blows warm air because the ice does not allow the air to be cooled as it can't flow through the evaporator.

The evaporator is located in the HVAC housing behind the dash. More than likely you will be able to see it by following the AC lines in from the engine compartment and then looking through the fresh air inlet. Also, if the AC lines going into the firewall look like they have ice on them then you can be safe to assume the evaporator is frozen.

Last thing you can do is get the high and low side pressures while it is blowing warm. So drive it around until it starts doing this and then hook the gauges up to it. If you hook them up after it has sat, they will probably be normal because it takes about fifteen minutes for the evaporator to freeze and if this is it, we want to see what the pressures are when it is acting up.

Let me know what you find. Thanks
Was this
answer
helpful?
Yes
No
Saturday, June 29th, 2019 AT 2:46 PM
Tiny
KSAYBALL
  • MEMBER
  • 6 POSTS
Hello,
I was able to drive the car this morning until the ac stopped working. The low side pressure is at about 94 psi while rhe high sideis at 100 psi. I dont see any ice forming on the lines going thur the firewall and cant get easy access to the evaporator.
Thanks.
Was this
answer
helpful?
Yes
No
Sunday, June 30th, 2019 AT 6:23 AM
Tiny
KSAYBALL
  • MEMBER
  • 6 POSTS
Hello,
Also wouldnt there be a puddle under the car as the evaporator defrost?
Was this
answer
helpful?
Yes
No
Sunday, June 30th, 2019 AT 6:49 AM
Tiny
KASEKENNY
  • MECHANIC
  • 18,907 POSTS
Okay. That is great. The unfortunate thing is when you have equal pressure around 100, this indicates the compressor is not operating.

Before you go back to where you got the compressor from, I would just hook your gauges up and let the vehicle sit there and run while you monitor the pressures. I would guess that the pressures are closer to normal when it is blowing cold but if the compressor is not functioning at all then they will be about 100 on both sides all the time.

Let me know what you find and we can go from there. Thanks
Was this
answer
helpful?
Yes
No
Sunday, June 30th, 2019 AT 9:24 AM
Tiny
KSAYBALL
  • MEMBER
  • 6 POSTS
I have hooked the gauges back up and both pressures are around 115 psi. Of course now the car has not sat long enough and the clutch wont engage. So even with the car running the pressures stay at 115 psi.
Was this
answer
helpful?
Yes
No
Sunday, June 30th, 2019 AT 9:58 AM
Tiny
KSAYBALL
  • MEMBER
  • 6 POSTS
Also, what should the pressure be running at when the clutch is engaged?
Was this
answer
helpful?
Yes
No
Sunday, June 30th, 2019 AT 10:00 AM
Tiny
KSAYBALL
  • MEMBER
  • 6 POSTS
Update: I just was getting ready to leave work and decided to check the A/C one more time. After starting the car it took a good 20 seconds but the clutch engaged. Low side pressure is at 40 psi high side is at about 175 psi.
Was this
answer
helpful?
Yes
No
Sunday, June 30th, 2019 AT 10:27 AM
Tiny
KASEKENNY
  • MECHANIC
  • 18,907 POSTS
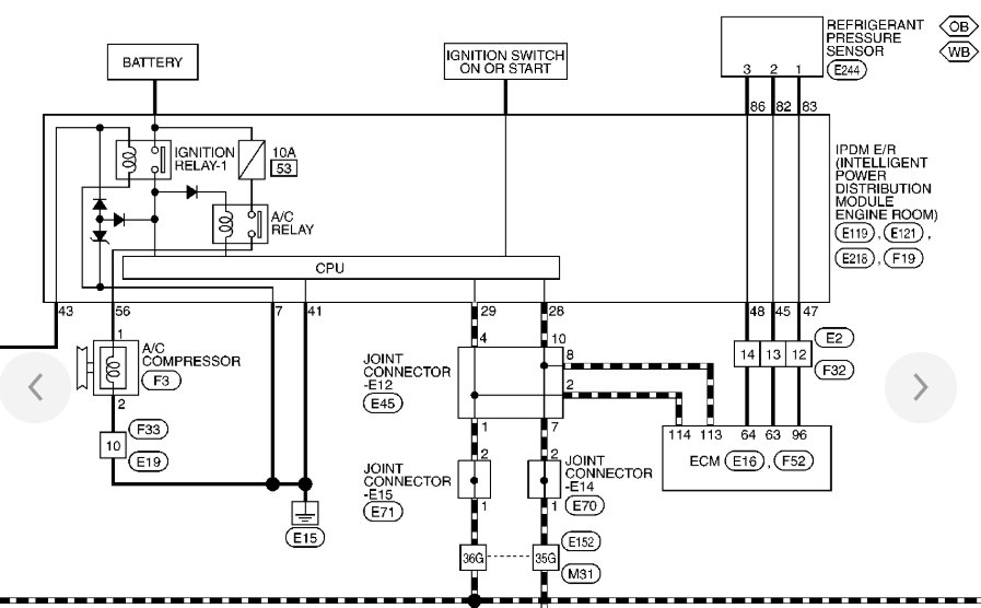
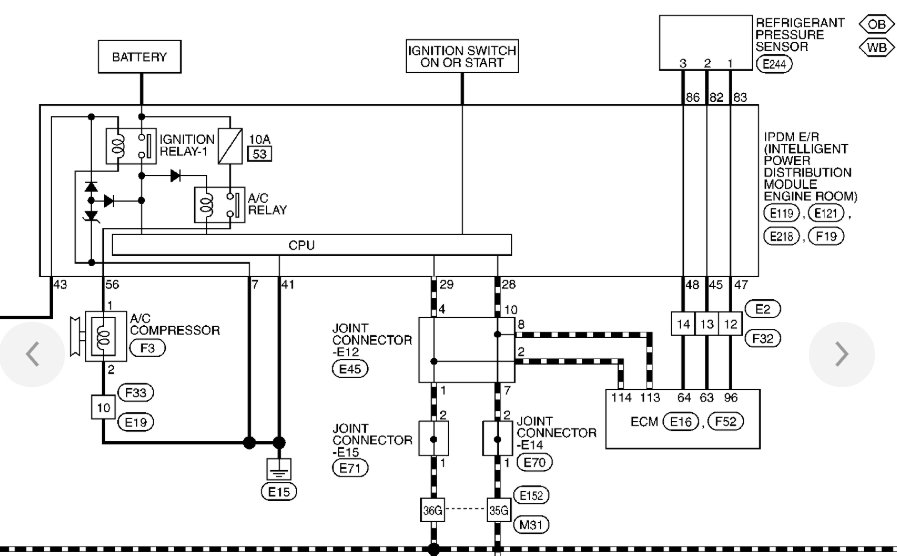
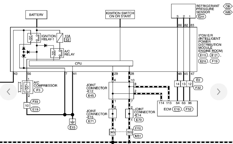
Yeah. Sounds like the compressor is not operating. Here is a chart that shows the proper pressures based on ambient temps. When they are equal it just means the the compressor is not pressurizing the system so the high and low side become equal. In other words, it is a static system.

You will want to make sure you have voltage going to the compressor before you replace it again. There is a fuse and relay that control the compressor so if you measure power and ground at the compressor when it is on then they are both okay. If you do not, then check both and test.

https://www.2carpros.com/articles/how-to-check-an-electrical-relay-and-wiring-control-circuit
Was this
answer
helpful?
Yes
No
Sunday, June 30th, 2019 AT 10:39 AM

Please login or register to post a reply.