Codes B1441 and B1411, A/C compressor not working?

Tiny
CTORRES
  • MEMBER
  • 2016 TOYOTA COROLLA
  • 1.8L
  • 4 CYL
  • 2WD
  • AUTOMATIC
  • 13,000 MILES
Some days ago, my A/C did not work. I checked some fuses and were working I noticed the compressor does not engage (turn on) I don’t know what is the relay or Cb especially to turn on it.
I used the scanner and have two codes are B1441 and B1411.

Note, the blower inside card and tan next to radiator are working”
Tuesday, April 29th, 2025 AT 10:44 AM

10 Replies

Tiny
STEVE W.
  • MECHANIC
  • 15,679 POSTS
Those codes are both HVAC codes. The 1411 is the temperature probe in the dash that tells the controller the interior temperature. The 1441 is the blend door in the case that controls air temperature. The second code won't stop the A/C from operating, the first one however will. Use your scan tool to access the HVAC system and see what it says the interior temperature is in the live data. I suspect you are going to see a much lower than actual temperature. Normally when a thermistor sensor fails open or the wiring fails so it opens, the temperature will read below zero, many actually read -40 below. The opposite is also true, if they short out the temperature will go up to 300 degrees or higher. In your case I suspect it has gone open circuit, and the A/C thinks it's -40 and won't turn on. You should be able to see that on the scan tool and because you have that tool you also have a very simple way to test. However, getting to the part itself takes a bit, it is behind the dash to the right of the steering column, behind the dash trim. To get to it you have to remove pretty much every piece of dash trim just to get the small cover next to the column off. That small grill next to the smart key or in the spot next to the column is where the sensor lives. Once you get to it testing is simple. Look at the room temperature, unplug the sensor connector, now use a piece of wire to short the 2 pins. If the wiring and the rest are okay, you will see the temp go way up to 200 or more. Replace the defective thermistor and it should eliminate the problem. If there is no change then you have an issue with the A/C amplifier module (control assembly).
The second code is likely a bad actuator, it is at the bottom of the HVAC case next to the blower motor, however if service info is correct you have to remove the HVAC unit to get to it.
Was this
answer
helpful?
Yes
No
+4
Tuesday, April 29th, 2025 AT 10:15 PM
Tiny
CTORRES
  • MEMBER
  • 67 POSTS
Morning Steve, sounds great your explanation. Yesterday when I was checking live data, I saw some indication between -61, I’ll do the check again and I’ll take some pictures and let you know. Thanks for your experience and I will try to fix first the more critical problem.

I’ll be back soon.
Was this
answer
helpful?
Yes
No
+2
Wednesday, April 30th, 2025 AT 6:04 AM
Tiny
CTORRES
  • MEMBER
  • 67 POSTS
  • 2016 TOYOTA COROLLA
  • 1.8L
  • 4 CYL
  • 2WD
  • AUTOMATIC
  • 13,063 MILES
Some days ago the A/C not working, I check some fuse thinking was the fault, I notice the compresor does not engage (turn on) I’m trying identify the Cb or relay but I don’t know why it is. I checked with scanner and sow 2 CODE B1441 and B1411 I don’t know if the codes work with the issue.
Was this
answer
helpful?
Yes
No
Wednesday, April 30th, 2025 AT 11:22 AM (Merged)
Tiny
STEVE W.
  • MECHANIC
  • 15,679 POSTS
-61, yeah that would indicate a problem. If it's the sensor reading, that would indicate an open circuit.
Was this
answer
helpful?
Yes
No
+4
Wednesday, April 30th, 2025 AT 8:23 PM
Tiny
CTORRES
  • MEMBER
  • 67 POSTS
Hello Steve. I have been working on it and following your instruction step by step, I want to share some pics. I don't know why, but in the second pic you send to me I'm looking the sensor with a wire plug, but in my car I'm just I'm looking the white house without wire.
I'm looking around but I can't find it. I want to do the test with a small wire but I think I need to find the plug first. Cloud you help me to know where Is come from.
By the way I scan again to check the temperature and the sensor reading -6.5 C°.
Was this
answer
helpful?
Yes
No
Sunday, May 18th, 2025 AT 12:22 PM
Tiny
CTORRES
  • MEMBER
  • 67 POSTS
I found the plug, reconnected and read 30°c unplug -6.5°c but isn't work even read different inside the car still hot and can't hear the compressor going in.
Was this
answer
helpful?
Yes
No
Sunday, May 18th, 2025 AT 3:57 PM
Tiny
STEVE W.
  • MECHANIC
  • 15,679 POSTS
If it was connected and reading -6.5 and then you unplugged, it and reconnected and it read okay then I would look over the connector itself for any corrosion internally. Clear any codes and then see if it works. Toyota likes to turn things off when there are codes.
Was this
answer
helpful?
Yes
No
+1
Sunday, May 18th, 2025 AT 5:45 PM
Tiny
CTORRES
  • MEMBER
  • 67 POSTS
Hello Steve, sounds good I don’t know how I thought before. I’ll do, cleaning the connector and clear all codes, let you know updates about it... I’m crossing my fingers to correct the issue.
Was this
answer
helpful?
Yes
No
Wednesday, May 21st, 2025 AT 12:31 PM
Tiny
CTORRES
  • MEMBER
  • 67 POSTS
Steve I'm following again with your instructions, I bought a contacliner and cleaned the sensor, plugs and aire condition amplifayer but Is not working, (no evidence corrosion) I can't hear when the compresor going in, could you tell me what fuses and relays work directly with A/C I checked some fuses but may be I can't do it very well or I need to check others that I can't see.

ROM TEMP SENSOR reads 27c° or 70F°
Was this
answer
helpful?
Yes
No
Thursday, June 19th, 2025 AT 7:17 AM
Tiny
STEVE W.
  • MECHANIC
  • 15,679 POSTS
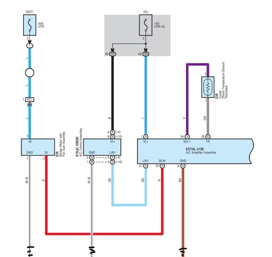
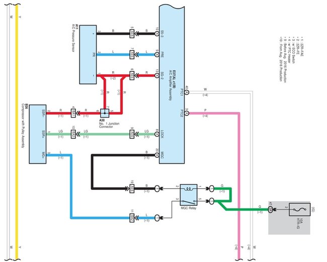
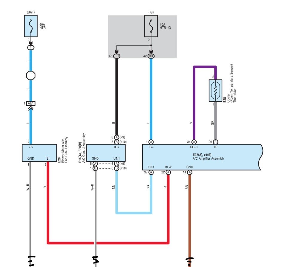
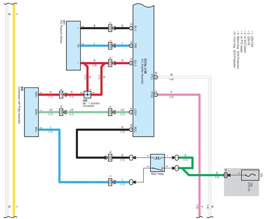
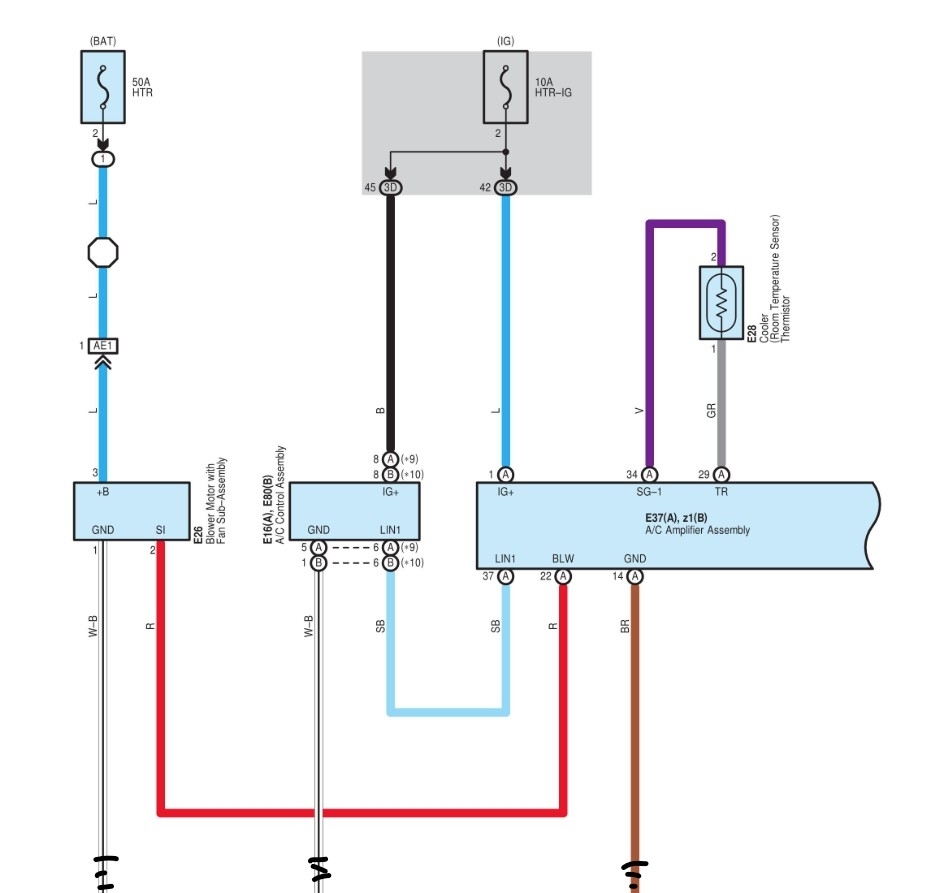
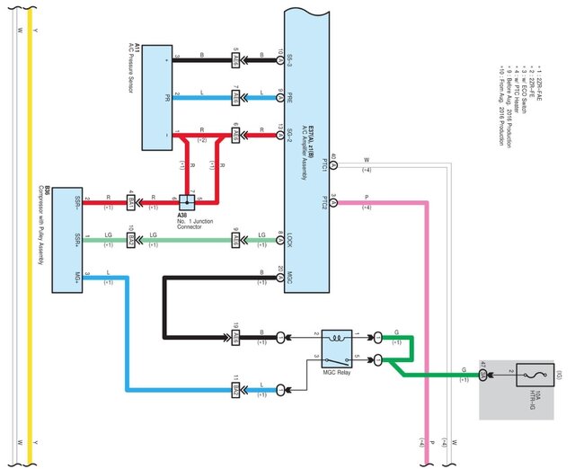
Okay, sounds like the sensor is now working. Clear the codes and cycle the temperature up and down a few times and see if the code resets. If it doesn't and the A/C still doesn't work I would get a gauge set and see if it has a charge in the system first. You might find the pressure in the live data as well because that uses a pressure sensor for both high and low so if you see a pressure sensor PID that reads low then it may not have a charge in it. It's possible it has a low charge and the sensor was acting up at the same time. Attached are the wiring diagrams with the fuses in the system.
Was this
answer
helpful?
Yes
No
Thursday, June 19th, 2025 AT 11:20 AM

Please login or register to post a reply.