A broken Drive Shaft and a crack in the case it goes into

Tiny
LARRYSKARR
  • MEMBER
  • 2007 INFINITI G35
  • 3.5L
  • 6 CYL
  • 4WD
  • AUTOMATIC
  • 140,000 MILES
I know I have to change the Drive Shaft, but I need to know does the Drive Shaft go into the Transmission or the Transfer Case?
Monday, August 4th, 2025 AT 12:11 PM

1 Reply

Tiny
STEVE W.
  • MECHANIC
  • 15,685 POSTS
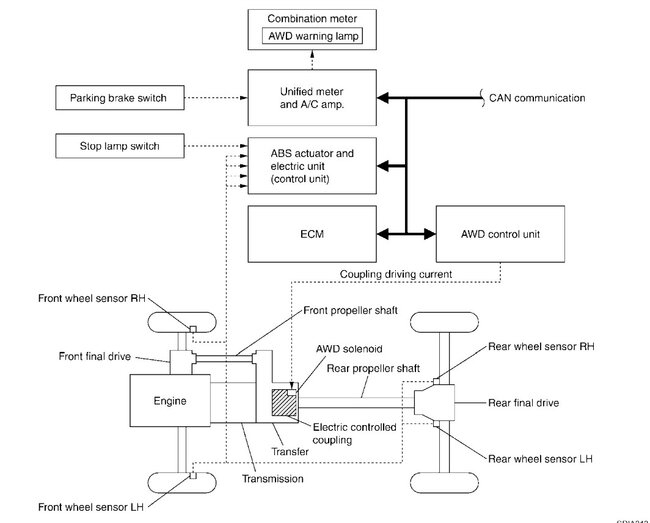
That vehicle is set up like a conventional 4X4. Power comes out of the engine into the transmission. Then back into the transfer case. The T-Case splits the power and sends some forward through the front drive shaft and some out the rear through the rear drive shaft.
So in your case it goes into the T-Case as shown.
Was this
answer
helpful?
Yes
No
Monday, August 4th, 2025 AT 11:12 PM

Please login or register to post a reply.