Thursday, August 3rd, 2017 AT 12:41 PM
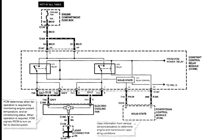
I bought this car last night 8/2/2017 it is the zx2 model. It drove really well. When I got home and put it in park and let it idle for a bit it slowly began to overheat. I let the engine cool then checked coolant levels and all was normal. Radiator had clean coolant in it and the cap was good. Also, there are no leaks of any kind. My husband thinks it might be the thermostat or radiator fan. How would we check for these issues and any other issues to look for? Thanks!


