key is stuck in the ignition, When I remove the electrical connecter

2007 FORD FUSION
46,000 MILES • 6 CYL • AWD • AUTOMATIC
Avatar
TECH1CK
  • MEMBER
  • 1 POST
2007 ford fusion the key is stuck in the ignition, When i remove the electrical connecter at the ignition switch the key releases. is the a bad ignition switch?
Aug 23, 2011 at 9:25 PM
Advertisement
Avatar
KASEKENNY
  • CAR REPAIR CONTRIBUTOR
  • 18,907 POSTS
More than likely this is a faulty shift interlock. What happens is the shift interlock fails, it stops telling the ignition switch that the vehicle is in park so the key cannot be removed.

When you unplug the switch the ignition switch defaults to unlocked and it releases the key.

https://www.2carpros.com/articles/ignition-switch-wont-turn-stuck

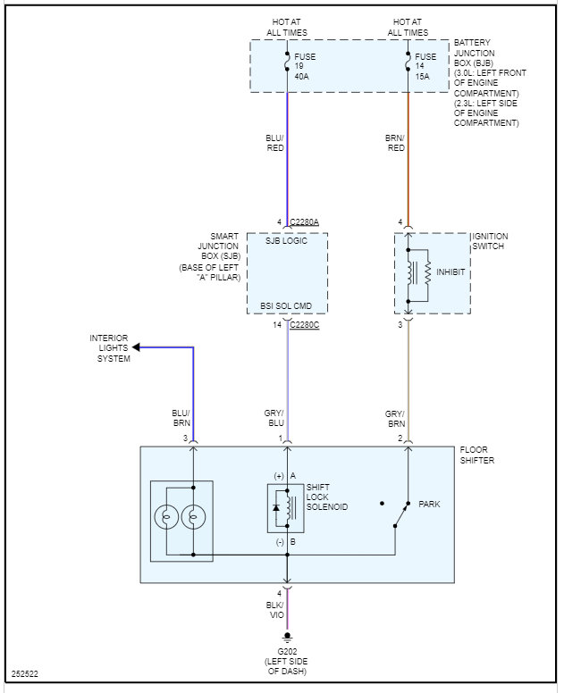
The way to confirm this is to test the voltage at the switch on pin 3. If there is a good ground on this wire, then the solenoid is closing it and operating.

However, I suspect the solenoid is the issue and so this is where we need to start.

https://www.2carpros.com/articles/how-to-check-wiring

I attached the wiring diagram below so let's check the voltage and go from there.

Thanks
Dec 16, 2021 at 5:35 PM
Advertisement
Repair Safety Notice: This information is for general instructional purposes only. Vehicle repair can be dangerous. Verify all information, follow manufacturer service procedures, use proper tools and safety equipment, and consult a qualified repair shop when needed.