My AC blower motor quit working

Tiny
ACEROCKSHARD
  • MEMBER
  • 36 POSTS
I'd be happy just to now how to get to the fan switch to test it.
Was this
answer
helpful?
Yes
No
Sunday, June 24th, 2012 AT 3:21 AM
Tiny
ACEROCKSHARD
  • MEMBER
  • 36 POSTS
They don't even point to 3 because it really really sucks.
Was this
answer
helpful?
Yes
No
Sunday, June 24th, 2012 AT 3:23 AM
Tiny
ACEROCKSHARD
  • MEMBER
  • 36 POSTS
The wires are on the back.
Was this
answer
helpful?
Yes
No
Sunday, June 24th, 2012 AT 3:24 AM
Tiny
CARADIODOC
  • MECHANIC
  • 34,490 POSTS
At last count there were 255 automobile manufacturers and each one had many different models over the years. I haven't memorized every one just like you haven't memorized every tractor brand and model. No one would expect that of you.

I'm still missing something that should be obvious but something isn't adding up. If I understand correctly, you had no air movement at all meaning the fan was not running, then you logically guessed at the resistor and now you have what is typically level 2 airflow at 3,000 rpm but no air flow at idle. Assuming you're staying on the same speed setting, what is changing besides engine speed and possibly charging system output? As I've been reading it, air flow changes with how far you press the gas pedal.

If I have that right, that brings an entirely different variable into question. Do you have any vacuum controls that run the mode doors? Most vacuum-operated systems are spring-loaded to go to defrost mode if there's a complete loss of vacuum. That's for safety. Your feet might freeze but your windshield will be clear. Could you have low vacuum at idle and a mode door isn't moving properly?

I'm still hung up on why the resistor assembly went bad. Even if you could easily measure the current flow through it, I doubt any of us could offer useful advise because that's not a test we normally would do. Based on the symptoms we just replace parts. You have a weird problem that defies logic and even if you provided current flow numbers, there's little chance we'd know what to do with them.
Was this
answer
helpful?
Yes
No
Sunday, June 24th, 2012 AT 3:25 AM
Tiny
ACEROCKSHARD
  • MEMBER
  • 36 POSTS
My fan doesn't care about my RPMs!
Was this
answer
helpful?
Yes
No
Sunday, June 24th, 2012 AT 3:26 AM
Tiny
ACEROCKSHARD
  • MEMBER
  • 36 POSTS
Now see cardio, That's an answer I can live with. I don't think I have an AC problem. I have a bug somewhere else. That's what I need help with. Resistor went bad because I payed 9,000.00 for the car when it was brand new and it has 100,000 miles.
Was this
answer
helpful?
Yes
No
Sunday, June 24th, 2012 AT 3:30 AM
Tiny
WRENCHTECH
  • MECHANIC
  • 20,761 POSTS
[quote]My fan doesn't care about my RPMs!My fan doesn't care about my RPMs![/Quote]

You keep saying that but it's totally false.

If you have heavy electrical on at idle like the blower, A/C compressor and lights, you're battery voltage is going to drop at idle and even a slight elevation in RPM will bring the voltage up substantially which WILL increase the blower speed.
Was this
answer
helpful?
Yes
No
Sunday, June 24th, 2012 AT 3:31 AM
Tiny
ACEROCKSHARD
  • MEMBER
  • 36 POSTS
First repair ever other than brakes. Fine little car.
Was this
answer
helpful?
Yes
No
Sunday, June 24th, 2012 AT 3:31 AM
Tiny
ACEROCKSHARD
  • MEMBER
  • 36 POSTS
I have the same fan speed on defrost as AC. FYI. If Deere built it in the last 50 years I do know every model.
Was this
answer
helpful?
Yes
No
Sunday, June 24th, 2012 AT 3:33 AM
Tiny
WRENCHTECH
  • MECHANIC
  • 20,761 POSTS
[quote]I have the same fan speed on defrost as AC. FYI.[/Quote]

LOL. Then I guess you don't realize that the A/C compressor runs in defrost mode. FYI
Was this
answer
helpful?
Yes
No
Sunday, June 24th, 2012 AT 3:37 AM
Tiny
ACEROCKSHARD
  • MEMBER
  • 36 POSTS
I do know that, we were talking about vacuum controlled doors. Safety override.
Was this
answer
helpful?
Yes
No
Sunday, June 24th, 2012 AT 3:39 AM
Tiny
WRENCHTECH
  • MECHANIC
  • 20,761 POSTS
OK, I'm outta here
Was this
answer
helpful?
Yes
No
Sunday, June 24th, 2012 AT 3:40 AM
Tiny
ACEROCKSHARD
  • MEMBER
  • 36 POSTS
Ironically my 67 Chevy pickup has no AC but defrost mode, hugh. Vacuum was what we were talking about.
Was this
answer
helpful?
Yes
No
Sunday, June 24th, 2012 AT 3:41 AM
Tiny
WRENCHTECH
  • MECHANIC
  • 20,761 POSTS
[quote]Vacuum was what we were talking about.[/Quote]

OK, one more thing. There are no vacuum controls in this system. It's all electric.
Was this
answer
helpful?
Yes
No
Sunday, June 24th, 2012 AT 3:46 AM
Tiny
ACEROCKSHARD
  • MEMBER
  • 36 POSTS
Thanks wrench, I know. I am looking for clues as to why I have no fan speed. It ain't the fan. How do I get to the fan switch. Do I have 1 complete control or separate
components. Does the switch dash cover pop of or do I have to remove 3 other panels first?
Was this
answer
helpful?
Yes
No
Sunday, June 24th, 2012 AT 3:55 AM
Tiny
ACEROCKSHARD
  • MEMBER
  • 36 POSTS
I have an entirely covered dash interior and I see 2 freaking screws. They hold the glove box hinge.
Was this
answer
helpful?
Yes
No
Sunday, June 24th, 2012 AT 3:57 AM
Tiny
ACEROCKSHARD
  • MEMBER
  • 36 POSTS
OK Wrench. I have 11.5 volts @1 amp at blower motor at idle. 12.1 volts and 1.7 amps at 3000 RPMs. I have 13.5 at headlights@ a little less than 1 amp.
Was this
answer
helpful?
Yes
No
Sunday, June 24th, 2012 AT 4:07 AM
Tiny
KHLOW2008
  • MECHANIC
  • 41,814 POSTS
You understand the basics of electrical operations so I don't have to go into it.

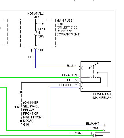
The attached schematics are for the blower fan motor and what we need to find out is if the problem is with the fan motor circuit or not.

Attach a fused wire direct from the battery and apply it to the Blue/White wire of the blower motor and retest. If blower operations do not change, that means you do not have a fault with the power supply, unless the supply voltage is low.

Check out the diode in the diagram.
Was this
answer
helpful?
Yes
No
Sunday, June 24th, 2012 AT 2:37 PM
Tiny
KHLOW2008
  • MECHANIC
  • 41,814 POSTS
Sorry, forgot the schematics.
Was this
answer
helpful?
Yes
No
Sunday, June 24th, 2012 AT 2:40 PM
Tiny
WRENCHTECH
  • MECHANIC
  • 20,761 POSTS
You could just do a voltage drop test between the battery and blower motor too. I'm sure you know how to do that.
Was this
answer
helpful?
Yes
No
Sunday, June 24th, 2012 AT 2:42 PM

Please login or register to post a reply.